你的业务场景真的适合“AI化”吗?🤔
AI浪潮席卷之下,企业如何避免陷入'为AI而AI'的陷阱?本文从业务价值、数据基础、容错率与用户体验四大维度,构建了一套严谨的AI场景评估框架,并独创'齿轮与引擎'架构方法论,教你如何将AI真正融入业务流,实现效率与安全的完美平衡。

随着这两年AI大火,几乎各家企业和业务都开始了“AI化”,但很多企业往往陷入“为AI而AI”的误区。一拍脑门跟风上AI功能,既没算清投入回报,也没踩准技术边界,最终要么落地效果极差,要么投入远超收益,还有些甚至引发原有业务风险。
(看过好几个这样的案例,后来AI没做好,还丢了曾经自己护城河的产品)

想要让AI真正创造价值,核心前提是先回归业务本质,系统判断场景的AI适用性,再谈落地执行。我这里结合自己的经验给出一套完整可落地的AI场景评估与方法论(内容有点干,但相信会对你有帮助)。
一、用四个维度来判断AI的适用性
维度一:业务价值与投入产出比 (ROI)
AI开发和调用的成本不低,一个好场景必须在业务端有足够的回报率。
1. 痛点频率与规模:
- 不适用场景:偶尔发生、长尾的边缘需求(例如:每年只写一次的年终总结排版)。
- 极适用场景:每天发生上千次、极其消耗人力的机械劳动(例如:每天海量用户反馈的整理)。
2. 商业目标增益:
这个AI功能是锦上添花(如:App换个AI皮肤),还是能直接带来转化率提升、成本骤降或开辟新的收费模式?
3. 隐性成本评估:
除了显性的API调用费,还必须算清全周期成本:前期清洗数据的成本、编写与维护的人力成本、模型迭代时的重构成本、以及潜在的风险兜底成本。(这个真的需要认真盘算!)
维度二:数据基础与技术边界
AI的能力上限,是受限于数据质量与当前技术的固有边界的,核心评估两点:
1. 高质量数据的可得性:
- 难落地场景:业务知识仅存在于老员工的经验中,没有成文标准、SOP或体系化的文档案例(这种场景就是极难冷启动的)。
- 适配场景:拥有大量结构化的历史工单、清洗过的优秀文案库或标准化的行业形象。
2. 逻辑推理的复杂度:
大模型的核心优势是语义理解、信息抽取、风格改写、创意发散、单步简单推理;而在跨系统长链路复杂推理、高阶数学运算、严密逻辑演绎类场景中,极易出现幻觉、逻辑错误。
必须明确场景的推理需求,是否在当前大模型的能力边界内,避免让AI做它不擅长的事。
维度三:容错率与风险控制
这是决定AI产品形态(是后台运行,还是需要人机交互)的最关键维度。
1. 业务容错空间:
- 低容错场景(容错率0-1%):医疗诊断建议、财务数据核算、法律合同关键条款生成。(建议慎用AI,或仅用于极早期信息检索,严禁生成最终决策)
- 高容错场景(容错率20%以上):营销文案头脑风暴、配图生成初稿、内部会议纪要提炼。(建议引入AI,通过量变引起质变)
2. 随机风险与可解释性:
如果AI给出了一个糟糕的结果,你能否向用户解释原因?如果行业监管要求业务流程必须100%透明可追溯,AI的随机特性也将是重大阻碍。
维度四:用户体验与工作流融合
我认为最差的AI产品,是硬生生在原有工作流程之外强加一个“对话框”(给用户制造新的操作成本)。
1. 工作流的连续性:
AI功能是否能丝滑地嵌入用户现有的操作习惯中?(比如:在文档编辑里选中文字直接弹出“AI润色”按钮,远比让用户复制文字、打开另一个AI网页、粘贴、再复制回来要好得多)
2. 匹配正确的人机协同模式:
- Copilot(副驾驶)模式:适用于大多数场景。AI提供参考、建议或预警,人来掌握方向盘和最终确认权。
- Agent/Autopilot(自动驾驶)模式:仅适用于规则极度清晰、容错率高、且具备完善监控体系的后台自动化任务。
3. 降级与兜底机制:
当API宕机、延迟过高、或AI持续报错时,你的产品是否能瞬间切换回传统模式,保证业务不断流?
二、快速决策矩阵
为了更高效地做快速决策,我将四大维度的核心标准浓缩为“绿灯or红灯”决策矩阵,可直接对照评估:

决策规则:
- 场景符合A类特征占多数:可正式立项,进入落地拆解环节;
- 场景符合B类特征占多数:请立即叫停项目,或重新缩减场景范围,找到更小的切入点。
三、落地执行:“齿轮与引擎” 架构,实现AI与业务融合
当我们通过上述评估,确认了场景的AI适用性后,最核心的问题就变成了:怎么正确地把AI嵌入业务流,既发挥出AI的能力,又能规避它的风险?
在这里我们可以用“齿轮与引擎”的架构方法论:以机械动力系统为类比,将业务流拆解为“动力核心(引擎)”与“传动执行单元(齿轮)”两大模块,明确二者的定位、咬合关系与联动规则,实现系统的高效、稳定、可持续运转。
核心思维转变:不要问 “这个业务能不能用AI取代”,而要问 “在这个业务流中,哪里需要‘引擎’(AI的语义理解与泛化能力),哪里必须用‘齿轮’(传统程序的绝对确定性)?”
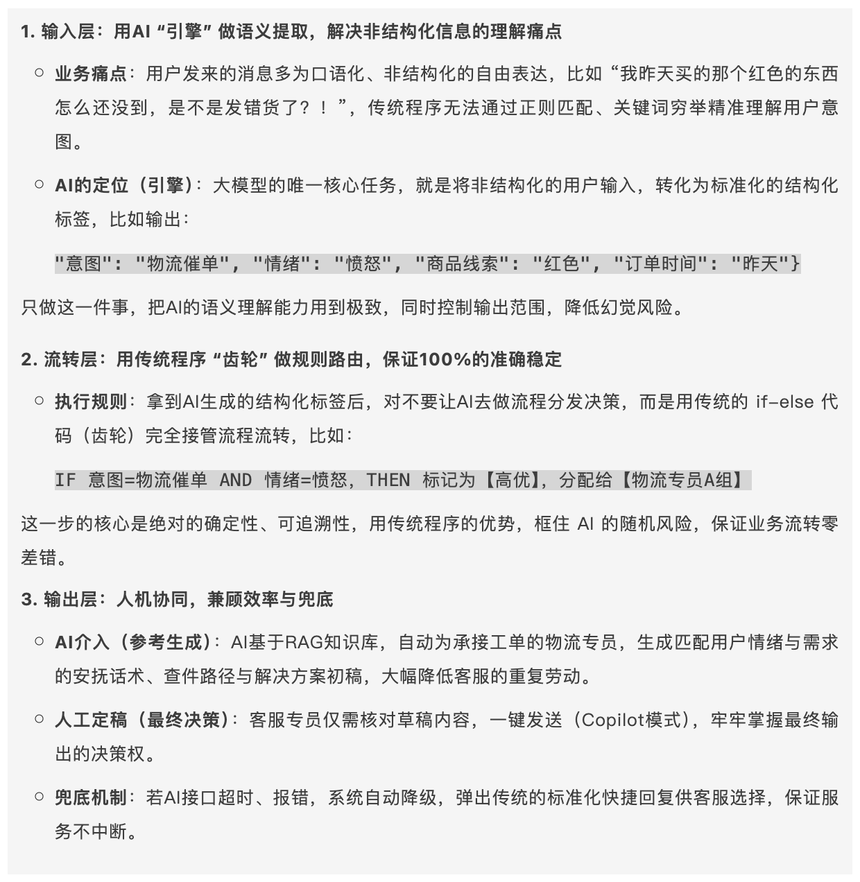
我以之前做的电商客服工作流的AI改造为例,完整拆解这套架构的落地方法:

通过这套拆解,既能最大化发挥了AI处理模糊信息、泛化场景的核心优势,又用传统代码的确定性、人工的最终决策权,完全框住了AI的风险,实现了效率与安全的平衡。
只有告别“为AI而AI”的盲目跟风,回归业务本质,才能让AI真正成为企业增长的核心动力,而非无效的成本负担。
希望对你有帮助~
本文由 @虫虫 原创发布于人人都是产品经理。未经作者许可,禁止转载
题图来自Unsplash,基于CC0协议
- 目前还没评论,等你发挥!

起点课堂会员权益




