财务产品经理的AI时代生存指南
AI技术正在重塑财务产品经理的角色边界与核心价值。当智能系统能自主处理财务需求、生成方案甚至编写代码时,财务产品经理的生存法则已悄然改变——不是被取代,而是进化。本文深度剖析财务AI落地的四大核心能力架构,从语义理解到Agent设计,从Prompt工程到绩效评估,为财务产品经理提供从方法论到工具模板的全套智能化转型方案。

一个直击灵魂的追问:
当AI能自己理解财务需求、生成产品方案、甚至写出可运行的代码——财务产品经理,还有存在的价值吗?
过去半年,我与多位财务产品经理深度交流,发现一个残酷的真相:
不是AI会取代产品经理,而是掌握AI能力的产品经理将取代不具备AI思维的产品经理。
企业财务数字化正经历第三次范式跃迁:从「信息化」→「自动化」→「智能化」。
这场变革中,财务产品经理的核心价值正在从“需求翻译与功能交付”转向“智能系统架构与人机协同设计”。

这篇文章,我将基于完整的财务AI落地实践,为你拆解:
- AI时代必须掌握的4项核心能力
- ️ 可落地的工具模板与实施checklist
- 在传统财务组织中推动变革的实战方法论
一、先认清现实:产品方法论的根本重构
1.1 从”确定性设计”到”概率性优化”
传统软件的核心逻辑:输入A → 必然得到输出B。
AI系统的核心特征:同样的输入,可能产生概率分布的输出。
这对产品经理意味着什么?

实践要点:
在财务审单场景中,不要追求”AI一次判断100%准确”,而是设计:
- 高置信度(>95%):自动通过
- 中置信度(70%-95%):AI建议 + 人工快速确认
- 低置信度(<70%):强制人工详审 + AI提供参考信息
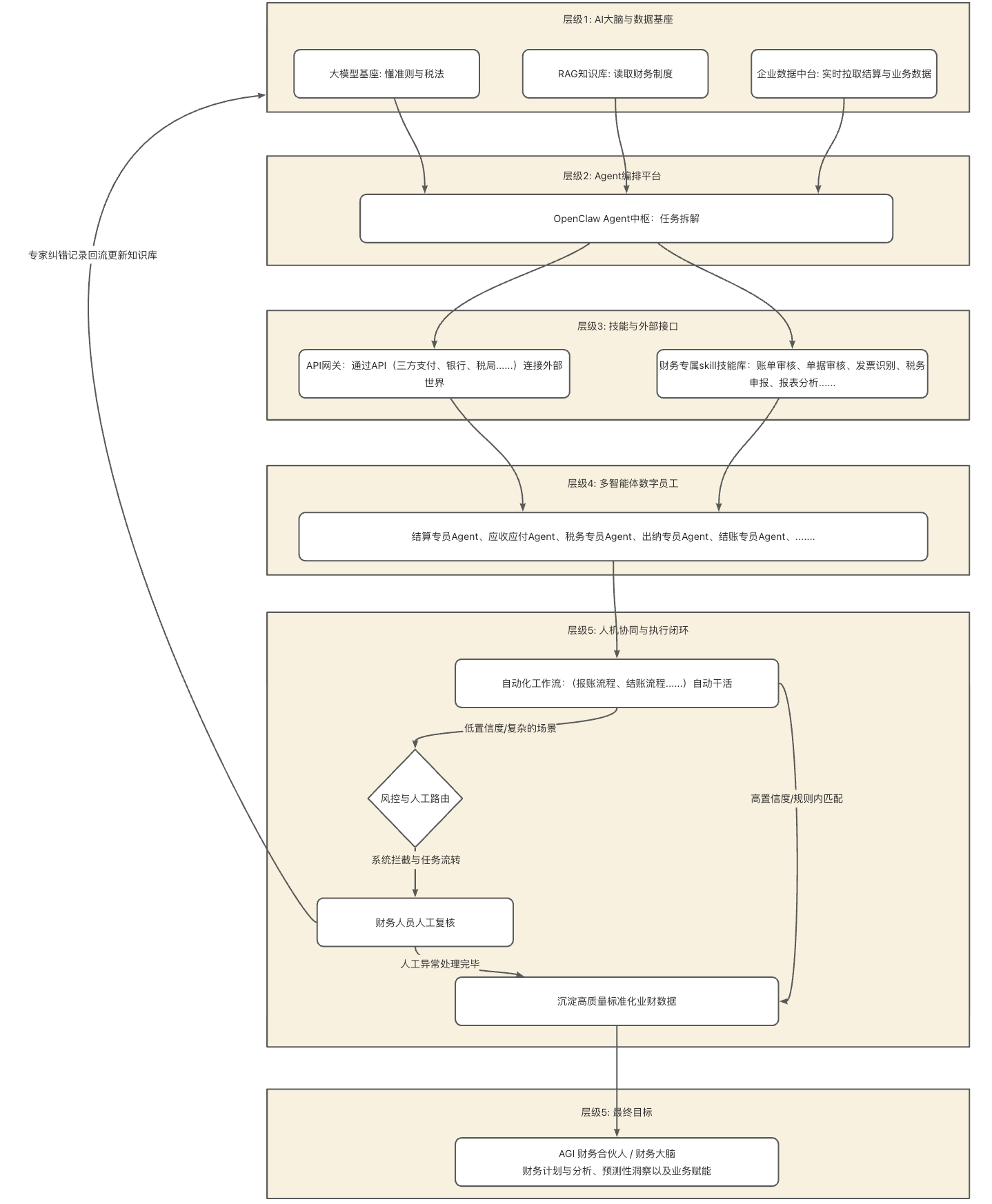
1.2 Agent设计范式的技术抽象
未来的财务AI产品,不再是固定的功能模块,而是由基础模型、知识引擎、工具接口、记忆系统构成的智能体网络。
一个财务AI Agent可以抽象为:
Agent = (M, T, S, P, L)
- M: 大模型(推理与生成能力)
- T: 工具集合(ERP接口、计算器、邮件等)
- S: 状态空间(任务上下文、历史记忆)
- P: 规划模块(目标分解与动作序列)
- L: 学习机制(从反馈中优化)
产品经理的新职责:
- 设计Agent的“角色定位”与“能力边界”
- 定义工具接口的标准化Schema
- 构建人机协作的断点与交接机制
二、核心能力一:财务语义理解与知识工程
2.1 为什么通用大模型”不懂”你们公司的财务?
大模型学过会计准则,但它不知道:
- 你们公司把“打车费”归到哪个科目
- 你们行业的特殊返利是怎么计算的
- 你们老板的PPT喜欢什么样的分析风格
这就是“知识工程”要解决的问题。
2.2 财务知识图谱的构建方法论
四层本体设计:

工具模板:知识抽取流水线

2.3 RAG实战:让AI”查手册”再回答
核心架构:

⚠️ 避坑指南:
- 分块策略:不要简单按字数切分,要按语义段落(如”第3章 报销标准”作为一块)
- 混合检索:稠密向量(语义匹配)+ 稀疏向量(关键词匹配)融合,精度更高
- 元数据增强:给每个知识块打上标签(制度类型、适用范围、生效日期),检索时筛选
三、核心能力二:Prompt工程与财务内容生成
3.1 分层Prompt架构设计
生产级的Prompt不是一句话,而是四层结构:
Layer 1: 系统角色定义
你是一位资深财务分析专家,拥有15年企业财务管理经验。
【能力边界】擅长财务数据分析与经营洞察提炼…
【输出规范】使用专业财务术语,关键结论标注数据依据…
Layer 2: 任务上下文注入
【企业背景】
行业:高端装备制造,规模:年营收50亿元…
【分析周期】
2024年第三季度 【对比基准】同比2023Q3、环比2024Q2…
Layer 3: 具体指令与约束
【分析任务】1.盈利能力分析 2.营运能力分析 3.风险识别
【输出格式】一、核心结论 → 二、详细分析 → 三、风险提示
【约束条件】总字数1500字内,每个结论必须有数据支撑
Layer 4: Few-shot示例
【示例】输入:毛利率从28.5%下降至25.3%
输出:毛利率同比下降3.2个百分点,主要受①原材料价格上涨(影响-1.8pct)…
3.2 财务场景的Prompt技巧
技巧一:链式思考(Chain-of-Thought)
告诉AI按步骤思考:
请按以下步骤分析,并展示每一步思考:
步骤1【数据校验】:检查数据勾稽关系
步骤2【指标计算】:计算关键财务指标
步骤3【异常识别】:标记变动>10%的项目
步骤4【根因分析】:推测异常原因
步骤5【交叉验证】:验证推测合理性
步骤6【结论提炼】:形成3-5条核心结论
技巧二:自洽性检查
在完成分析后,请执行自检:
□ 数据一致性:文中引用数字与原始数据一致
□ 逻辑一致性:不存在矛盾结论
□ 完整性:已回答所有问题
□ 专业度:财务术语使用准确
3.3 Prompt评估的量化方法
建立A/B测试框架,量化评估不同Prompt版本:

工具模板:Prompt版本管理表

四、核心能力三:Agent架构设计与工作流编排
4.1 财务AI Agent的分类体系

4.2 多Agent协作的三种架构模式
模式一:分层流水线
感知Agent → 分析Agent → 决策Agent → 执行Agent
✅ 适合:标准财务流程(如应付账款处理)
⚠️ 注意:异常处理能力有限,需设计降级路径
模式二:协商式多Agent

✅ 适合:跨部门协同(预算-采购-支付联动)
⚠️ 注意:通信开销大,需设计收敛机制
模式三:动态组建

✅ 适合:复杂项目(如并购尽职调查)
⚠️ 注意:组建算法复杂,需预定义通信协议
4.3 Agent记忆的层次设计
一个专业的财务AI Agent需要四层记忆:

产品经理的设计要点:
- 定义每层记忆的存储格式与检索策略
- 设计记忆更新的触发条件与遗忘机制
- 考虑用户隐私与数据安全边界
五、核心能力四:数字员工绩效评估体系
5.1 评估指标体系设计
技术指标层:

业务价值层:

5.2 持续优化的反馈飞轮

工具模板:错误归因分类表

六、变革管理:在传统财务组织中推动AI落地
6.1 变革阻力识别与化解

6.2 变革成功的测量指标

七、结语:成为”三栖人才”
财务AI时代的到来,对产品经理提出了复合型能力要求。
未来的高价值财务产品经理,是”懂财务+懂AI+懂产品”的三栖人才:

最后的提醒:
财务智能化不是简单的工具替代,而是财务职能的价值重构。
最好的财务AI投资,是让财务团队从”算数的”变成”出主意的”。
而你,作为财务产品经理,正是这场变革的核心推动者
本文由 @mico 原创发布于人人都是产品经理。未经作者许可,禁止转载
题图来自Unsplash,基于CC0协议
- 目前还没评论,等你发挥!

起点课堂会员权益




