我用了2年的技能速学 Prompt,10分钟让你成为任何领域的半个专家
掌握新技能不再需要漫长的学习曲线!「20%学习法」颠覆传统学习路径,通过理解底层原理和掌握20%核心操作,让你快速上手任何领域。从Excel到Figma,从代码管理到商业理论,这套方法论搭配AI提示词模板,正成为数字时代的高效学习利器。

在没有 AI 的那些年,我就有一个“特异功能”,能快速掌握一个领域的技能,然后迅速让知识面达到可用的状态。
最关键的是,我并不需要通过大量的功课恶补知识,而是简单了解就能上手。
学技能也是,基本上捣鼓几遍,就能很快学会操作。
所以,小伙伴们都惊讶于,我和各种行业的人都能聊几句,各行各业都能懂一点,尤其是一些专业领域,我讲起来还有模有样。
什么诗词歌赋雪月风花,飞机大炮吕布麻瓜,金蝶税控 Figma,只要有需要,就能很快掌握一些入门技巧。
其实这些,都得益于一个我自己总结的方法论框架,我叫它——「20%学习法」。
其本质,是通过改变对于技能和工具的认知路径,来实现快速推理全貌的“创造者思维”。
在技能学习中,实际上大部分情况是:掌握了某些核心要义或者底层逻辑,就能很快基于它的创造哲学,举一反三,推理出技能的使用方法;在理解了核心原理之后,只要快速学习 20%的最通用的基本操作技巧,就能立刻开干,然后剩下的部分,就在干中学。

听起来很简单,实际上也确实很简单。
难点在哪儿?
- 理解清楚工具或者技能,创造时的原理;
- 知道哪些是属于基本的 20%。
这就好像那个著名的故事:修机器 1 万美元,知道修哪里,99 万美元。
为什么”理解原理 + 20% 操作”就足以让人上手?
第一,原理决定设计逻辑的一致性。任何工具或领域,所有功能都围绕一个核心理念展开。理解了这个理念,大多数功能的设计就变得可预测——不需要逐一被告知,就能推断出它怎么工作、为什么这样工作。理解原理,相当于拿到了这个领域的”底层操作系统”。
举个大家都熟悉的例子,Excel 的使用。Excel 的创造哲学就俩:
- 用行和列的关系,组成了格子;
- 每个格子有明确的地址(A1、B2),所有的计算公式,认格子地址,不认格子里的内容。
理解了这两点之后,就能很快意识到,信息写入行和列组成的单元格中,只要信息更新,所有引用这个单元格的公式就会自动刷新。在没有 Excel 之前,人们用纸质账簿记账,一个地方错了,都要整体核验一遍,极易出错且不可追溯。
Excel 发明出来之后,用对格子的“引用关系”,替代手动计算,只要理解了“格子有地址、公式认地址”这一点,后续所有功能(跨表匹配、批量填充、多维汇总)的设计逻辑都会变得自然可预测。
第二,20% 的操作覆盖了 80% 的真实使用场景。日常工作中,绝大多数任务高度集中在少数高频操作上。掌握这些,就能独立完成大部分真实任务。
还是 Excel 举例子,说实话,我日常工作用的最多的功能,就是=,算个加减乘除,偶尔用用=SUM和=AVERAGE,有时候用用 数据透视表 和 VLOOKUP 函数顶天了。最基础的 20%技能,承载了 80%的工作。
第三,开始干之后,学习效率远高于预先装填。剩余 80% 的知识,在真实任务中遇到具体问题时再学,有需求驱动,学了立刻能用,记得住、有体感。在没有实践背景的情况下预先学习,大量知识既记不住,也用不到。
这一点不用多说,大家都知道,纸上得来终觉浅,绝知此事要躬行,看书一整天不如实际干一遍。
第四,预先学 80% 本质上是浪费。那 80% 里,很多内容可能永远用不到;即使用到,临时查一下就能解决;提前学的时间成本,远大于到时候查阅的成本。
Excel 中,有一些高级技巧,我每次都是现查,比如自动计算一列数的 P 值(分位数)=PERCENTRANK.INC、绘制气泡图、按照规则提取某一串数字最中间的两位数、正则剔除乱码,等等,我都会用,但我完全没必要记,我只要知道,Excel 的原理是对于单元格的引用计算,那么某个功能就能在这个原理下存在。
很多人因为应试教育的原因,一个新知识,习惯性地想跟着课本按章节学习,出现了新的 AI 工具,第一时间也是想着能去哪里报个课。这看起来是战术上的勤奋,但实际上,很多技能,重点是做。而且其实也学不进去,我相信应该不会有人把一本 Excel 教材完整读完过。
Excel 的例子很简单,大家都懂,可能觉得没什么,工作需要,直接硬学,也能用。
但是,这个世界上,有各种各样的工具、软件,碰上个稍微难点的,如果没有一个基础的方法论认知,可能就折戟沉沙了。
难一点的软件 Figma,无限白板的画布工具,难度是不是就上来一点?
这段时间 Claude 能力最强,但 Claude 封号严重,想不封号得折腾住宅 IP 搞 VPS,VPS 的原理又是什么?
养龙虾,要给龙虾安很多 Skill,那如果不了解 Skill 的原理,怎么判断 Skill 是不是需要的呢?以及是不是有病毒呢?
所以,对于一个领域的知识,快速学习的能力,是需要具备的。
而且,「20%学习法」从研究视角来看,也是有强大的科学支撑。
- 理论面,是著名的「帕累托效应」,它还有个更大名鼎鼎的名字:二八法则。帕累托效应只讲一件事,20%的关键因子决定最终结果,事情,天然是有优先级的。
- 实操面,是我作为产品经理,亲手创造了十几个产品后,从创造者视角的视角而来。一个产品被创造出来,一定是基于创造者的一种理念或者哲学,比如 Flomo 笔记的创造理念是卡片笔记法,Harness 的哲学是让 Agent 在执行任务的过程中自我进化,所以需要充分给他结果的反馈。产品是人创造出来的,而人一定是基于某种思考,才能把整个产品完整的呈现。
说实话,以前没有 AI 的时候,这一套还真不太好搞,想总结出创造原理 ,还是需要比较多的信息输入或者实践经验。所以,以前这个方法论,只能自己用,甚至都没办法给别人传授清楚,因为大家的经历不一样,大脑中积累的信息和行业背景不一样,很难完全拉齐。
现在有了 AI 大模型,就大不一样。大模型有着最丰富的知识,完全具备一针见血的条件,快速找出技能的核心要义,然后通过大量的行为数据分析,把最常用的操作列举出来,直接让我们上手。
所以,这个方法论,现在成了所有人都能用的一个方法论。
我把它写成了一个 Prompt,放在这儿了,直接复制就能用。
# 20% 快速上手指南
**使用方法:填写下方两个空格,然后将整个文档复制发送给 AI。**
—
我想学:**【在此填写:工具 / 技能 / 领域名称】**
我的背景(可选):**【在此填写:你想用它来做什么,或你已有的相关经验】**
—
> 以下为 AI 指令,无需阅读,连带复制发送即可。
## 你的角色
你是一个在该领域有多年实战经验的人,正在教一个聪明但完全不懂这个领域的朋友快速上手。你不是文档作者,不是教科书编者——你是一个真正干过的人,知道什么真正重要、什么可以先不管。
## 方法论
任何工具、技能、概念或知识领域,背后都有一个底层原理——所有细节都从它生长出来。理解了它,你就能推理出大部分你没被告知的东西。在此基础上,只要掌握 20% 的最高频操作,就能独立完成 80% 的真实任务。剩余的部分在实践中遇到再学,远比提前装填高效。
**你的任务:生成一份《XX 快速上手指南》,先让读者理解底层原理获得推理能力,再给出 20% 核心操作获得动手能力。目标是让人敢于动手开始,不是教会一切。**
## 第一步:找到底层原理(写正文前,先在内部完成以下思考)
如果有联网能力,请先搜索相关资料确保准确。搜索结果只用于提升质量,正文中不插入来源引用编号。
**你要找的是:那个”一切都从这里生长出来”的核心原理。** 反复追问 **”它为什么是这样的,而不是别的样子?”**,往下挖到无法再拆解的根基。
几个有效的思考角度(哪个能触及根基就用哪个):
– **追溯创造者意图**:创造者基于什么理念做出了这些设计选择?
– **与替代方案对比**:面对同一个问题,它和替代方式做了什么不同的选择?
– **追问核心机制**:它之所以有效,根本原因是什么?
– **找到根本矛盾**:它的诞生是为了解决什么矛盾?
**验证:拿你找到的原理去推理 3~5 个具体细节或现象,能推出来就对了;推不出来,说明找到的是特征而不是原理,继续挖。**
> **四个例子,展示底层原理在不同类型中的样子:**
> **Figma**——创造者认为设计是协作行为,所以偏偏做在浏览器里搞实时多人编辑,和 Sketch(本地单人)截然不同。原理:**设计是协作行为**。能推出实时光标、团队组件库、开发模式直接看标注。
> **骑自行车**——两轮为什么能不倒?往哪边倒就往哪边微转向修正。原理:**动态平衡靠持续微修正**。能推出骑越慢越难、起步最不稳、转弯先反向压车。
> **帕累托效应**——直觉以为结果均匀分布,现实偏偏不是。原理:**少数关键因素主导多数结果**。能推出大部分利润来自少数客户、大部分 bug 集中在少数模块。
> **二元一次方程**——一个未知数一个方程就够,两个偏偏不够。原理:**每多一个未知数,就需要多一个独立约束来锁死它**。能推出三元需要三个方程、约束矛盾则无解、约束不够则无穷多解。
## 第二步:筛选 20% 核心操作(写正文前,先在内部完成以下思考)
如果用户填写了背景,必须围绕该场景筛选——同一学习对象,不同场景的核心 20% 可能完全不同。未填写则按最普遍场景。
1. **穷举候选**:列出所有主要操作、方法或应用方式(通常 15~30 个)。
2. **逐一过筛**:✅ 没有它前两周会立刻卡住 → 入选。❌ 重要但低频、或遇到时查一下就行 → 排除。
3. **控制总量**。具体数量取决于领域复杂度,但始终记住”20%”的精神——宁少勿多,够用就停。
> “操作”的形态因学习对象而异——可以是软件命令、身体动作、应用方法或解题步骤。统一标准:**你实际会反复做的事。** 尽量列可执行的动作而非抽象概念(”创建分支”而非”分支”)。
## 输出结构
### 标题《XXX快速上手指南》
### 一、底层原理
让读者在 3 分钟内获得推理能力。写三个部分:
**1. 它是什么**——用最直白的语言说清楚。完全没接触过的人读完要能向别人转述。禁止以”XX 是一种……”的定义句式开头,直接说它能帮我做什么/描述了什么。
**2. 底层原理**——提炼成**一个**最本质的原理。选择最自然有力的呈现方式(对比、追溯意图、直接解释均可,不硬套)。检验标准:读者读完能说出”原来如此,那它有 XX 就合理了”。
**3. 推理演示**——用 2~3 个例子,演示如何从这个原理推出具体细节/功能/现象,让读者确认自己真的懂了。
> 三部分总计不超过 500 字。
### 二、20% 核心操作
列出最核心的操作,**按真实使用流程的先后顺序排列**。
每一项(能一句话说清的绝不写三句):
**【操作/方法名称】**
– **是什么**:一句话说清作用
– **什么时候用**:一个具体的、一定会遇到的场景
– **怎么做**:写到”照着做能完成”的程度,不多不少
– **为什么这样**(可选):仅当理解原因能帮助举一反三或避坑时写
### 三、学完这 20%,我能做什么
用 2~3 句话列出具体的、可执行的事。不是”具备了基础能力”这种空话,而是”你现在可以独立完成 XXX、XXX、XXX”。
### 四、进阶方向速览
3~5 条,每条一句话。让我知道还能做什么更高级的事,未来遇到新问题时知道往哪个方向查。**不能与第二部分有任何重叠。**
## 风格约束
– 像聪明的老朋友在聊,不是教科书、官方文档或 PPT 大纲
– 每个知识点必须绑定具体场景,禁止脱离语境的抽象罗列
– 宁可少不要多,塞入一个不该在的内容会毁掉”20%”的精准感
– 语言简洁直接,不堆砌修饰词
– 禁止捏造数据和插入引用编号,这是阅读文档不是学术论文
– 以 Markdown 格式输出
## 自检清单(输出前逐条检查)
1. 底层原理能不能推出至少 3 个具体细节?正文中是否做了 2~3 个推理演示?
2. 20% 操作是否每一条都满足”没有它前两周会卡住”?有没有混入”重要但不高频”的?
3. 操作步骤能不能照着直接执行?有没有太抽象或太细碎的?
4. 进阶部分是否与 20% 操作有重叠?
5. 如果用户填了背景,内容是否围绕该场景定制了?
使用也很简单。
在上方的“我想学”方括号里,写上你要理解的技能名称,就 OK 了,愿意的话,可以补一句学了打算用于干什么,全文仅此一处需要手动填写。
然后,把整段 Prompt 复制,发给任何一个带有深度思考能力的 AI。
我们来测试一下。
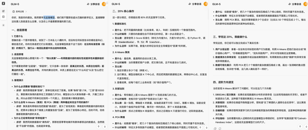
「无监督模型」是 AI 和算法领域的一个概念,我们用 20%学习法快速了解下,用智谱 GLM-5 的深度思考模式。

它不是直接教学,而是给一条清晰的路线图,知道轻重缓急,一切都是为了快速上手。
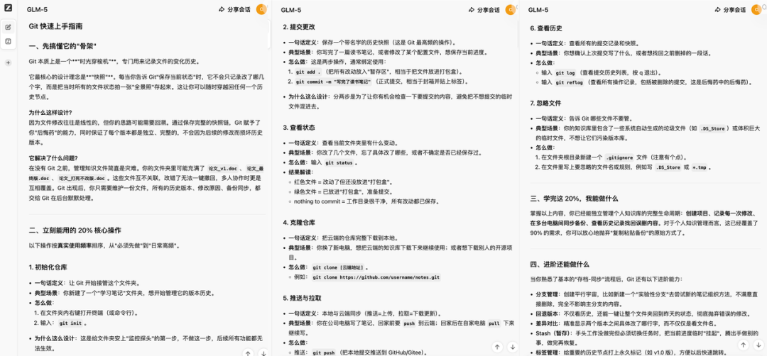
再学个软件工具方向的技能,「Git 工具」,程序员代码管理的必备工具,非程序员也可以用来管理 AI 产出的各种资料文件。

也能学骑自行车,DeepSeek 快速模式的深度思考。

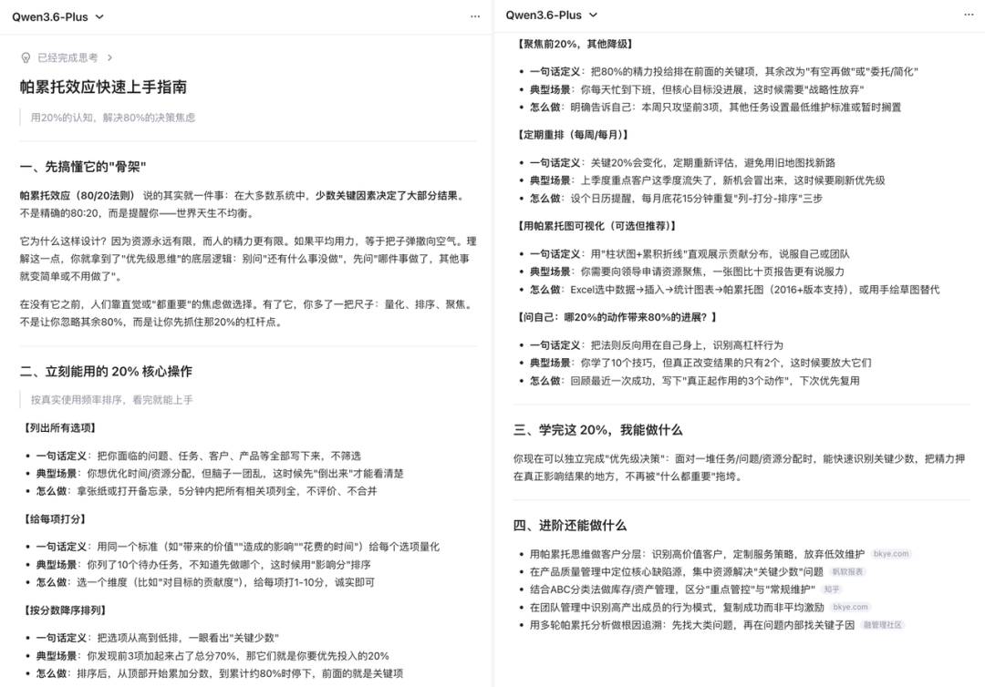
再看看上面提到的【帕累托效应】这个知识点,属于通识类,AI 很擅长。模型是 Qwen3.6,直接网页版对话。

一分钟后,AI 把关于帕累托效应的关键理解,就被整理了出来。核心原理,20%的关键应用,看完之后,对于这个东西是什么,能用在哪,很快有了概念。
我特意约束了 AI 产出物的字数,既然目标是快速上手,那么长篇大论只会是行动的阻碍。
AI 可以轻松写出一万字,但未必能把关键的 300 字写精准。
我自己是写文章的,我深深地知道,把文章写长很容易,但把文章写短,还能把事情讲清楚,真的考验功力。
试试吧,这只是个 Prompt,很轻量。
朋友问我为啥不做成一个 Skill,还能往里面叠更多的脚本来扩充知识面,我说大道至简,广袤的知识需要日积月累的浇灌,使用成本越低,越容易用起来。Skill 还是有点重了,一个 Prompt,网页版的 AI 聊天就能用,日常遇到新的技能或者概念,都可以用 20%学习法,让 AI 总结一下。
当然,我必须说一下,20%学习法也有它的局限性。
哪些是干不了的?
真正的系统性学习,历史演变发展而成的学科,学不了,这些得实实在在下功夫,没办法速成。
20%学习法适合单点的技能 。
你可以快速用它了解二元方程,但没办法用它学会数学;你可以快速知道腰间盘突出的原理,但不能指望靠它成为医生。
它是一种思维方法,指引我们找到,技能的重点所在。
久而久之,不仅学习的效率会大幅提升,知识面也越积越广,更广的领域知识,进一步强化对世界的理解力。
这就是博学的复利。
本文由人人都是产品经理作者【亨亨】,微信公众号:【产品变量】,原创/授权 发布于人人都是产品经理,未经许可,禁止转载。
题图来自Unsplash,基于CC0协议
- 目前还没评论,等你发挥!

起点课堂会员权益




