当3000所高校开始“卷”招生:数字化宣传工具的价值重构与爆发前夜
高校招生宣传SaaS赛道正迎来爆发前夜,AI技术的成熟与生源竞争的加剧推动行业进入高速成长期。本文深度拆解市场规模、竞争格局与客户价值逻辑,揭示民办高校与职业院校将成为付费主力军的市场真相,并给出差异化产品定位的实战策略。从政策红利到AI应用,从30亿全球市场到15%年增长率,带你看懂这场教育数字化的关键战役。

摘要:高校招生宣传SaaS正在从一个小众赛道走向爆发前夜。本文从市场环境、市场规模、竞争格局和客户价值四个维度,系统拆解了这一赛道的商业逻辑,最后给出了结论与产品策略建议。数据显示,全球招生管理软件市场已达30.7亿美元,预计2030年将增至53.2亿美元,年复合增长率11.2%。中国高考考生规模突破1355万,全国近3000所高校在生源竞争中加速数字化布局。AI技术成为关键变量,竞争格局呈现多元化态势,垂直SaaS厂商、高校信息化服务商和互联网巨头三足鼎立。
核心洞察:客户的付费意愿不取决于技术多先进,而在于能否精准翻译其焦虑——对民办校讲生存,对公办校讲效率,对名校讲体验。
一、市场环境分析
1.1 宏观环境:考生规模持续高位运行,市场基础稳固
2026年,全国高考报名人数预计突破1350万大关,保守预测在1355万左右,上限可能达到1400万,其中河南、山东、广东等人口大省考生规模均在百万级别。全国共有普通高等学校2919所,包含1365所本科大学、1554所专科大学。过去十年(2015—2025年),全国普通高校数量从2549所增至2919所,新增370所。高等教育毛入学率已超过60%,高等教育进入普及化阶段。
如此庞大的考生规模和持续扩张的高校数量,构成了高校招生宣传SaaS系统的市场基本盘。每一所高校都需要在千万级考生中精准触达目标生源,招生宣传的刚需属性十分明确。
1.2 政策环境:信息化赋能成为国家要求
2026年,教育部印发通知部署做好普通高校招生工作,明确要求”积极推进信息化赋能“。各地高校积极响应,运用大数据、数字化等新技术手段优化招生工作流程,创新招生宣传方式。部分地区已启动考试招生宣传矩阵建设试点,构建”省级统筹、市级调度、县级组织、学校落地”的四级联动宣传矩阵,实现招生政策的精准触达和全员覆盖。
政策层面从”建议”走向”要求”,为高校招生信息化SaaS产品提供了明确的政策背书,市场教育成本大幅降低。
1.3 技术环境:AI与大数据驱动招生智能化
2025—2026年,AI技术在高校招生场景中的应用显著加速。多家高校上线了7×24小时AI智能问答系统,整合办学概况、专业设置、招生政策等核心信息,实现平均8秒响应、96%以上的智能回复率。某高校数据显示,接受智能咨询服务的考生最终报考率达37%,较常规群体高出15个百分点。
AI问答、精准推送、智能匹配、数据分析等功能正在成为高校招生系统的标配,技术成熟度的提升降低了产品开发和交付的门槛,同时也对产品的智能化水平提出了更高要求。
1.4 竞争环境:高校之间生源竞争日趋白热化
随着高等教育毛入学率突破60%,高校之间的生源竞争从“数量竞争”转向“质量竞争”。新高考改革省份已出现考分”扁平化”现象,同分段考生位次差距逐年缩小,更加凸显出精准招生宣传的前瞻性需求。民办高校尤其面临招生困境,亟需借助数字化手段实现营销创新。
这种竞争压力直接转化为高校对招生宣传SaaS产品的付费动力——谁能在招生环节更精准地触达和转化优质生源,谁就能在竞争中占据优势。
1.5 市场环境小结
- 机会维度:千万级考生基数 + 近3000所高校 + 政策强力推动 + AI技术成熟 + 生源竞争加剧 → 市场处于需求爆发前期。
- 挑战维度:高校采购决策链长(涉及招办、信息化部门、财务、校领导),获客周期较长;不同类型高校(985/211、省属、民办、高职)需求差异大,产品标准化与定制化的平衡是难题。
二、市场规模分析
2.1 全球市场规模
2025年全球招生管理软件市场规模约为16亿美元(约合人民币116亿元),较2024年的14.2亿美元增长12.8%。预计到2032年,全球招生管理软件市场规模将达到约29.6亿美元,年复合增长率约9.86%。学生招生管理软件市场到2029年预计达到48.8亿美元,年复合增长率12.3%,增长驱动力包括云方案采用、个性化学习体验、教育机构竞争加剧、移动端需求及网络安全重视度提升。
2.2 中国市场规模
2025年,中国招生软件市场规模约为36.33亿元人民币。该市场规模涵盖高校招生、中小学招生、培训机构招生等多个细分领域。
针对高校招生SaaS这一细分赛道,目前尚无官方公开的精确数据。可基于以下维度进行测算:

若计入中小学招生、培训机构招生等场景,整体中国招生软件市场约36亿元,高校细分赛道在其中的占比约为10%—15%,与行业调研机构的市场结构判断基本一致。
2.3 市场增长趋势
未来3—5年,高校招生宣传SaaS市场预计将保持15%—20% 的年复合增长率,驱动因素包括:
- 渗透率提升:目前高校招生信息化的渗透率仍处于较低水平,大量学校还在使用传统的Excel+QQ群模式或基础的信息发布系统,存在大量待替代需求
- 功能模块扩展:从单一招生宣传向”宣、咨、报、考、录、入”全流程延伸,客单价持续提升
- AI增值服务:AI问答、精准推荐、数据分析和效果评估等增值模块逐步成为刚需,带来新的收入增量
- 民办/高职市场爆发:民办高校和职业院校招生压力最大、付费意愿最强,是当前增长最快的客户群体
三、市场竞争分析
3.1 竞争格局概览
当前中国高校招生SaaS市场呈现”多元化竞争、尚未出现绝对龙头”的格局,主要参与者分为以下几类:
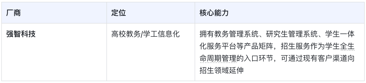
第一类:垂直招生SaaS厂商(直接竞争对手)

第二类:高校信息化综合服务商(潜在竞争对手)

第三类:平台型互联网企业(跨界竞争者)

第四类:传统招生服务商(间接竞争者)
传统招生咨询公司、线下招生代理、招生物料供应商等,正在面临数字化转型压力,部分开始采购SaaS工具或与SaaS厂商合作他们既是竞争对手,也是潜在的合作渠道或客户。
3.2 竞争特点总结

四、产品价值
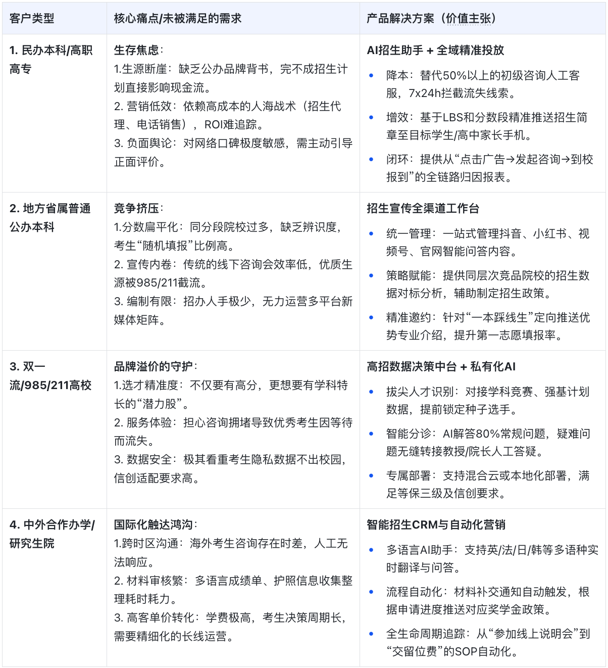
4.1 客户核心痛点与解决方案

4.2 付费意愿整体评估:中等偏高,且持续走强
1. 判断依据一:高校信息化预算持续增长
教育信息化已被纳入国家战略,高校在数字化转型方面的预算逐年增加。教育部2026年要求”积极推进信息化赋能”招生工作,信息化采购已成为高校的刚性支出。招生工作直接关系到学校的生源质量和社会声誉,在高校信息化预算中的优先级较高。
2. 判断依据二:实际采购案例验证付费意愿
根据2025—2026年高校公开采购信息,高校招生宣传SaaS产品的付费意愿已得到充分验证:
- 东北大学上线”本科生招生宣传综合管理与分析系统”,定位为全流程数字化管理服务平台。
- 东华理工大学2026年本科生招生宣传服务项目,整合线下高中进校咨询、教育平台广告投放、数字媒体宣传、云招考平台简章派发、微信公众号代运营六大模块。
- 东北林业大学2026年本科招生宣传定向服务,覆盖11个指定省份的同层次院校页面展示与置顶推荐。
- 华中师范大学2026年本科招生一站式AI服务平台,预算18万元。
- 郑州财税金融职业学院智慧招生一体化服务系统,预算40万元。
- 西安科技大学2026年招生宣传及信息化服务采购,预算金额待披露。
3. 判断依据三:AI驱动带来付费新动能
某高校上线AI招生员后,家长满意度突破90%,校长直接评价为”技术与教育的深度融合”。辽宁某高校上线7×24小时智能问答系统后,智能回复率达96.12%。AI问答、精准推送等智能化功能带来的降本增效效果显著,是驱动高校付费的重要卖点,也为SaaS产品提供了差异化溢价空间。
4. 判断依据四:民办高校和职业院校付费意愿最强
民办高校因缺乏公办高校的品牌背书和财政支持,招生压力最大,对招生宣传SaaS产品的付费意愿最为强烈。2025年出现了专门的”民办高校招生困境与营销创新”研究,说明市场痛点明确、付费动力充足。职业院校同样面临生源竞争压力,且国家鼓励职业教育发展,数字化招生工具的需求快速增长。
4.3 付费意愿的分层结构

策略建议:民办本科和高职院校应是产品切入的优先目标客户群体;985/211高校适合通过标杆案例打造后逐步渗透;省属本科是规模化获客的主力市场。
4.4 影响付费决策的关键因素

五、综合结论与产品策略建议
5.1 市场总体判断
高校招生宣传SaaS赛道处于成长期前期,具有”市场空间大、增长速度快、竞争格局未定、客户付费意愿走强”的典型特征。核心驱动力来自三个方面:一是考生规模高位运行带来的刚需基本盘,二是新高考改革和教育数字化政策的强力推动,三是AI技术成熟带来的产品价值跃升。
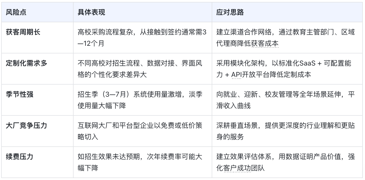
5.2 关键风险与挑战

5.3 产品定位建议
结合以上分析,建议产品从以下维度差异化定位:
目标客户聚焦:优先服务民办本科和高职(专科)院校,这两类客户付费意愿最高、决策链条相对较短、对招生效果最为敏感,是最容易形成突破的客户群体。同时以省属本科院校作为规模化获客的主战场。
核心功能锚定:以AI智能问答和精准宣传投放为两大核心功能锚点。AI问答解决招生咨询高峰期的效率痛点(某高校实际报考率提升15个百分点),精准投放解决”触达谁、怎么触达、效果如何”的问题。以招生效果数据可视化为卖点,让高校招办能用数据向上级汇报工作成效。
产品形态设计:采用”基础SaaS平台 + AI增值模块 + 效果分析报表”的三层产品架构。基础平台满足日常招生管理需求,AI模块提供差异化价值并支撑更高客单价,效果报表帮助客户证明ROI、提升续费意愿。
渠道策略:积极参与中国高等教育学会、各地教育考试院举办的招生工作会议和专题研讨会,争取教育主管部门背书;与区域招生服务商、高中渠道方建立合作关系;打造标杆客户案例,利用同区域、同层次高校之间的强示范效应进行区域化复制。
本文由 @欣禾 原创发布于人人都是产品经理。未经作者许可,禁止转载
题图来自Unsplash,基于CC0协议
- 目前还没评论,等你发挥!

起点课堂会员权益




