插件:中小型SaaS企业盈利的唯一解?
在流量红利消退、获客成本高企的背景下,插件机制正成为中小型SaaS企业的“盈利放大器”。本文系统梳理ChatGPT插件的产品逻辑与商业潜力,帮助SaaS从业者理解如何借助AI生态构建“轻量入口、高频触达、精准转化”的新型盈利模型。

上周五,我在公司做了一次全员分享,主题是《插件:从定义到商业化之路》。
坦白说,分享前我内心忐忑。这种偏底层架构的话题,我怕大家听不懂,更怕大家觉得枯燥,没人愿意听。
结果,却远超预期。
“讲的太棒了,能听出来有很多深度思考。”
“大佬,分享太有激情了,幽默风趣,学到很多!”
“醍醐灌顶,感觉打开了一扇新大门。”
这些正向反馈,像一剂强心针。准备的过程是痛苦的,为了理清逻辑,我至少失眠了两个晚上;但分享后的感受是酣畅淋漓的,它再一次坚定了我对分享的信仰——分享是最好的学习,利他终将利己。
今天,我把这次内部分享的精华,整理成这篇文章。希望它能像一束光,照亮同样在SaaS长夜中摸索的你。
核心脉络
- SaaS的生死局:为什么说插件是中小SaaS唯一的出路?
- 插件的理想国:它到底是什么?我们离终极形态还有多远?
- 我的认知三段论:从免费神器到共享经济,我们踩过的坑都是路。
- 清醒与前行:插件不是万能药,定价更是一门艺术。
一、SaaS的生死局:被长尾需求拖垮之前,插件是唯一出路
SaaS产品的根本性难题是什么?如何用可控的成本,解决客户海量的个性化长尾需求?
答案似乎有两个:PaaS平台,或插件市场。
但“老大哥”北森的例子,给所有做中大型客户的SaaS敲响了警钟。作为中国HR SaaS“第一股”,北森选择了重资产的PaaS平台路线,结果却陷入了长达数年的严重亏损。
看看它2024年的财报:全年营收8.54亿,研发开支3.5亿,营销销售开支4.37亿。两项成本加起来,几乎吃掉了全部营收。
盈利之路,遥遥无期。
“老大哥”尚且如此,作为资源更有限的中小企业,我们还能怎么办?
我的答案是:插件市场,可能是你唯一的选择。
为什么?因为它完美契合了两个核心诉求:研发成本可控,长尾需求结构化解决。
我们自己的数据更是触目惊心:过去三年,考勤模块解决了1198条需求,但新增了3134条,待解决需求堆积如山,高达5289条,并且每周还在以10条的速度增长。
如果没有一个结构化的低成本解决方案,我们没有任何盈利的机会。
插件为什么能解决?用我党的话说,就是“团结一切可以团结的力量”;用今天的话说,就是“共享经济”。滴滴共享的是私家车,我们共享的是什么?是散落在各处的“产研资源”。
所以,插件的目标是什么?
以现有标准化产品为“主干”,用生态共生的模式,提供平台和工具,让内部、外部、甚至AI都成为解决客户需求的“枝叶”,最终让所有参与者都能实现商业闭环。
总结成两句话:
- 释放闲散生产力:让内部员工、渠道伙伴、客户,甚至AI,都能参与到客户问题的解决中。
- 构建商业闭环:设计合理的商业模式,让所有参与者都能“赚点小钱”,无论是内部团队还是外部伙伴。
听起来有点抽象?别急,我们先搞清楚,插件到底是什么。
二、插件的理想国:它就是SaaS世界的“乐高积木”
别把插件想复杂了。
教科书上说:插件是一种遵循特定接口规范编写的程序,用于扩展软件功能,运行在宿主环境中……
太绕了。
想象一下,你的SaaS产品是一个乐高底板,而插件,就是一块块功能各异的乐高积木。客户需要什么功能,你就让他自己拼上去,既不破坏底板,又能无限扩展。
这就是插件的精髓:灵活、可扩展、无需修改核心代码。
浏览器就是最好的例子。浏览器是“底板”,翻译插件、广告拦截插件就是“积木”。你装了翻译插件,就能瞬间读懂英文网站,但浏览器本身的核心功能丝毫未变。
那么,插件的理想形态是什么样的?
去看看Salesforce的APPExchange吧。那可以说是插件生态的“珠穆朗玛峰”。

APPExchange
在这个“应用商店”里:
- 有Salesforce内部团队开发的免费插件;
- 有成千上万的第三方开发者提供的付费插件;
- 有即插即用的行业解决方案模板;
- 还有预先集成的数据工具、自动化流程,甚至专业顾问服务。
共计超过9000款应用,1300万次安装。Salesforce通过这个生态,将无数“长尾需求”外包给了整个市场,自己则专注于平台的稳定和进化。
这就是我们梦寐以求的插件生态,一个能让所有人都赚到钱的“热带雨林”。
三、我的认知三段论:从免费神器到共享经济,我们踩过的坑都是路
从去年6月落地第一款插件至今,我们上线了42款插件,我负责的模块就超过20款。这个过程,我的认知经历了三次关键的迭代。
0.1 阶段:免费的“需求平替神器”
最初,我们天真地以为,插件就是个“需求平替神器”,最大好处就是节约研发成本。
比如,一个客户要定制“夜班补贴”规则:超过凌晨4点,加班8小时补10块,10小时补12块。标准化开发至少要15人日,而用插件,绕开底层限制,5人日就搞定。
但3个月后我们发现问题:如果插件只是另一种“需求实现方式”,那我们如何实现“释放生产力”和“商业闭环”的终极目标?这不过是把需求从一个坑,挪到另一个坑。
0.2 阶段:收费的“意外之财”
很快,我们发现光省钱不够,还得赚钱。于是,我们踏上了商业化的“试水”之路。
一个国际化客户,需要定制“连续出勤超6天,则禁止提交加班申请”的规则。需求合理,但极度小众,付费插件是最佳方案。我们报价3.8万,提供了“事前校验+事后纠错报表”的完整方案,客户欣然接受。
这笔“意外之财”像一道闸门,打开了我们的思路。后续,限制加班申请时间、弹性加班豁免、薪酬数据推送……付费需求接踵而至,我们赚了二十多万。
至此,我们实现了目标的一部分(商业化探索),但核心问题依然没解决:生产力还是我们自己的,没有真正释放出去。
0.3 阶段:社会化的“共享经济”一期
真正的挑战,也是最大的机遇,在于0.3阶段——如何把“我”变成“我们”。
我们要释放的生产力包括:AI、渠道研发、客户研发、内部产研,甚至实施、客成团队的闲散时间。
怎么做?还是两件事:
- 提供丰富的“武器库”:让所有角色都能低成本“制造”插件。
- 设计合理的“分钱体系”:让所有角色都有动力持续参与。
目前,我们重点在第一件事,做了两个产品建设:
第一,推出“伙伴平台”。结合AI能力,让不懂代码的实施、客成同事,通过自然语言就能完成复杂计算(如医疗提成、制造计件工资),先释放内部生产力。

伙伴平台
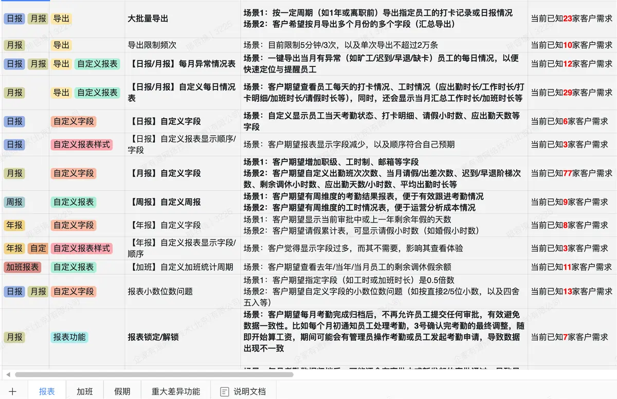
第二,产品全面插件化改造。核心是在每个模块预留“织入点”(像大运河开分支),让第三方开发者能方便地接入。 我们选择了报表模块作为“首战即决战”的突破口。原因很简单:
- 需求最痛:报表需求占比高达21.3%,是客户最迫切的。
- 风险最低:报表处于业务末端,改造失败对主流程影响最小。
我们用五步法,稳扎稳打地推进:
全面梳理需求:将报表模块的需求彻底结构化,找到高价值、通用、可改造的关键点。

报表痛点需求
- 收敛关键需求:最终聚焦于两个核心:自定义字段和自定义报表。
- 全面设计:穷尽所有可能性,画出完整的蓝图。

全面报表设计
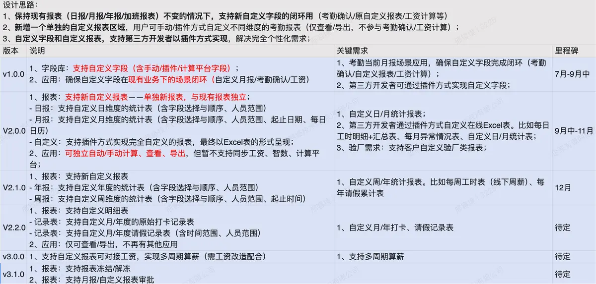
全面规划:按最小闭环原则,规划版本迭代。

报表插件化改造规划
最小化落地:第一期,我们提供了三种自定义字段的方式,满足不同角色的需求:
- 手工搭建:客户/实施用公式配置,解决大多数需求。
- 计算平台:实施/客成用复杂计算,解决少数需求。
- 插件方式:研发用代码片段,解决极个性化需求。

字段库

手工搭建字段

插件自定义字段

应用自定义字段
1.0 阶段:路遥知马力,日久见“生态”
如果说APPExchange是1.0,我们还在0.3到1.0的路上。平台建设还需至少一年,而更复杂的分成体系(内部伙伴如何分?外部插件被复用如何分?)也仍在探索。

灵域空间
四、清醒与前行:插件不是万能药,定价更是一门艺术
说了这么多插件的好,我们也要清醒地认识到它的局限性。
插件有自己的“游戏规则”:
- 必须有合适的“织入点”;
- 必须有清晰的输入源和规则;
- 绝不能破坏主流程。有些需求,天生就得改核心,插件无能为力。
其次是定价。目前我们按成本定价(研发成本*工时),但客户会觉得贵。这背后是思维模式的差异。
按成本定价,本质上是我们还在为自己“付出的劳动”定价,而不是为客户“获得的价值”定价。
我更推崇“星巴克模式”——按需求价值定价。
星巴克卖的不是咖啡,是“第三空间”的体验。我们卖的也不是代码,是“问题解决方案”。
一个插件,你投入了10人日,成本2万,但客户可能就觉得它只值5000元。怎么办?“值5块,定3块”。
因为插件是典型的边际成本低、边际收益高的产品。研发一次,成本是固定的,卖给1个客户是2万,卖给10个客户,每个收2000元,总收入也是2万,但覆盖面和影响力却指数级增长。
如果低价能快速占领市场,形成网络效应,何乐而不为?
写在最后
从一次失眠的分享,到这篇万字长文,我想说的,其实早已超越了插件本身。
它是一种思维方式的转变:从“包揽一切”到“开放共赢”,从“单打独斗”到“生态作战”。
这条路很长,但我们已经看到了光。对于所有在SaaS红海中挣扎的同行,或许,插件就是那座能带你渡河的桥。
与君共勉。
本文由人人都是产品经理作者【产品方法论集散地】,微信公众号:【产品方法论集散地】,原创/授权 发布于人人都是产品经理,未经许可,禁止转载。
题图来自Unsplash,基于 CC0 协议。
- 目前还没评论,等你发挥!

起点课堂会员权益




