一张罚单,七家平台,外卖江湖的“幽灵”终章
36亿罚单砸向美团、京东、饿了么等七大平台,中国外卖史上最大规模监管亮剑。幽灵外卖的黑色产业链被揭开:虚假门店、层层转包、劣质原料。补贴大战烧掉614亿却换不来食品安全,行业底层逻辑正被重塑。

2026年4月17日,北京。
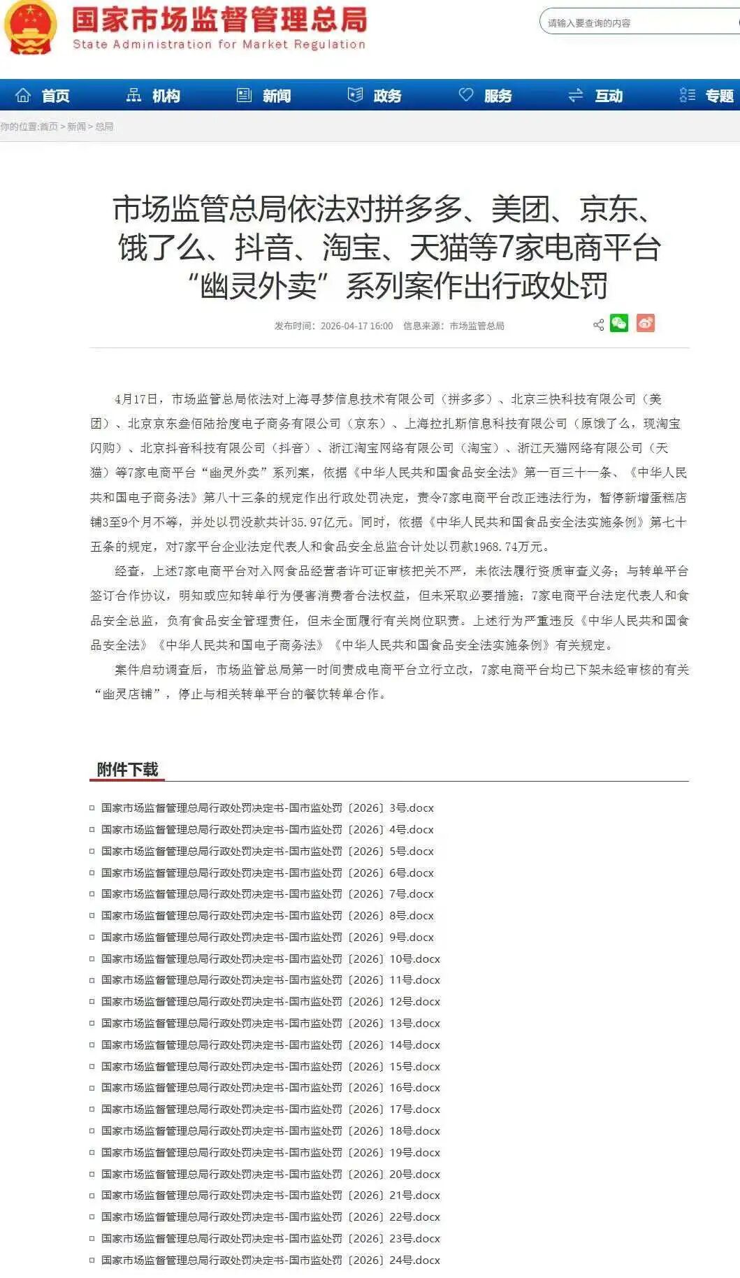
国家市场监督管理总局的一纸罚单,让整个中国互联网江湖震动。美团、京东、饿了么(现淘宝闪购)、抖音等七大电商平台,无一幸免。
罚没款合计35.97亿元。七家企业法定代表人与食品安全总监,再罚1968.74万元。暂停新增蛋糕店铺3至9个月不等。这是中国食品安全监管史上,对电商平台开出的最大罚单。也是首次针对“幽灵外卖”的系统性亮剑。

所谓“幽灵外卖”,即线上光鲜亮丽、线下无证经营、卫生状况堪忧甚至根本不存在实体店的虚假商户。一个灶台、一个冰箱、几袋速冻料理包,就是一个“店”。
一张订单的“幽灵”旅程,往往如此展开:
消费者在外卖平台看到一家高分店铺,证照齐全、照片精美、月销过万。下单后,订单进入“转单平台”,层层下包。消费者出200元,下家报100元,再下家报80元。最终接单的作坊,因单价太低,只能使用劣质原料。
去年7月,监管接到的一起投诉揭开了这条黑色产业链:某平台蛋糕店号称拥有近400家门店,实则连一家实体店都没有,许可证全系伪造。
七大平台合计查出的类似店铺,近7万家。
01 幽灵外卖盛行,各大平台缘何一并处罚
外卖是美团的主战场,但2025年堪称“地狱级”生存模式。
根据天眼查及财报相关信息,美团2025年全年收入3649亿元,同比增长8%,但受外卖大战影响,业绩由盈转亏,全年净亏损234亿元。而2024年同期,盈利358亿元。核心本地商业板块经营亏损69亿元。
7.46亿罚单,叠加外卖大战失血,“雪上加霜”恰如其分。
王兴在财报会上承认:“过去六个月已证明这种竞争无法为行业创造真实价值,且不可持续。”
但美团手里还有上千亿现金,暂时亏得起。真正的问题是:当补贴大战撞上监管铁拳,外卖行业的底层逻辑是否还能成立?
2025年春节后,京东高调杀入外卖,掀起补贴大战。战况有多惨烈?三季度,仅美团、阿里、京东三家,销售和市场费用就比前一年多花了614亿元。
结果呢?美团三季度核心本地商业经营利润转负,亏损141亿元。阿里三季度经营利润同比降85%。京东新业务三季度亏损157亿元。
三家平台,没有一个赢家。
烧了这么多钱,幽灵外卖解决了吗?没有。
这说明补贴可以拉新用户、可以抢市场份额,但不能解决食品安全问题。幽灵外卖的根,不在价格战里。
而京东扮演搅局者角色,主要攻击技能就是疯狂撒钱搞补贴。
2025年,京东新业务(以外卖为首)亏损466亿元,几乎吞噬全部利润。全年净利润196亿元,同比腰斩52.54%。第四季度亏损27亿元,为2022年以来首次单季亏损,其中新业务单季亏损148亿元。
说明什么?补贴大战打不出食品安全。
阿里系三位选手中,饿了么/淘宝闪购合并被罚5.58亿元。
2025年中期,阿里进行重大架构合并,饿了么、飞猪等被并入淘天统领的中国电商事业群。阿里巴巴下面只有两大核心:中国电商集团、云智能集团。
最新财报显示,阿里电商集团整体收入增长6%,但核心电商业务仅增长1%,全靠即时零售(原饿了么)56%的大涨拉高平均增速。
因为外卖大战等,阿里付出较高代价。2025年第四季度,经营利润同比跌74%为106.45亿元,净利润同比跌66.3%为156.31亿元。
淘宝、天猫分别被罚4697万、3174万,相对较轻。但即时零售56%的增长背后,合规风险正在累积。
淘宝闪购推出了“白泽”大模型,专门用于风控治理,已接入超过100个生产场景,调用量突破10亿级别。AI可自动识别厨师是否戴了网帽、操作台是否脏污、有没有鼠患甚至“小强”。
抖音是此次受罚平台中最特殊的玩家。
凭借短视频和直播流量优势,2025年生活服务支付GMV突破8500亿元,同比增速高达59%。
但5689万罚单,暴露其作为跨界者的核心能力短板——擅长流量运营和内容创造,却在餐饮行业必需的、重运营的、强合规的商户治理和供应链管理方面,经验尚浅。
抖音的算法可以精准推送“附近美食”,但无法识别一家店是真实存在还是AI生成的虚假门头。它的内容生态擅长制造“网红餐厅”,却不擅长核查后厨卫生。
这是流量平台进入实体经济的普遍困境:线上逻辑与线下规则,隔着一道难以逾越的鸿沟。
02 幽灵外卖为何屡禁不止
幽灵外卖长期存在,有三重结构性原因。
第一,平台过度抢地盘。 过去数年,GMV、商户数量、订单密度是衡量平台价值的核心指标。为争夺市场份额,部分平台在商户入驻审核上睁一只眼闭一只眼,简化流程以吸引更多商家。效率提升的同时,空子也出来了。
第二,违法利润远高于违法成本。 开一家合规餐饮实体店需要营业执照、食品经营许可证,承担租金、人力和装修成本。伪造证件上线幽灵外卖,成本极低,利润可观。即便被封禁,换个马甲仍可卷土重来。
第三,消费者信息不对称。 点餐时只能看到美化的线上店铺页面,实体店情况经常被忽略。这种信息壁垒使得幽灵外卖长期潜伏。
平台为什么不彻底清理?因为幽灵外卖能贡献订单量、能拉高GMV、能让财报好看。一家幽灵外卖店,可能同时开十几个账号。平台不是不知道,是不好管、也管不好。
但技术能消灭幽灵外卖吗?
被罚之后,七家平台都已下架未经审核的幽灵店铺,停止与转单平台的合作。但明天会不会卷土重来?蛋糕店不做幽灵外卖了,会不会有卤品店、炖汤店、快餐店?
一些平台在推“一镜到底”验真——商家入驻时,举着手机从门头拍到后厨,连续不间断,AI自动识别视频真伪,防止用静态图片或AI生成视频蒙混过关。
但部分平台甚至存在“AI门头照”——用AI生成的门店照片来通过审核。淘宝闪购的“白泽”大模型已经能识别这类造假,通过“跨帧一致性分析”判断视频真伪。其他平台有没有这个能力?
还有骑手“随手拍”——骑手在取餐途中,发现证照异常、环境脏乱,可以随手拍上报。这是最接地气的监管补位。
但问题也很明显:骑手有时间拍吗?21世纪经济报道记者在成都春熙路采访了10多位骑手,大部分人不知道有这个功能,知道的也说“送单都来不及,哪有空拍,挡人财路还怕起冲突”。
光有技术不够,还要有激励机制。 骑手冒险拍一条有效线索,给多少钱?这需要平台的诚意。
03 行业的下一章
天眼查媒体综合信息显示,2026年6月1日,《网络餐饮服务经营者落实食品安全主体责任监督管理规定》即将实施,明确要求平台强化审核责任。
“天价罚单+高管连坐+业务限批”的组合拳,标志着监管逻辑的根本转变:从事后处罚转向事前施压,从平台免责转向责任穿透。
对于七大平台而言,36亿罚单只是开始。
美团需在亏损中重建合规体系,更大的变量是消费者信任。当幽灵外卖的层层转包链条被揭开,当消费者发现自己点的品牌蛋糕可能出自城中村无证作坊,平台与商户之间的信任纽带已经断裂。
重建信任,比缴纳罚款困难得多。
04 写在最后
民以食为天,食品安全大于天。这句话说了一百年,但在今天之前,消费者点个外卖还得赌运气。
好在今天之后,用户在外卖平台终于能“吃上好的了”——不是补贴堆出来的低价,不是精修照片营造的虚假,而是真实存在、透明可溯、合规经营的商家。
外卖行业的内卷该结束了。2025年的614亿补贴大战,证明了一件事:烧钱换不来食品安全,换不来消费者信任,换不来行业健康发展。
高质量发展,才是未来。不只是外卖行业。
作者|张谦 编辑|胡展嘉 运营|陈佳慧
本文由人人都是产品经理作者【零态LT】,微信公众号:【零态LT】,原创/授权 发布于人人都是产品经理,未经许可,禁止转载。
题图来自Unsplash,基于 CC0 协议。
- 目前还没评论,等你发挥!

起点课堂会员权益




