至少要懂:期货公司核心业务和核心系统!
随着期货行业向综合金融服务商转型,系统架构的演进成为关键变量。本文不仅拆解了期货公司的核心业务模型,还深入剖析了 CTP 系统的部署逻辑与协同机制,为行业从业者提供一份“系统即战略”的参考图谱。

国庆节前答应大家要写写期货公司核心业务和系统的内容,最近由于某些事情给耽误,不好意思让大家久等了,朋友们来催更了,不多说了直接干。
为了让大家更好了解期货公司核心业务,先拉个大剧:简单了解期货公司。然后再从期货公司核心业务、系统集群、选型建议三大模块和大家聊聊,期货公司核心业务和支撑业务的系统集群。
一、大剧:期货公司
1.1、期货公司
期货公司是由中国证监会批准设立,依法登记注册,专门从事期货经纪业务及其他经许可的期货相关业务的金融机构,大白话:持证上岗的机构,目前国内有150家期货公司,从业人员有88055位,如下图所示。

图源于:2025年中国期货业协会 – 期货公司基本情况
1.2、作用
核心作用:连接投资者与交易所的官方桥梁、金融服务的专业提供商、金融服务的专业提供商和风险的管理者。
通俗点:连接监管与市场参与者,提供交易、结算、信息服务,不过现在期货公司的作用已超此范畴了,如:服务于实体经济等。
头部公司:永安期货前身为成立于1992年9月的潮州金融咨询公司,总部位于浙江省杭州市,经营业务包含期货经纪、基金销售、资产管理、风险管理、境外金融服务业务。截至2025年半年度报告,数据来源:同花顺。
- 营业收入下降:公司本期营业收入同比下降54.12%,主要系支付其他与经营活动有关的现金较上期增加,导致经营活动产生的现金流量净额减少;
- 净利润环比大幅增长:公司净利润环比大幅增长1,631%,主要系经营业绩经历一季度低谷后迅速反弹,第二季度净利润环比大幅增长。
1.3、所处阶段
中心枢纽:期货公司处于整个期货行业的 “市场中介与服务层”即中层。方便大家更直观地理解,围炉特绘制了下面的期货产业链全景图,它清晰地展示了期货公司的核心定位,如下图所示。

2、核心服务枢纽:通过期货产业链全景图,我们可以清晰了解期货公司承担职责简单概括起来:连接监管与市场参与者,提供交易、结算、信息服务,具体如下图所示:

小结:期货行业是个中介服务行业,行业产业链涉及广泛,限于我国的期货市场发展还不充分,期货合约的种类有限,目前我国期货市场依然以商品期货为主。期货行业中游主要是期货公司,提高经营水平和服务质量,加快创新步伐,迎接激烈的市场竞争。
二、核心业务
通过上面拉大剧扯剧:我们了解期货公司的作用、所处的产业阶段,下面我们来聊聊期货公司的核心业务。
这里烦请大家先思考10秒下:期货公司业务的本质是什么?大家有没有想好?围炉先在这里抛砖引玉,围炉认为其业务的本质:风险管理的服务商。不知道有没有不同?
好了,我们回到期货公司核心业务上来,按围炉的国际惯例,让我们从一张期货公司核心业务全景图开始,如下图所示。

2.1、经纪业务(最基础/核心)
核心职责:客户开户、交易执行、持仓查询、账户管理等;
关键步骤:入金 -> 下单 -> 成交回报 -> 结算交割 -> 出金 -> 风险控制;
对接系统:客户管理CRM系统、开户系统、集中/极速交易系统、交易所交易系统(CTP报盘)、银期转账系统、中国期货市场监控中心、客户交易终端(APP/PC);
目标客户:个人投资者、机构投资者;
收入来源:交易手续费和佣金。

2.2、资产管理业务
核心职责:接受客户委托,运用客户资产进行投资,目标是实现资产的保值增值;发行资产管理计划产品,如期货CTA策略产品、量化对冲基金等;
关键步骤:产品备案 -> 资金募集 -> 策略执行 -> 风险监控;
对接系统:客户管理CRM系统、银行托管系统、证券交易系统、风险管理系统、理财销售5.0 、资管运营平台、证券交易系统、期货交易接口;
目标客户:高净值客户、机构投资者;
收入来源:管理费和业绩提成。
小结:期货公司的资产管理业务,和前面基金公司的本质一样:“受人之托,代人理财”,不再是简单的通道服务,代表客户进行主动的投资管理,其核心业务流程,如下图所示:

2.3、风险管理业务
核心职责:套期保值方案设计、场外衍生品交易、风险对冲,为实体企业提供定制化风险管理工具,服务实体经济;
关键步骤:需求分析 -> 方案设计 -> 合约签订 -> 风险监控;
对接系统:客户管理CRM系统、银行托管系统、证券交易系统、实时风控系统;
目标客户:实体企业、产业客户;
收入来源:服务费、利息收入、点差收入。
小结:与产业客户建立长期合作关系需以专业能力为根基、资源整合为纽带、信任维护为保障,通过“需求洞察、方案定制、生态协同、技术赋能”的闭环,期货公司需持续优化服务能力,与产业客户共同应对市场波动,最终实现互利共赢。
如:2024年华泰期货驻点新疆冠农,提供“空头套保+基差销售”策略,锁定库存价值,2024年棉花价格波动期间减少企业损失超2000万元。

2.4、投资咨询业务
核心职责:依附于经纪业务,深度挖掘客户需求、提供研究分析、投资策略建议,提升客户服务附加值;
关键步骤:数据采集 -> 略研发 -> 报告生成 -> 推送给客户;
对接系统:第三方数据服务商(Wind/同花顺)、投研平台、客户终端;
目标客户:所有客户;
收入来源:服务费。
敲黑板画重点:
1、通过上面学习比较清晰了解到期货核心业务有:最基础/核心的经纪业务、资产管理业务、风险管理业务、投资咨询业务,四大业务构成期货公司主要收入的来源;当然还有:境外金融和其他业务这里就不展开介绍了。
附上:期货行业近五年营收净利润图、近三年期货行业4大业务收入概况。


2、收入结构未变,风险管理业务仍是压舱石;
传统经纪业务:下行压力持续;2024年,这一趋势预计难以逆转,期货公司需要向综合金融服务商转型以寻找出路;
资产管理业务:在调整中寻求突破,随着市场对量化、衍生品策略需求的增加,期货资管的独特优势有望得到发挥,或将成为新的增长点;投资咨询业务体理比较少。
三、系统集群
有了前面期货公司4大核心业务的学习,业务和系统两者的关系: “业务驱动系统,系统支撑并赋能业务”,紧密耦合,相辅相成。然而期货公司的运作是一个由多个核心系统精密协同工作去支撑基金业务精细化运营。
烦请大家先看张:期货公司核心系统运作全景图,从图中可清晰得知各个系统之间脉络、各子系统的作用,期货公司从开户、合约交易、投资决策到风险管控,再到清算交割、报送数据的完整闭环流程,以及各核心系统在其中扮演的角色。

通过上面期货公司核心系统运作全景图,可得知支撑期货公司核心业务的核心系统有:期货经纪业务管理系统、集中交易系统、实时风控系统、统一清算系统、估值与簿记系统、风险管理平台、投资咨询系统。
但这里重点聊下:期货经纪业务管理系统,方便大家对内容的吸取,同时鉴于文章篇幅的长度限制,其它6个系统后面有机会吧。
3.1、期货经纪业务管理系统
概念:专为期货公司设计的综合性业务管理平台,涵盖交易、风控、结算等核心模块,支持期货、证券及衍生品的全流程业务处理。满足期货公司日常运营需求,同时保障交易安全与合规性。
主要以CTP为代表:通过高性能技术架构和模块化设计,解决了期货交易的高并发、低延迟需求,同时强化了风险控制与合规管理。
行业内流行:交易速度快不快,跟国企还是民企半毛钱关系都没有,只跟交易系统有关系,只取决于期货公司用什么系统?国内最好的期货交易系统是CTP,下面我们来重点聊聊CTP。

CTP:综合交易平台
2.1、概念
全称Comprehensive Transaction Platform(综合交易平台),是由上海期货交易所的子公司“上海金融期货信息技术有限公司”开发的一套期货经纪业务管理系统。
2.2、定位
期货公司核心交易系统的“发动机”。期货公司通过采购或租用CTP系统,为其客户(尤其是机构和高频客户)提供高性能、高稳定性的交易通道。
2.3、核心组成
CTP系统不是一个单一软件,而是一个由多个组件构成的平台。其功能模块如下图所示。

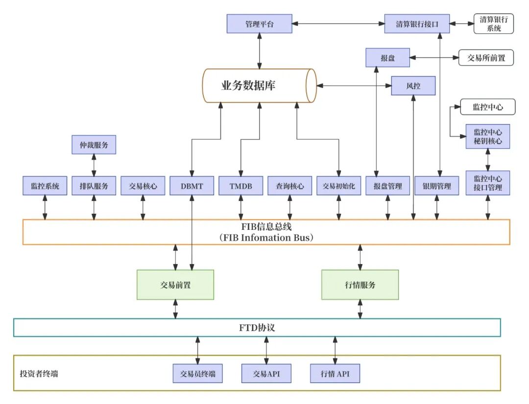
2.4、CTP系统架构
包括:投资者终端、交易员终端、FTD协议、交易前置、行情服务、FIB信息总线、仲裁服务、排队服务、交易核心、交易查询、DBMT、TMDB、交易初始化、报盘管理、报盘、风控系统、业务数据库、管理平台、监控系统、银期管理、清算银行接口(银期接口)、监控中心秘钥接口、监控中心接口管理等,它们之间的关系,如下图所示。

- FIB信息总线:FIB(期货交易信息总线)是交易系统的通讯底层构件,为上层应用提供了数据包的封装、请求/应答通讯模式、发布/订阅通讯模式等接口。
- 交易核心:交易核心主要负责基于投资者的持仓、报单、成交以及出入金情况进行实时的资金和仓位计算,做到事前风险控制,同时对报单进行校验、驱动交易所报盘接口工作以及发布实时交易结果到FIB。
- 报盘管理:通过TCP连接对交易和行情报盘进行管理,屏蔽掉了交易核心直接处理报盘接口程序与交易所前置之间复杂的通讯情况,简化了交易核心的处理逻辑。
2.5、CTP部署模式
CTP系统和主交易系统的交互甚少。CTP系统每日从集中交易柜台获取资金、证券持仓、股东编码初始化数据,将相应的数据载入内存中做交易准备,其余费率、交易参数等均需要在CTP柜台进行相应设置来保证盘中的交易控制。盘中实时出入金,通过银证转账转入集中交易柜台,再调拨到CTP系统中增加资金,反之则划出资金。日终清算集中交易柜台直接通过登记公司和交易所的文件进行处理,CTP系统不参与清算过程。如下图所示:

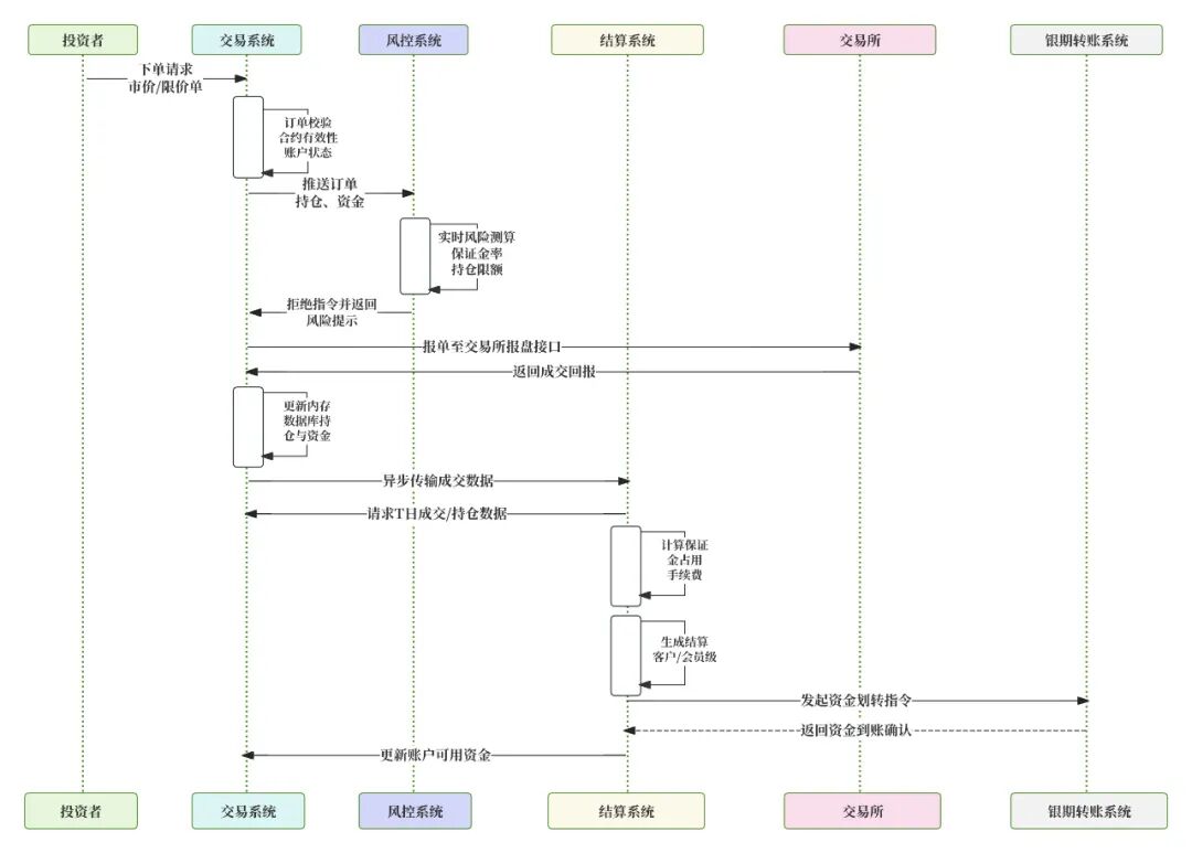
2.6、CTP系统业务流程
为了更直观地理解:CTP系统业务流程,各模块如何协作完成一次交易,下图展示了一个典型的客户交易流程,如下图所示:
客户通过客户端连接CTP交易网关并登录。
客户下达订单指令,通过交易网关发送至交易所。
交易所撮合成交后,将成交回报通过交易网关返回给客户。
同时,行情网关持续从交易所接收行情,并推送给客户。
整个过程中,风控系统实时监控所有交易活动。

2.7、CTP交易系统的各系统协同工作
CTP系统的强大之处不仅在于单个组件的性能,更在于这些组件之间高效、可靠的协同工作机制,如下图所示:

小结:交易指令处理流程(高并发、低延迟):这个过程处理从客户下单到成交回报的全程,要求极致的速度;行情流处理流程(高吞吐、实时推送);风控与清算流程(事后处理、准确第一)。
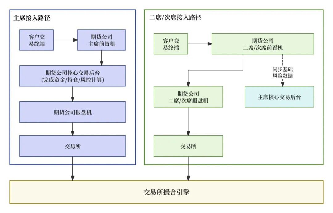
2.8、CTP系统的主席、二席
CTP系统的强大之处还在于它的主席和二席,不得不提的功能,它两主要区别在于功能和使用场景。主席功能全面,支持交易、结算、出入金等,适合普通投资者;而二席专注于交易,延迟更低,适合高频交易者。

2.8.1、CTP主席
定位:集成交易、结算、银期转账等全业务流程,支持普通投资者日常操作
场景:默认选择,适合对交易速度要求不高但需资金划转、风险监控等综合功能的用户;
路径:客户 -> 主席前置机 -> 期货公司核心交易后台 -> 主席报盘机 -> 交易所;
特点:路径长,需经过核心后台进行完整的资金、持仓和严格风控校验。所有交易数据都进入期货公司主数据库;
比方:”主城门”:所有人进城都要走这里,守卫森严,检查全面,记录在案。
2.8.2、CTP二席/次席
定位:仅保留下单、撤单等核心交易功能,剥离结算与出入金模块,专注低延迟交易;
场景:高频交易、程序化策略执行,需极低订单穿透时间的场景;
路径:客户 -> 二席前置机 -> 二席报盘机 -> 交易所;
特点:路径极短,只需进行基础风控(如流控、订单频率等),其资金和持仓数据需要从主席系统同步过来,但不同步高频交易数据,以减少延迟;
比方:快速通道:为VIP开设的,检查简化、路径更短、速度更快。

小结:从上图可清晰得知,CTP主席和二席的交易路径,要选择CTP主席和二席当然要根据自己的需要和交易风格而定,毕竟都是钱。
2.9、席位开通流程
1、主席开通流程,如下图所示

2、二席开通流程,如下图所示
二席的开通流程比主席更复杂,审核更严格,因为它潜在的风险和资源占用更高。

3.0、主席与二席的灵活切换
在实际交易中,投资者可能需要根据需求灵活切换主席和二席。要实现主席和二席的灵活切换,有以下几种方式,这里简单提下,但不做过多地介绍,毕竟是个技术性问题,稍作了解下即可。
方式一:通过不同的账号和服务器配置切换
主席和二席通常使用不同的前置机地址和端口。投资者在登录时,通过使用不同的账号(或同一个账号的不同通道标识)以及连接不同的服务器地址来选择使用主席或二席,如下图所示。

方式二:在交易软件中配置多个交易节点
许多交易软件(如快期等)支持配置多个交易服务器。用户可以在软件中预设主席和二席的连接参数,然后通过选择不同的配置来切换。
方式三:通过API编程实现动态切换
对于使用CTP API自行开发交易系统的用户,可以在程序中同时初始化两个不同的前置机连接(一个主席,一个二席)。然后根据策略需要,动态选择使用哪个连接来发送订单。
方式四:使用负载均衡或路由网关
有些期货公司或第三方服务商可能提供了统一的接入网关,该网关内部根据规则(如订单类型、合约、策略等)自动选择主席或二席发出。但对投资者透明,看起来是一个接口。
敲黑板来小结:
有关CTP的话题暂时聊到这里,它在中国期货市场的占有率具有绝对统治地位,保守估计在60%-70%以上。全国绝大部分期货公司都将其作为主交易系统或备选系统,特别是其二代产品CTP Mini,几乎成为期货公司的标配。
支撑期货公司核心业务的核心系统有:除了期货经纪业务管理系统外,还有其它6大系统后面有机会我们再聊聊,无法在一篇文章里讲清楚它们,敬请谅解下哈!
四、选型建议
在未开始选型建议话题之前,烦请大家先思考10秒:假如你是技术负责人,公司需更新换代期货经纪业务管理系统,你会怎样做?估计大家都有自己的答案。围炉先在这里抛砖引玉,大概有以下几部分,如下:
1、整理问题与汇报:结合用户、业务和系统等现状,明确现有系统瓶颈(如交易延迟、风控滞后、数据孤岛等),结合行业趋势(如高频交易、智能投顾)定义升级目标、量化更新换代的价值、ROI分析等,并向上汇报,这块围炉不过多介绍了。
2、系统和业务痛点梳理:摸查客户侧反馈、业务侧和管理侧对现有系统的反馈、现有系统瓶颈是什么、技术侧和运营侧对现有系统的反馈等等,尽量细化、列出计划表(阶段、任务、访问对象、问题描述、问题属于类型、交付物、优先级、执行时间等)。
3、系统技术排查:这里又分为现有系统和将有设计系统两者,都有结合起梳理和调研等;现有系统排查如:接口名称、接口使用场景、接口数据流;是否有历史数据迁移和合并、迁移路径和时间规划,包括数据,接口,周边对接。整体路径和规划满足券商合并的时间要求;底层表结构是否有不同等均要考虑。
4、技术选型:只有前面的工作准备好、准备细且充分,并做好管理业务部门的期望和需求变更后,下面进入系统技术选型,技术选型原则:高可用性、低延迟、扩展性、安全性;和系统供应商对齐系统规划和要求等
小结:选型是个综合性的问题,它由多方面因素共同决定的如:机构规模或类型、业务量、数据迁移规模、信创适配要求、定制化程度、业务复杂度、实施范围与周期、需求实现难易程度、IT架构等复杂且多变,先聊等这里,后面单独写写选型的文章。
最后:理解期货公司核心业务与系统是‘必修课’,对业务侧而言,懂系统才能精准提需求,知道系统如何支撑业务精细化管理,才能设计出更流畅的交易流程;懂期货清算交收估值逻辑,才能向投资者讲清解答 ”系统运作“ 的底层原因。
对技术侧而言,懂业务才能做出有温度的系统,明白交易员的”最佳执行“需求,才会优化算法交易;理解客户‘被陪伴’的诉求,才会设计更好的系统满足客户需求。
本文由人人都是产品经理作者【围炉喝茶聊产品】,微信公众号:【围炉喝茶聊产品】,原创/授权 发布于人人都是产品经理,未经许可,禁止转载。
题图来自Unsplash,基于 CC0 协议。
- 目前还没评论,等你发挥!

起点课堂会员权益




