一文讲透「涉税信息报送」的政策、原理、方案设计
随着税收监管的不断完善,涉税信息报送已成为企业合规经营的核心环节。本文将系统梳理相关政策与原理,并结合实践方案,帮助企业在复杂环境中稳健应对。

《互联网平台企业涉税信息报送规定》首次报送窗口为2025年10月
大家都完成第一次报送了么,该规定共14条,主要内容包括报送义务、内容和时限要求。
本文是我国执行报送的互联网平台企业涉税信息报送体系的详细拆解。
1.先看政策
2025年6月13日,《互联网平台企业涉税信息报送规定》(下文简称《规定》)经国务院第61次常务会议通过,自6月20日起施行。该规定共14条,主要内容包括报送义务、内容和时限要求。首次报送窗口为2025年10月。
《规定》明确,互联网平台企业应按季度报送涉税信息,在每季度终了的次月内,向其主管税务机关报送平台内经营者和从业人员的身份信息以及上季度收入信息。不过,平台内从事配送、运输、家政等便民劳务活动,依法享受税收优惠或者不需要纳税的从业人员的收入信息,以及平台内经营者和从业人员在《规定》施行前的涉税信息,互联网平台企业不需要报送。
2.为什么这么搞
2025年国家对平台经济出台的财税政策,核心目的是规范监管+扶持发展。
《规定》的实施旨在规范互联网平台企业向税务机关报送平台内经营者和从业人员涉税信息,提升税收服务与管理效能,保护纳税人合法权益,营造公平统一的税收环境,促进平台经济规范健康发展。根据相关部门负责人介绍,《规定》施行后,绝大多数平台内经营者和从业人员的税收负担不会因信息报送而增加,而存在隐匿收入等情况的经营者,其税收负担会回归正常水平。
其深层意义可从以下三个方面理解:
2.1.监管层面
通过完善税收征管制度,解决平台经济野蛮生长带来的税收流失与不公平竞争问题。
1)堵住征管漏洞
平台经济的去中心化、跨区域特征导致传统税收征管手段失灵,部分高收入从业者长期游离在征管体系之外,造成每年数百亿元税收流失。
2)营造公平环境
通过统一线上线下税收规则,避免劣币驱逐良币,保护守法经营者,推动市场竞争回归产品质量、服务创新、技术研发等良性轨道。
3)健全监管体系
《规定》的出台,标志着平台经济税收监管从事后处罚转向事前事中事后全链条监管,为常态化监管奠定制度基础。
2.2.扶持层面
延续并强化对中小微平台商户的税收优惠,激发创新活力。
1)税负只减不增
月销售额10万元以下的小规模纳税人继续享受增值税免征,3%征收率减按1%征收,配送、家政等便民劳务从业者收入信息免予报送,确保政策落地不增加合规成本。
2)精准支持重点领域
对即时零售、跨境电商、产业互联网等平台企业给予补贴、贴息贷款、奖励资金等专项扶持,推动平台经济从流量变现向产业赋能转型。
3)降低合规成本
通过统一数据标准、简化报送流程、分阶段合规政策,减少平台企业技术与人力负担,避免因监管升级而抑制创新。
2.3.社会层面
保障劳动者权益,推动平台经济规范健康发展。
1)保护新就业形态劳动者
通过职业伤害保障、社保参保门槛降低等措施,为超过2亿灵活就业人员提供基本权益保障,增强其获得感、幸福感、安全感。
其中,职业伤害保障专指面向网约车司机、外卖骑手、即时配送员等新就业形态劳动者的一种新型工伤保险制度。
2)推动社会公平正义
透明的税收规则与统一的监管标准,使平台经济在法治轨道上运行,避免因税收不公导致的社会矛盾,推动社会公平正义。
3)促进经济高质量发展
平台经济作为新质生产力的重要代表,规范健康发展将推动新一轮科技革命和产业变革,为经济高质量发展提供新引擎。
国家越来越强大,行业类型及职业类型越来越丰富,整个经济链条的良性发展有赖于政策的全面完整、企业的社会责任和从业人员的职业道德。
这些政策以规范监管解决平台经济无序扩张问题,以精准扶持激发创新活力,以保障劳动者权益推动社会公平正义,最终实现平台经济在法治轨道上规范健康、可持续发展。
3.涉及到哪些企业
政策把平台经济拆成了三类主体,每一类主体受到的直接影响并不相同,可概括为平台企业自身、平台内经营者、平台从业人员。

其中容易被忽视的情况:
境外平台在华提供营利性服务同样要履行报送义务。
平台企业如果已替经营者做了扣缴申报,可免重复报送,降低合规成本。
场景示例:
1)网络商品销售平台企业
如淘宝、京东等,这些平台上有众多商家开展商品销售活动,平台企业需要按照规定报送平台内商家的身份信息以及收入信息等。
2)网络直播平台企业
包括抖音直播、快手直播等,平台需要报送网络主播及其合作方等相关涉税信息,对于规范直播行业税收秩序具有重要意义。
3)网络货运平台企业
像满帮、货拉拉等平台,需要报送平台内货运经营者的涉税信息,有助于加强对网络货运行业的税收管理。
4)灵活用工平台企业
例如一些为自由职业者提供工作机会的平台,需要报送平台内灵活就业人员的身份信息和收入信息等,以便税务机关准确掌握相关人员的纳税情况。
5)提供各类服务的平台企业
包括教育、医疗、旅行、咨询、培训、经纪、设计、演出、广告、翻译、代理、技术服务、视听资讯、游戏休闲、网络文学、视频图文生成、网络贷款等服务平台。比如在线教育平台、旅游预订平台等,都需按规定报送涉税信息。
6)为互联网平台提供聚合服务的平台企业
这类平台整合了多个其他平台或服务资源,需要报送相关涉税信息。
7)为平台内经营者和从业人员提供营利性服务的小程序、快应用等平台企业
以及为小程序、快应用等提供基础架构服务的平台企业,也在规定的影响范围内。
8)境外互联网平台企业
如果境外互联网平台企业在境内提供营利性服务,同样需要按照规定报送平台内经营者和从业人员的涉税信息。
4.企业应该如何应对
企业应对2025年平台经济财税新规,可以按先分类、再分步的思路把合规动作执行到位。只要照着做,基本能把2万–50万元的罚款风险降到可控范围。
其中,2万–50万元的罚款风险引自《规定》第十条:互联网平台企业有下列行为之一的,由税务机关责令限期改正;逾期不改正的,处2万元以上10万元以下的罚款;情节严重的,责令停业整顿,并处10万元以上50万元以下的罚款。
4.1.先判断自己的主体类型
先判断自己属于平台企业、平台内经营者、灵活就业者、跨境/境外主体中的哪一类,再针对性落地动作,避免做无用功。
1)平台企业
是报送义务人,必须向税局报他人数据。典型代表是抖音、京东、美团、滴滴、拼多多等平台型企业,这类企业10月31日前需完成系统改造,按季度报送平台内经营者和从业人员的收入、身份等数据,逾期最高罚50万元。
2)平台内经营者
是被报送人,其收入会被平台透明化。淘宝店主、外卖商家、MCN机构、品牌旗舰店等商家关注此项,需在报送前解决缺成本票、资金流不合规等问题,确保申报收入与平台报送数据一致。
3)灵活就业者
是被报送人,有些需自己报税的部分,是自行申报人。主播、骑手、网约车司机、知识付费讲师等请关注此项,这类主体需区分收入类型,按经营所得/劳务报酬合规申报,避免汇算时补税。
4)跨境/境外主体
是特殊报送主体,这类主体需指定境内代理人,单笔超5000元/季度超5000元时必须申报,典型代表是亚马逊中国卖家、eBay境内运营方等主体。
4.2.平台企业搭系统
平台企业在10月31日前必须完成3张清单和12个流程,搭好系统、报对数据、避免2万-50万罚款。
4.2.1. 三张清单

其中,制度清单中注意关注三道防线,即数据采集、数据审核、报送监督过程中的合规性。
数据采集阶段,关注商家、从业人员等角色的身份,通过规则引擎、算法审计等方式,记录高风险商家清单、禁投类目库等信息,作为合规报送的事前校验防线。
在数据审核时,可通过实时大屏、AI预警等工具,校验收入与退款差异,通过异常交易30秒内弹窗等手段,进行事中预警。
报送过程和报送后,设置监督岗,关注季度合规报告,完成时候核查,定期向监管、投资者披露相关信息。
4.2.2. 12个自动化流程
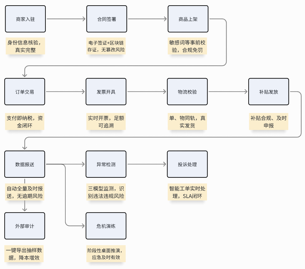
搭建系统能力或做系统升级时,建议一次性落地12条自动化流程,形成闭环合规能力。
相关流程示例如下:

1)商家入驻:调用OCR完成营业执照、身份证、银行卡三证核验,确保入驻信息真实完整,杜绝空壳店。
2)合同签署:合同同步电子签章并写入区块链存证,防止后期抵赖与篡改,降低纠纷成本。
3)商品上架:商品上架前由AI拦截敏感词与禁售类目,避免监管下架与行政处罚。
4)订单交易:实时计算增值税/个税,支付完成即扣税,实现税负前置、资金闭环。
5)发票开具:航信/百望接口秒级出票,保证销项发票及时、足额、可追溯。
6)物流校验:北斗轨迹与订单轨迹比对,差异>5km自动预警,防范虚假发货。
7)补贴发放:补贴发放按政府规则T+0匹配并生成申报表,确保补贴合规、可审计。
8)数据报送:季度结束D+2自动向税务总局报送全量数据,避免逾期罚款。
9)异常监测:后台持续运行刷单、资金回流、关联交易三大监测模型,提前识别违法违规风险。
10)用户投诉:用户投诉由7×24智能工单承接,2小时SLA闭环,降低监管投诉率与舆情风险。
11)外部审计:一键导出抽样数据包给第三方审计机构,节省审计对接时间与人力成本。
12)危机演练:每半年组织一次系统故障与数据泄露桌面推演,确保应急处置及时有效,维护平台声誉。
4.2.3. 合规速查
平台可设置合规速查清单供各方使用,建设时,可参考税局合规速查表。
《国家税务总局公告2025年第15号》合规速查表直达地址是:https://www.gov.cn/zhengce/zhengceku/202506/content_7029727.htm
如果是境外平台,需要指定境内代理人,用ICP备案主体。
将信息系统与税务系统对接,通过数据接口直连的渠道进行报送,同时保证接口的安全性和可靠性,确保报送数据传输的完整性和准确性,并在规定时间窗口内及时报送。是平台企业需重点关注的事项。
4.3.平台内经营者收入合规
平台内经营者应对此事项时,需同时解决三个核心矛盾:
1)平台2025年10月起会把全部交易流水报送税务总局,收入已透明;
2)上游拿不到发票、下游要公账收款,成本票缺口和资金流缺口;
3)既要合规,又要利润可承受。
考虑处理方案时,需要让自己申报的收入和平台报送税务的数据完全匹配,同时用足税收优惠降低成本,从根源上避免后期补税、交滞纳金的风险。
可通过以下6步完成全流程合规处理。
4.3.1. 合规体检、摸清差异
先把自己的经营数据和税务申报数据对一遍,知道问题在哪。
具体两步走:
1)从平台后台导出最近12个月的成交总额,包含所有订单收入、退款金额;这类数据可以从淘宝的生意参谋、抖音的电商罗盘等位置找到。
2)登录电子税务局,找到自己过去12个月的已申报收入,把两组数据放在一起对比,标记出有差异的部分。
4.3.2. 打通资金流
准备主体和账户,解决个人卡收款不合规的问题,同时搭好经营主体框架。
注册个体户:直接在淘宝、支付宝的商家服务或市民中心等位置在线办理,提交身份证就能办,1个工作日就能拿到营业执照,不用跑线下。
开对公账户:选网商银行、平安银行这类支持远程开户的银行,线上提交个体户执照、经营者身份证,1-2天就能开通,后续所有平台收入都走公户,不再用个人微信、支付宝收款。
4.3.3. 搞定发票和订单
解决缺票和订单混乱问题,需要靠工具省时间。比如对接三方系统,确保订单和发票自动通过系统生成和流转。
用现成的ERP系统:选吉客云、聚水潭这类自带订单拆分功能的ERP,把有进项发票的订单归到主经营主体,没发票的零散采购订单自动导给新注册的采购中心个体户,避免缺票影响报税;
开通电子发票接口:联系航信或百望等发票服务商,开通电子发票接口,后续客户要票时能实时开具,不用再手动开发票,也能避免发票丢失。
4.3.4. 确保文件主体一致
重签流程文件,确保合同、物流、资金三流一致,避免税务漏洞。
补签委托协议:让主公司和采购中心个体户签一份《委托采购协议》,明确采购中心帮主公司采购货物,约定3%-6%的服务费;
改物流信息:联系合作的快递公司,把快递面单上的发货人改成采购中心个体户的名称,避免出现主公司卖货、个人发货的主体不一致问题,减少税务质疑风险。
4.3.5. 补旧账
把过去的刷单、无票成本补上旧账,清理历史问题,避免留下隐患。
处理刷单:从平台后台导出历史刷单订单清单,配上对应的物流重量截图、给刷手的返现流水,整理成《刷单情况说明》,盖公章存档,后续税务查问时能证明这部分是虚假收入,不用交税。
补开无票成本发票:用采购中心个体户,给主公司补开1%税率的增值税普通发票,最多可追溯180天内的无票采购,比如之前向小商贩进货没要票,现在补开就能计入成本。
4.3.6. 长期监控
建立日常风控机制,设预警、存证据,避免后续再出问题。
加收入预警:在ERP系统里设置“收入异常波动预警”,比如当月收入比上月涨/跌超30%时,系统自动提醒,及时排查是不是真实经营波动,还是数据出错。
存好凭证:把每天的交易日志、资金流、物流单整理好,至少保存10年,避免后期查账时拿不出证据。
不同规模的企业,业务处理逻辑有很大差异。比如月销≤10万的小卖家,重点关注每月25号确认平台退款;及时同步退款数据给财务,避免平台报送的收入净额和自己申报的收入有差异,触发税务预警。而月销>10万的大商家,需要重点关注公户收款和季度差异表,确保所有收入走公户,每季度把平台报送的收入和自己申报的收入做对比,差异超20%时,提前准备说明,主动跟税务沟通,避免被认定为少报收入。
4.4.灵活就业者自查申报
灵活就业者可先摸清自己的收入、发票、账户情况,再根据收入规模选对经营身份,最后用核定征收政策降低税负,避免年度汇算时补税、扣信用分。
1)准备3张自查表速查风险
收入表:导平台2024-2025.6流水,对比个税App,差异超10%标红;
票表:统计2024年开票额,低于流水70%是缺票高危;
账户表:数私卡/微信收款,单笔超5万或超20笔易被监控。
2)按身份选动作
骑手/司机:0操作,留《职业伤害保障》凭证;
店主/团长:支付宝10分钟注册个体户,核定征收,季度用个税App报经营所得;
主播/达人:年入≤6万同上,6万-120万升级个体户,超120万开小规模公司。
3)主动申报个税
从平台数据中心导出流水→用个体户算税器算税→在支付宝市民中心等位置注册个体户→在个税App经营所得模块一键申报。
申报时选核定征收,这样年度汇算时,多扣的税可以申请退还。
4.5.跨境/境外主体的特别动作
1)设境内代理人:亚马逊、eBay等无境内主体的,须指定代理人报送。
2)申报门槛:单笔交易≤5000元且季度累计≤5000元免报,超过即全额申报。
3)汇率折算:按收款当日央行中间价换算人民币,并留底凭证。
五、平台报送系统设计
互联网平台企业可以提供一站式涉税信息报送工具,实现身份信息、收入信息、关联关系、跨境信息等多类涉税数据的采集、校验、报送及结果查询,助力平台自身、平台内的经营者及从业人员等满足税务机关监管要求,降低税务合规风险。
在进行此类报送工具的系统搭建过程中,可参照以下通用逻辑,并根据平台实际情况,进行因地制宜的调整。
5.1.产品架构
设计互联网平台企业涉税信息报送相关功能时,可参照如下架构,进行全流程管理。

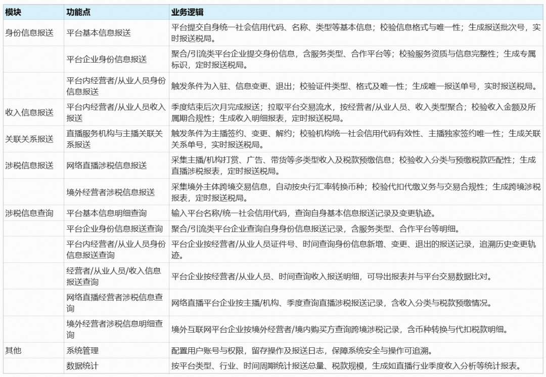
其中,基础数据层通过数据采集、清洗、校验和元数据管理,为后续操作提供准确、规范的原始数据,是整个系统的数据基石。
核心业务层涵盖身份、收入、关联关系、涉税信息四大管理模块,分别负责平台、企业、经营者、从业人员的身份与收入信息的报送、变更及查询,机构与主播关联关系的维护,以及网络直播、境外经营者等特殊场景涉税信息的管理,实现各类主体涉税信息的全生命周期管理。
分析应用层基于业务层数据,开展经营者数量、收入,平台身份数量,网络直播、境外经营者涉税信息等多维度统计,为税务管理、决策提供数据支撑。
支撑保障层包含系统管理和税局接口,系统管理模块负责用户、权限、日志和配置等系统运维工作,保障系统稳定运行;税局接口模块实现与税务部门的数据对接,完成数据报送与结果查询,确保涉税信息合规传递。
5.2.功能范围及主业务流程
5.2.1.功能范围


5.2.2.报送流程
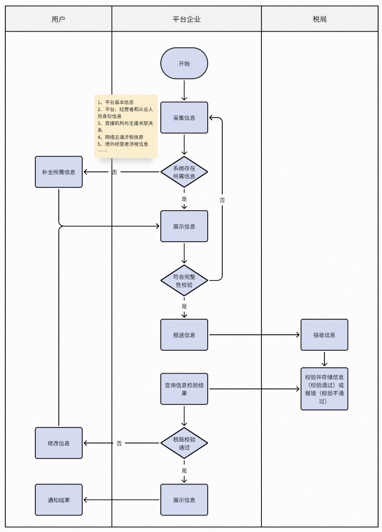
互联网平台企业报送平台内的相关信息时,先验证信息中各项数据是否符合业务规则,符合规则的数据才向税局报送。

总体交互流程如上图所示,对信息的处理包括但不限于信息采集与准备、平台层展示和校验、报送给税局、税局接收及校验、对结果进行展示和处理等。
信息采集与准备:采集平台基本信息、各类主体身份信息、关联关系、网络直播及境外经营者涉税信息等。若系统无所需信息,用户需补全,补全后进入后续环节。
信息展示与校验:平台企业展示采集到的信息,先进行完整性校验。若不符合,需重新采集;若符合,向税局报送信息。
税局接收与校验:税局接收信息后,校验并存储,平台企业自行查询校验结果。
结果查询与后续处理:平台企业查询信息校验结果,若税局校验不通过,用户需修改信息后再次提交;若通过,平台企业展示信息,并将结果通知用户。
5.3.交互逻辑
5.3.1.身份信息报送模块
1)互联网平台基本信息报送
功能描述
平台企业向税务机关报送自身基本信息,建立平台主体税务档案。
业务逻辑
采集字段:平台统一社会信用代码、名称、类型、注册地址、法定代表人信息等。
校验规则:统一社会信用代码格式校验、名称非空校验、信息与工商注册信息一致性校验。
报送触发:平台首次使用系统时初始化报送,信息变更时触发变更报送。
交互流程:填写/导入信息→系统本地校验→提交税局接口→接收并展示税局反馈。
2)平台企业身份信息报送
功能描述
为小程序/快应用提供基础架构或为平台提供聚合引流服务的企业,向税务机关报送自身身份信息。
业务逻辑
采集字段:企业统一社会信用代码、名称、服务类型、合作平台列表、服务起止时间等。
校验规则:服务类型必选校验、合作平台信息完整性校验、服务时间逻辑校验。
报送触发:企业入驻时初始化报送,服务类型/合作平台/服务时间变更时触发变更报送,退出时触发注销报送。
交互流程:同互联网平台基本信息报送。
3)平台内经营者/从业人员身份信息报送
功能描述
平台企业向税务机关报送入驻、变更、退出的经营者/从业人员身份信息。
业务逻辑
采集字段:姓名、证件类型、证件号码、联系方式、进驻时间、所属商户/部门、退出时间、变更字段及原因等。
校验规则:证件号码格式校验、联系方式格式校验、进驻时间≤当前时间校验、退出时间≥进驻时间校验、证件号码唯一性校验。
报送触发:经营者/从业人员入驻时新增报送,信息变更时变更报送,退出时注销报送。
交互流程:填写/导入信息→系统本地校验→提交税局接口→接收并展示税局反馈。

5.3.2.收入信息报送模块
功能描述
平台企业按季度向税务机关报送经营者/从业人员收入信息。
业务逻辑
采集字段:经营者/从业人员唯一标识、收入类型、收入金额、所属季度、税款预缴情况等。
校验规则:收入金额≥0校验、所属季度合规校验、收入与身份信息关联校验、完税凭证号有效性校验。
报送时间:季度结束后次月1-15日。
交互流程:采集/导入收入数据→系统本地校验→提交税局接口→接收并展示税局反馈。
5.3.3.关联关系报送模块
功能描述
网络直播平台企业向税务机关报送直播服务机构与网络主播的关联关系信息。
业务逻辑
采集字段:服务机构名称、统一社会信用代码、注册地址、主播姓名、证件类型、证件号码、直播账号、关联关系类型、关联起止时间等。
校验规则:服务机构统一社会信用代码有效性校验、主播证件号码唯一性校验、直播账号与平台实际运营账号一致性校验。
报送触发:主播签约时新增报送,关联关系变更时变更报送,解约时注销报送。
交互流程:填写/导入关联信息→系统本地校验→提交税局接口→接收并展示税局反馈。

5.3.4.涉税信息报送模块
1)网络直播涉税信息报送
功能描述
网络直播平台内经营者向税务机关报送网络主播、直播服务机构及其他直播营销人员的涉税信息。
业务逻辑
采集字段:主播/机构身份信息、收入类型、收入金额、所属期、税款预缴信息等。
校验规则:收入分类完整性校验、收入与关联关系关联校验、预缴信息与收入匹配校验。
报送时间:同季度收入报送周期。
交互流程:采集/导入涉税数据→系统本地校验→提交税局接口→接收并展示税局反馈。
2)境外经营者涉税信息报送
功能描述
境外互联网平台企业向税务机关报送平台内中国境外经营者向中国境内销售服务、无形资产的涉税信息。
业务逻辑
采集字段:境外经营者名称、注册地、纳税人识别号、境内购买方信息、交易信息、税款代扣代缴情况等。
校验规则:币种转换校验、境内购买方代扣代缴义务校验、交易信息完整性校验。
报送时间:交易完成后次月1-15日,或按税局要求周期进行报送。
交互流程:采集/导入跨境交易数据→系统自动币种转换→本地校验→提交税局接口→接收并展示税局反馈。
5.3.5.涉税信息查询模块
1)信息报送结果查询
功能描述
平台企业查询各类涉税信息的报送结果,包括成功、失败及处理中状态。
业务逻辑
查询维度:按报送类型、报送时间、报送状态、报送编号、主体唯一标识。
结果展示:列表展示报送记录,含报送编号、类型、时间、状态、操作人;点击记录可查看详情。
操作扩展:支持失败记录重新报送、成功记录凭证下载。
2)多维度信息明细查询
功能描述
平台企业按主体、时间等维度查询涉税信息明细。
业务内容
互联网平台基本信息明细查询:查询平台自身基本信息报送记录及变更轨迹。
平台内平台企业身份信息查询:查询聚合/引流类平台企业的身份信息报送记录。
平台内经营者/从业人员身份信息查询:查询经营者/从业人员身份信息的新增、变更、退出记录。
平台内经营者/从业人员收入信息查询:查询经营者/从业人员的收入报送明细,支持与平台交易数据比对。
网络直播经营者涉税信息查询:查询直播行业主体的涉税报送记录,含收入分类与税款预缴情况。
境外经营者涉税信息查询:查询跨境交易的涉税记录,含币种转换与代扣税款明细。

5.4.实现方案建议
5.4.1.数据采集
1)多源数据接入
开发标准化接口,对接平台企业的交易系统、支付系统、用户管理系统等,自动采集平台内经营者/从业人员的基础信息、交易数据、收入数据等。
支持API对接、数据库直连、文件导入等多种方式,适配不同平台的数据格式。
对境外平台企业,设计跨境数据传输通道,符合数据安全法和个人信息保护法要求。

2)数据清洗与校验
内置规则引擎,自动校验数据完整性、格式正确性、逻辑一致性。
对异常数据标记并触发提醒,支持人工干预修正,确保报送数据的准确性。
5.4.2.信息存储
1)主体信息档案库
建立平台内经营者/从业人员的动态档案,整合身份信息、资质证明、历史交易数据、纳税记录等,形成一户式一人式数据画像。
支持档案更新追踪,记录信息变更历史。
2)安全存储与权限管理
采用加密存储技术保护敏感涉税信息,符合等保2.0要求。
基于角色的权限控制,区分不同角色的访问权限,防止数据泄露。
5.4.3.合规报送
1)自动生成报送报表
按照《互联网平台企业涉税信息报送规定》的格式要求,自动汇总季度数据,生成标准化报表。
支持预览、导出和在线提交功能,对接税务机关的电子税务局系统,实现一键报送。
2)报送进度追踪
记录报送状态,对超期未报送的平台企业发送自动提醒。
存储历史报送记录,支持查询和回溯,便于监管部门核查。
3)政企交互门户
搭建平台企业与税务机关的在线沟通通道,支持涉税信息报送及明细信息、报表信息查询等能力。
4)政策咨询与答疑。
补正通知接收与反馈。
监管结果公示。
5.4.4.可视化监管仪表盘
1)宏观监管视图
面向监管部门,展示区域内平台经济整体情况:
平台数量、行业分布、从业人员规模。
季度涉税总额、申报率、风险预警处置率等关键指标。
2)微观主体画像
针对单个平台企业,展示其报送数据完整性、历史风险记录、合规评分等,支持穿透式查询,比如点击某平台,可查看其名下高风险经营者明细。
用图表直观呈现数据关联,如平台收入与纳税金额趋势对比风险区域分布。
6.收个尾
互联网平台涉税信息报送既是国家完善数字经济治理、维护税收公平的关键抓手,也是企业合规经营与持续创新的分水岭。报送本身不是终点,而是平台、税务机关与市场主体共建透明、可信数字商业生态的新起点。唯有把政策敬畏转化为技术投入、把合规成本转化为数据资产,平台方能在以数治税时代赢得先机,企业方能在阳光下稳健生长,最终实现税收法治、产业活力与社会公平的多方共赢。
互联网平台涉税信息报送能力的建设并非一蹴而就,而是一个动态完善、持续优化的过程。未来,随着税收政策的进一步细化、数字技术的不断革新以及企业实践经验的逐步积累,平台在涉税信息报送方面或将面临新的机遇与挑战。
本文由人人都是产品经理作者【敏尔说财税】,微信公众号:【B端起飞啦】,原创/授权 发布于人人都是产品经理,未经许可,禁止转载。
题图来自Unsplash,基于 CC0 协议。

起点课堂会员权益





这篇把涉税信息报送的政策、原理和方案讲得挺透,对企业合规经营确实很有帮助,税务这块理清了心里就有底了