产品经理如何基于场景,做需求分析?看完这篇,就懂了!
还在把用户随口一说当成“需求”?还在用“我觉得”拍脑袋写 PRD?今天这篇,把需求分析拉回地面。用一套“基于场景”的四步打法,教你从海量噪音中精准捞出真实需求:先画流程,再遍历场景,找到痛点,最后落成功能。看完你就明白——好需求从来不是用户直接给的,而是产品经理在场景里“挖”出来的。

什么是需求?
产品经理,日常的工作中,说得最多的词,需求,肯定要算其中一个。
我们经常听到各种关于需求的术语,例如,用户需求、市场需求、产品需求、商业需求等等。
到底什么是需求,我们先来弄明白。
简单来说,需求就是A对B的需要。

- 当A是用户时,就是用户需求,用户需求是对产品/服务的需要,用户提出需求时,需要通过产品/服务来满足。
- 当A是市场时,就是市场需求,市场需求同样需要产品/服务来满足,只是市场是用户的集合,需求的规模更大。
- 当A是产品时,就是产品需求,是产品对研发的需要,产品提出的需求,需要研发来满足。
- 当A是企业时,大部分情况是商业需求,是企业对盈利的需求,企业希望通过产品/服务满足用户需求的同时,能获得盈利。
作为做营销或者运营相关的人来说,更多的是关注市场需求或者商业需求,而产品经理,更多的是关注用户需求和产品需求。
我们作为产品经理,在说需求时,一定要弄清楚,到底说的是什么需求。
需求的3个特点

1、需求是有边界的
按照传统市场营销领域的定义,需求是人们在一定的时期内,在各种可能的价格下,愿意并且能够购买某个具体商品的需要。
这个定义里强调了一点,是人们能够购买的,意味着需求是有边界的,没有边界,那不是需求,是欲望,欲望是无穷无尽的。
比如,想拥有一个安全、舒适、干净的房子,是需求。想拥有更大的房子、更豪华的别墅,就是欲望,更大、更多、更好意味着永无止境。
2、需求随场景变化
需求通常来自于场景,尤其是用户需求,场景包括场和景,场是时间和空间,景是情景和交互。
用户在不同的时间、空间和情景下,会产生不同的需求。
而产品需求和商业需求,也会随着市场或者政策的变化,而产生变化。
3、需求有多个层次

大部分情况下,用户主动提出来的需求,都是显性需求,还可以继续往下面挖,举个容易理解,也是老生常谈的例子。
用户说,我想要一匹更快的马,这个显性需求,其实是用户在自己认知范围内提出的解决方案。
如果把用户的解决方案当作需求,只能做出更快的马这样的产品,只能满足用户预期。
如果我们往下深挖,发现用户需要更快的马,其实想更快的到达目的地,那么创造的空间又会大了一些,当我们造出四个轮子的车时,就能超出用户的预期。
那有人会问了,那不是还可以继续深挖,挖到最底层的需求?
也不是,深挖也需要有个度,这里要考虑各类限制条件,比如,用户需要负担的成本,比如作为个人或者企业,专注在哪个领域。
比如这个需求再往下挖,发现用户更快的到达目的,是为了更快的交易,从而卖更多的货,要满足这个层级的需求,可能需要的是创造电商和三方物流这样的产品或服务。
刚好产品经理所在公司是一家做出行的公司,使命是【帮助用户更快的到达目的地】,所以,只需要挖掘到这个层级就够了。
任何需求,挖到最底层,都是人最本质的需求,这些需求,可以在马斯洛需求模型里找到归属。
通过这个Y字模型,可以更好的解释这一点。

什么是需求分析?
前面我们讲了需求,现在我们给需求分析下一个定义:需求分析,就是分析、调研用户需求,使用相关技术,将其转为产品需求的过程。
基于场景的需求分析方法
用户的需求来源于场景,基于场景的需求分析方法,就是在场景里去发现需求,这样做至少有以下几个好处:
1、需求完整。在场景里去分析需求,更容易感同身受,梳理全部的需求。
2、准确性。基于场景分析需求,而不是拿用户的解决方案当需求,能更有效的识别真实需求而不是伪需求。
3、优先级判断。可以根据场景要素,判断哪些需求是核心的,发生频率高的,哪些是少于出现的,优先级低的。
什么是场景?
场景,在不同的领域有不同的定义,在互联网产品领域,有两个较为核心的定义。
1、场景就是用户使用产品达成目标的过程。
2、场景是场和境,场是时间和空间,境是情景和交互。
场景又分为用户需求场景和用户使用场景。
用户需求场景是【用户】在【某环境下】,做【某件事】,来满足【某需求】。
其中,用户、需求、某件事,是场景的关键要素,外部环境和用户状态是影响因素。

用户需求场景,主要应用于需求分析,例如,一个人在选择午餐时,可能会遇到需求场景,如想要健康、营养丰富的餐点,或想要低卡路里的餐点,或者想要素食餐点等。这些都是选择午餐时的需求场景。了解这些需求场景可以帮助餐馆或食品供应商设计更好的菜单和餐点,以满足不同人群的需求和偏好。
用户使用场景是【用户】在使用【产品】完成【任务】的过程。
用户、产品、任务是基本要素,外部环境、用户状态、设备状态是影响因素。

用户使用场景,主要用于指导具体的产品设计。例如,一个人在餐馆就餐时,使用场景包括如何点餐、如何支付、如何使用餐具等。例如,在点餐时,顾客可能需要参考菜单,向服务员提出特殊要求,或者与其他顾客商量一起点餐。了解这些使用场景可以帮助餐馆提供更好的服务,例如更友好的服务员、更清晰的菜单、更方便的支付方式等,以提高顾客的就餐体验和满意度。
基于场景的需求分析方法

基于场景的需求分析方法,就是指在场景中去找到用户的需求,基于场景的需求分析方法一共分为4步:1、梳理流程。2、遍历场景。3、发现用户需求。4、提炼产品需求。
1.梳理流程
任何一个业务,都有一个最为核心的流程,例如,打车软件的核心流程是打车,金融产品的核心流程是借款,电商产品核心流程是购物。
核心流程,是不同的角色,来完成一个共同目标的交互过程。
梳理流程分为3个步骤:
- 定义角色:定义和业务相关的所有角色,每个角色代表一个泳道。
- 核心流程:将角色之间互相配合完成的活动,用线条连接起来,形成核心流程。
- 分支和异常流程:考虑异常情况,分支情况,完善流程图。
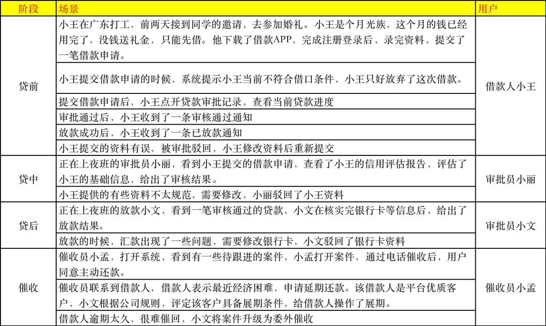
以一款小额贷款产品为例。
1)先定义角色,并简要概述

借款人是有资金需求的人,审批员负责评估还款人的还款意愿和能力,然后给出审批结果。
审核通过后,放款员操作放款,让资金进入借款人账户。
当用户发生逾期的时候,催收员介入,进行催收。
注意,在分析用户需求的时候,不要加入系统/产品中心这样的角色,这些系统是在梳理产品需求的时候才会用到。
2)梳理核心业务流程
先将这些角色加入泳道。

然后梳理各个角色的活动,已经如何将这些活动串联起来。
再来回顾下场景:【用户】通过【事件】来满足【需求】。场景里的这个【事件】,就是一个个活动。
我们先梳理出一个核心正常流程。

这个流程,让我们大致理清了业务,细节相对较少,基于这个流程,再考虑异常情况和分支情况。

在这个案例中,异常流程:
1)借款人可能因为之前申请过,不再具备借款资质
2)借款人信用可能不太好,审批直接拒绝
3)放款的时候,借款人银行卡有误,借款人重新录卡
分支流程:
1)在对借款人进行催收后,会出现几种不同的情况
2)借款人可能一直不还款,催收流程会一直循环,比如电催无效,就要考虑上门催收
2. 遍历场景
在梳理完业务流程后,就可以去遍历整个业务的场景了,最好将业务分成核心的几个阶段,再基于阶段细分场景,这样,这样可以做到更有整体感,也不会遗漏关键细节。
例如就诊相关的业务可以分为就诊前,问诊中,就诊后,打车业务可以分为上车前,行驶中,上车后……
我们还是以小额贷款业务为例,我们的业务分为贷前,贷中,贷后三个阶段。同时,我们再次回顾下场景的几个要素:用户通过事件,满足需求,过程中,受环境和用户状态影响。
在梳理场景的时候,要考虑这几个要素,以下是小额信用贷款的场景表:

这个场景,有点像测试的用例,测试的用例覆盖得全,是保证质量的关键,场景遍历得全,是需求分析质量的关键。
3. 找到需求
梳理完场景以后,就需要从场景中去找到需求,还是基于上面的表,新增一列需求。
需要注意的是,在梳理需求时,还要考虑事件、环境和状态的因素,环境包括时间、地点、文化、市场等。
时间因素:饿了么根据不同时间点推送不同的内容,晚上是夜宵、早上是早餐、晚上是晚餐。

地点因素:去哪儿旅行,根据不同的地点推送不同的内容。

状态因素:iPhone在不同的状态下,接电话的操作会不一样。

基于场景的各个要素,我们梳理出小额信用贷款的场景表:

在实际工作中,不一定要把全部的场景梳理出来,因为实际业务的场景非常多,全部梳理出来的化,工作量巨大。
我们只需要具备这种从场景中挖掘、分析需求的意识,并充分考虑其中的关键因素,就可以了。
尤其是除了基本要素以外的环境和用户状态的因素,这是产品经理很重要的能力。
4. 梳理功能
场景和用户需求有了,我们需要把用户需求转为产品需求,产品需求包括功能需求和非功能需求。
用户需求是用语言描述的『用户需要』,而产品需求则要用相对技术的语言,来描述『产品需要』。
产品经理,要同时懂用户的自然语言和技术的技术语言,才能将准确的将用户需求转为产品需求。
这也是为什么产品经理既要懂业务,也要懂技术的原因,如果任一不懂的话,『翻译』工作都做不好。
在梳理功能需求时,需要用到一些分析技术,最常用的就是UML,在梳理功能时,最常用到的是用例技术。
在梳理完功能后,就可以输出一份功能清单或产品功能结构图。如本文例子中的小额信贷产品:

写在最后
需求可以简单的理解为A对B的需求,当A、B各不同时,需求也不同,有用户需求、产品需求、市场需求、商业需求等。
本文主要讨论的是用户需求和产品需求,市场需求和商业需求,是更宏观的需求。
当我们在说需求时,一定要弄清楚,说的是用户需求还是产品需求,当用户在说需求时,很多时候说的是解决方案,不要把用户提的解决方案当产品需求。
基于场景的需求分析,可以考虑更全面,更精准。基于场景的需求分析,分为四步:
1、梳理流程;
2、遍历场景;
3、找到用户需求;
4、梳理产品需求。
在梳理需求时,一定要考虑场景的多个要素,做到不遗漏关键要素。
最后,我们在分析任何一个需求时,除了基本的要素外,还要考虑以下问题:
1、解决什么问题?
2、怎么衡量问题是否得到解决?
3、需要多少资源?
4、会不会做得太复杂?
5、会有风险吗?
6、有创新吗?
7、用户的真实心声是怎样的?
需求分析是一项复杂的工作,需要具备同理心、洞察力等能力,是产品经理的内功,内功强大的产品经理,才能做出好产品,希望每个产品经理都能做出自己的好产品。
本文由人人都是产品经理作者【刀哥】,微信公众号:【刀哥说】,原创/授权 发布于人人都是产品经理,未经许可,禁止转载。
题图来自Unsplash,基于 CC0 协议。
- 目前还没评论,等你发挥!

起点课堂会员权益




