【我的产品复盘系列】订单系统的逻辑简单吗?(5)
订单系统看似流程清晰,实则暗藏复杂变量。尤其在面对多渠道、异构业务场景时,它不再只是“下单-拆单-派单”的线性逻辑,而是一个需要精细调度与规则治理的系统工程。本文从真实项目出发,系统拆解订单系统的关键节点与设计权衡,为产品人提供一份可落地的思维框架。

订单系统是电商系统中的主线流程,如果仅仅只是考虑自营类电商网站的订单流程,其实逻辑上会简单不少,但是如果公司业务场景复杂,就这么一个系统,足够一个团队去深入研究的。下面我们从以下几点来说明:
一、订单系统需要满足哪些业务场景
1、自营电商平台的订单管理
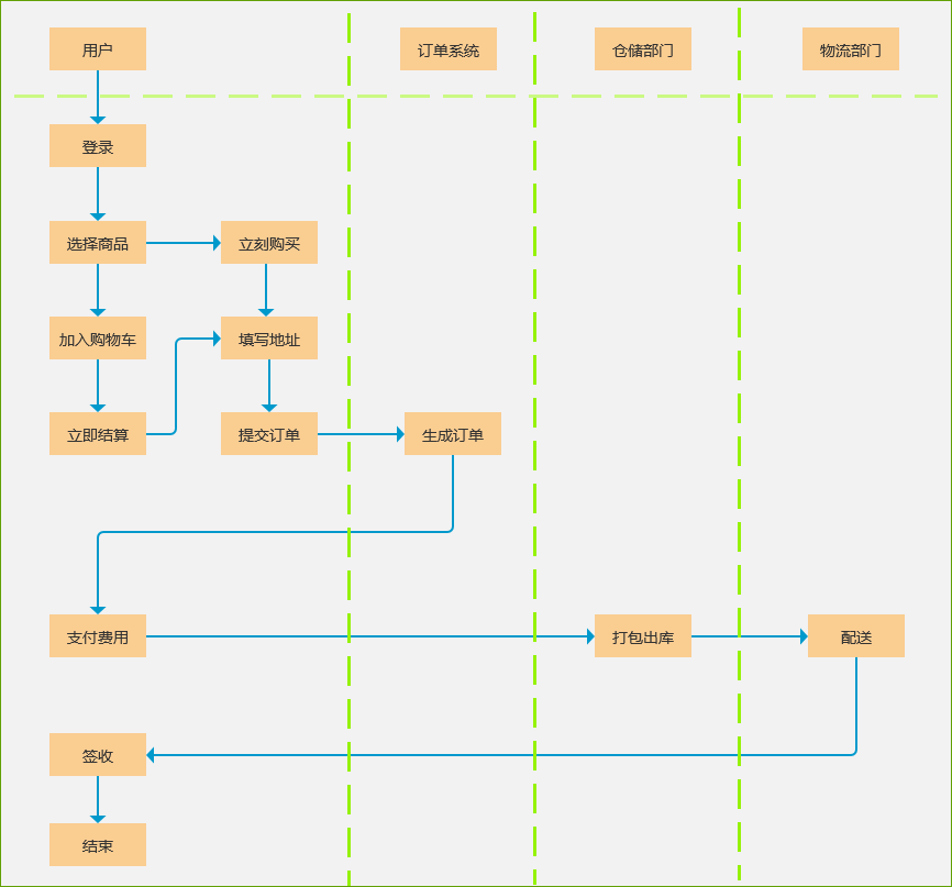
用户线上下单

大客户线下交易订单

处方药订单


说明:生成订单是订单系统中最主要的数据源,在该节点的流程中,一般会做以下校验:
(1)商品库存问题;
(2)商品价格是否有变动;
(3)商品下架状态;如果校验出有变动,则需要给予对应的提示语。
二、三方平台的订单管理
因为电商系统用户提交订单流程基本上类似,我们只做简单的说明,三方平台的订单生成在自己平台已经完成,我们只是需要将三方的订单同步到自营电商平台的订单系统,以便后期业务更好的统一处理订单和管理订单。
从上面场景,我们可以梳理出整体的订单系统流程,具体如图:

当订单原始数据进入订单系统后,都需要开始哪些特殊处理呢?
1. 异常订单拦截
订单拦截主要根据业务的实际场景拦截,当然这块也主要分2种情况
(1)数据内容校验(如必填字段为空,金额核对不准确,黑名单等)
(2)拆分订单过程中拦截(如负毛订单,超区订单,无库存订单,拆单数量限制等)
2. 拆分订单
一般会考虑从以下维度处理,当然具体的还是要看各自公司的实际情况
(1)拆单因素:商品属性,渠道,库房,库存等将父单拆分成不同的子单。
(2)校验:
A. 子单商品数量,相关金额(平台优惠,商家优惠,商品优惠,订单金额,实付金额)与父单的一致性
B. 拆分订单数量是否符合业务需求(如:拆单数量限制,货到付款订单拆单限制等)
C. 拆分后是否需要再次拆分,如果是,则子单为异常订单,否则拆分完成,同时取消父单,生成子单;校验不符合的,恢复原单
3. 派单
需要考虑的因素:发货地与仓的距离,仓的优先级,快递优先级,快递报价优先级等;
关于派单,在具体的派单流程过程中也是需要根据公司业务的实际情况来制定规则完成派单;

三、代运营订单提供订单开放接口
1. 有对接接口能力的渠道,抓取订单,发货后需要将物流返回到订单系统
2. 无对接能力的渠道,提供查询订单的页面,同时需要有导入物流单号的功能。其他的辅助功能,根据公司的实际情况来决定是否需要给渠道提供。
对于订单系统的逻辑拆分,其实我们忽略了互联网医院系统支付订单时的平台分账逻辑问题。我们留在下一章节来梳理。这块的逻辑和平台类电商的分账逻辑相似,我们留在下一章节梳理。
本文由人人都是产品经理作者【简之箐】,微信公众号:【简之箐的日记】,原创/授权 发布于人人都是产品经理,未经许可,禁止转载。
题图来自Unsplash,基于 CC0 协议。
- 目前还没评论,等你发挥!

起点课堂会员权益




