一张会思考的表格,让全域账号数据自己说话!
不用在多个平台间反复切换,不再被海量数据淹没,钉钉AI表格让我专注于策略思考而非数据处理。

作为新媒体运营,我每天需要监测公司在抖音、小红书、视频号等多个平台的账号表现。曾经,这意味着一整天都在不同平台间切换,复制粘贴数据,制作繁琐的报表。
直到我们团队开始使用钉钉AI表格,这一切发生了根本改变。
如今,只需一张智能表格,就能自动采集、分析并可视化全域账号数据,甚至提前预警账号风险。这篇文章,将分享我是如何利用钉钉AI表格实现高效全域账号监测的。
1、全局视角:从手工劳动到智能监测的变革
在多平台运营成为常态的今天,新媒体团队面临着前所未有的数据管理挑战。我记得最多的时候,一天要收集几十个账号的数据,覆盖抖音、小红书、视频号三大平台。
每个平台的数据格式不一,更新频率不同,手工整合这些数据就需要花费将近两个小时,真正做分析的时间所剩无几。
钉钉AI表格的出现,彻底改变了这种状况。它不仅仅是一个表格工具,更像是一个懂数据的智能助理。
它不仅帮我自动抓取各平台数据,还通过AI能力直接分析数据背后的含义,甚至生成可视化报告和建议。
2、智能搭建:一句话创建全域监测系统
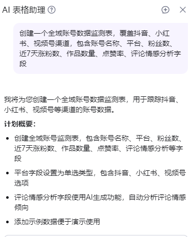
搭建这套全域账号监测系统,起点却简单得令人惊讶——只需要一句清晰的指令。
我向AI表格助理描述需求:“创建一个全域账号数据监测表,覆盖抖音、小红书、视频号渠道,包含账号名称、平台、粉丝数、近7天涨粉数、作品数量、点赞率、评论情感分析字段。”

片刻之后,一张结构完整的监测表就生成了。钉钉AI表格的智能之处在于,它不仅机械地创建了我要求的字段,还自动推荐了更适合新媒体监测的字段。
比如,它添加了“内容类型分布”和“爆文概率”字段,这些都是我原本没想到但却极为实用的分析维度。

更重要的是,它已经预设了这些字段之间的关联关系,为后续的智能分析打下了基础。这种理解业务场景的能力,让钉钉AI表格区别于传统表格工具。
3、数据采集:自动化的表单提交与更新
数据采集是新媒体监测中最繁琐的环节,而钉钉AI表格通过智能表单提交功能完美解决了这一问题。
我设置了一个简单的表单,团队成员只需填写账号基本信息并提交,数据就会自动流入主表。

钉钉AI表格的真正威力在于它能无缝对接第三方RPA工具,实现数据的自动抓取和更新。
现在,我们的账号基础数据(如粉丝数、作品数)通过RPA工具自动从各平台抓取,定时更新到表格中,完全无需人工干预。
表单提交与RPA自动采集的双重结合,确保了我们监测表中的数据始终是最新且准确的。

4、AI洞察:多维度的智能数据分析
钉钉AI表格的核心能力体现在它的AI分析功能上,这使它从“能看”的数据表升级为“会思考”的分析助手。
在账号总体表现监测方面,我设置了“舆情风险”AI字段。它不是一个简单的计算公式,而是通过AI模型综合粉丝增长趋势、互动稳定性、内容活跃度等多个因素给出的综合评价。
当评分低于阈值时,自动标记风险并通知相关运营人员,实现了从被动统计到主动预警的转变。

对于具体作品数据,钉钉AI表格的“信息提取”功能可以自动从作品标题、描述和评论中提取关键话题和用户兴趣点。

评论是了解用户感受的金矿,但人工分析耗时费力。我利用钉钉AI表格的情感分析模板,自动将海量评论按正面、负面、中性进行分类。

5、可视化呈现:一句话生成专业仪表盘
数据最终需要被直观理解才能发挥价值。钉钉AI表格的可视化能力让我印象深刻——只需用自然语言描述需求,它就能自动生成对应的图表。
当我输入“显示各平台账号粉丝分布和增长趋势”时,AI瞬间创建了一个包含饼图和折线图的仪表盘,清晰展示了不同平台的账号布局和增长情况。

这种自然语言生成可视化的能力,让零基础的用户也能快速制作专业级数据看板,彻底降低了数据可视化的技术门槛。
现在,我们的团队领导只需打开这张表格的仪表盘,就能一眼看清全域账号的整体表现,无需再翻阅繁琐的数据报告。
6、效率对比:从“数据搬运工”到“业务分析师”
使用钉钉AI表格前后,我的工作效率发生了质的飞跃。
过去,整理和基础分析全域账号数据每天需要近3小时,现在减少到不到30分钟。更重要的是,这30分钟主要用在深度分析和策略制定上,而非简单重复的数据整理。
改变不只发生在效率上,更体现在工作本质上。通过钉钉AI表格,我们构建了一个“会思考”的数据生态系统——账号新增自动纳入监测,作品发布即时分析效果,风险出现立即触发预警。
这一切都不需要IT支持,只用一张表格就实现了。数据不再是静态的数字,而是变成了推动业务增长的活水。
- 目前还没评论,等你发挥!

起点课堂会员权益




