图解:60个基金核心常用名词
基金买卖紧盯单位净值、评价长期表现参考累计净值(资产净值为计算基础),申购、赎回、定投、转换均有对应计算公式,开放式基金实行未知价交易,同时需了解结算备付金、保证金等基础概念。

01 基础概念类
1、基金
官方定义:又称证券投资基金,它是一种利益共享、风险共担的集合证券投资方式,即通过发行基金单位,集中投资者的资金,由基金托管人托管,由基金管理人管理和运用资金,从事股票、债券等金融工具投资,并将投资收益按基金投资者的投资比例进行分配的一种间接投资方式。
通俗理解:基民(韭菜)把钱凑在一起,交给基金公司去投资(买卖股票、债券、期货等),赚了钱一起按投资比例分,亏了基民一起扛,基金公司不负责亏损,基金公司收益来自申赎费、管理费等费用。
类似:大家凑钱合伙开火锅店,你出5万,我出10万,他出20万,形成资金池,请(店长=基金经理),负责经营,利润按出资比例分。

2、基金公司
官方定义:依据有关法律法规设立的对基金的募集、基金份额的申购和赎回、基金财产的投资、收益分配等基金运作活动进行管理的公司。
通俗理解:又称基金管理人,必须持牌;基民(韭菜)出钱、它出脑力和体力,帮你专业投资股票、债券、期货等的机构。基民享受投资的收益(同时承担风险),它则收取固定的“辛苦费”(管理费等)。它的本质:“受人之托、代客理财”。

3、基金托管人
官方定义:根据法律法规及基金合同约定,对基金财产履行安全保管、清算交割、净值复核、投资监督等职责的金融机构,作为投资人权益的代表,通常由取得托管资格的商业银行或其他金融机构担任。
通俗理解:找正规权威的第三方(银行)来替基民(韭菜)管钱和记账。基金公司只有“动脑”的投资权,没有“动手”的拿钱权。目的彻底杜绝基金公司卷款跑路或挪用资金的风险,确保基民(韭菜)的钱绝对安全,不被挪用。

4、基金分类
目前国内基金的分类非常丰富,买卖基金时要明白自己风格是什么?稳健型?冒险型?不同风格要选择对应风格的基金,不要错配,错配后果很严重,直接决定了基金的风险和收益。先用一张基金分类图来总览全局。

每种基金分类都有自己的特点和使用场景,在投资时要结合自身的风格、投资目的、财务状况、风险承受能力等去挑选。重点介绍下最核心的分类:投资品种,如下图所示。

基金净值
百度定义:基金全部资产减去全部负债后的余额,反映基金整体的净资产规模。它是基金单位净值的计算基础,代表基金持有人的共同权益。
通俗理解:基金的“总市值、总盘子”,整个基金总共值多少钱(比如:这个基金一共值10亿元)。
计算公式:基金净值 = 基金资产总值 – 基金总负债 或 = 单位净值 × 总份额。
使用场景:在基金的定期报告(如年报、季报)、计算基金的总规模、内部管理、监管披露、业绩评估等使用。
举栗子:隔壁大王成立了“牛掰芯片基金”,好不容易募资到100亿元,其中总负债(手续费、借款、运营费等)合计10亿元,基金净值=100-10 = 90亿元,基金总份额90亿份。

6、基金单位净值
官方定义:每份基金单位的净资产价值,等于基金的总资产减去总负债后的余额再除以基金全部发行的单位份额总数。
通俗理解:每一份基金份额的价值,即基金资产净值分摊到每一份份额上的价值,相当于每一份价值多少钱。
计算公式:基金单位净值=(基金总资产 — 基金总负债)/ 基金总份额。
使用场景:衡量基金当前表现、投资者交易、投资决策、分红计算等。
举栗子:净值是1.5元,相当于每一份基金目前的价值是1.5元,在认购期买的话,那当初买的时候的净值就是1元,卖掉的话(即赎回)就会按照1.5元进行交易,扣除原来购买的成本,相当于每一块钱赚了0.5元,相当于有50%的收益。

7、基金累计净值
官方定义:基金最新净值与成立以来的分红业绩之和,体现了基金从成立以来所取得的累计收益(减去一元面值即是实际收益),可以比较直观和全面地反映基金在运作期间的历史表现,结合基金的运作时间,则可以更准确地体现基金的真实业绩水平。一般说来,累计净值越高,基金业绩越好。
通俗理解:每一份基金份额自成立起的总价值,包含了历史全部分红。小结:每1份基金“从出生到现在一共赚了多。如下图所示

图源于:支付宝 -基金
计算公式:基金累计净值 = 单位净值 + 历史累计每份分红。
使用场景:业绩评估、投资者复盘、比较不同基金。
举栗子:基金成立时单位净值1元,后来涨到了2元;公司决定每份分红0.5元,分红后,单位净值变为 1.5元。其累计净值 = 1.5元 + 0.5元 = 2.0元。
敲黑板画重点:梳理下基金净值、基金单位净值、基金累计净值三者之间的关系,如下图。在买卖基金时,要紧盯基金单位净值,评价基金好坏时,要参考基金累计净值,它更能说明基金经理的长期战斗力;基金资产净值了解即可,它是基金公司计算单位净值的基础。

8、份额确认
官方定义:基金基金注册登记机构通过设立和维护基金份额持有人名册,确认基金份额持有人持有基金份额事实的行为。这一过程具有确定和变更基金份额持有人及其权利的法律效力,是保障持有人合法权益的重要环节。登记业务涵盖份额的登记过户、存管、结算等活动,流程包括T日申请传送至登记机构,T+1日确认和记账。
通俗理解:中国结算TA系统或自建TA盖章认证”你拥有多少份”的法定过程,“T日申请,T+1日确认”的机制。
法律意义:资金在途,不受保护;份额登记在册,享有收益权、赎回权等法定权利。
计算公式:
- 申购确认份额公式:净申购金额 = 申购金额 / (1 + 申购费率);确认份额 = 净申购金额 / T日基金单位净值;
- 赎回确认金额公式:赎回总额 = 赎回份额 × T日基金单位净值;赎回费用 = 赎回总额 × 赎回费率;确认到手金额 = 赎回总额 – 赎回费用。
使用场景:申购后查份额、赎回后查资金、基金分红、处理交易失败。

02 交易类
9、认购 – 买新基金
官方定义:通常认购价为基金份额面值(1元/份)加上一定的销售费用。投资者认购基金应在基金销售点填写认购申请书,交付认购款项。
通俗理解:参与新基金刚发行时购买基金的行为(像抢iPhone首发)。
计算公式:
- 净认购金额 = 认购金额 / (1 + 认购费率);
- 认购费用 = 认购金额 – 净认购金额;
- 认购份额 = (净认购金额 + 募集利息) / 基金面值(1元/份)。
使用场景:看好某只新发行的基金或它的基金经理,在其发行期内购买。
信息流:用户认购 -> 支付成功 -> 生成订单;推送TA系统 -> 登记、交易确认及会计清算 -> 管理人清算系统 -> 托管账户监管,如下图所示。欲想学习,请戳蓝色链接学习权益类产品之基金 – 认购那些事儿。

举栗子:隔壁老王看中某“牛掰芯片基金”,同时该基金的基金经理是行业的大拿,叠加认购费率比较低可省笔费用,于是就参与认购,即买买买。

10、申购 – 买老基金
官方定义:投资者到基金管理公司或选定的基金代销机构开设基金账户,按照规定的程序申请购买基金份额的行为。申购基金份额的数量是以申购日的基金份额资产净值为基础计算的,具体计算方法须符合监管部门有关规定的要求,并在基金销售文件中载明。
通俗理解:在基金成立后的存续期间,向基金管理人申请购买基金份额的行为,即日常买入行为。
计算公式:
- 净申购金额 = 申购金额 / (1 + 申购费率);
- 申购费用 = 申购金额 – 净申购金额;
- 申购份额 = 净申购金额 / T日单位净值。
使用场景:加仓老基金、灵活调整仓位、逢低加仓。
信息流:用户认购 -> 支付成功 -> 生成订单;推送TA系统 -> 登记、交易确认及会计清算 -> 管理人清算系统 -> 托管账户监管。如下图所示。欲想学习,请戳蓝色链接去学习:拆解:基金认购、申购、赎回和转换的“信息流”和“资金流”。

举栗子:隔壁老王看中“牛掰芯片基金”,该基金的基金经理是行业的大拿,叠加申购费率比较优惠可省笔费用,就参与申购,即买买买,手一抖就买了500万。

11、赎回 – 卖出基金
官方定义:投资者以自己的名义直接或通过代理机构向基金管理公司要求部分或全部退出基金的投资,并将买回款汇至该投资者的账户内。人们平常所说的基金主要是指证券投资基金。
通俗理解:投资者将持有的基金份额卖出变现的行为。
计算公式:
- 赎回总额 = 赎回份额 × T日单位净值;
- 赎回费用 = 赎回总额 × 赎回费率
- 赎回金额 = 赎回总额 – 赎回费用。
使用场景:需要现金、调整投资组合、不看好后市止盈/止损。
信息流:T日,投资者提交赎回申请 -> 销售机构校验交易,并提申请 -> TA系统登记结算 -> 基金公司T日净值计算 -> T+1日,基金公司(或TA系统)份额确认 ,资金准备与指令审核 -> T+2日,赎回款从基金的托管账户,划拨到销售机构的归集账户;销售机构收到钱后,再将其划转至投资者账户,同时投资者持仓减少。如下图所示:欲想学习更多,戳蓝色链接学习:拆解:基金认购、申购、赎回和转换的“信息流”和“资金流”。

举栗子:隔壁老王因看到“牛掰芯片基金”赚了不少钱,公司需急用钱周转,卖出基金,即赎回。

12、定投 – 定期定额投资基金
官方定义:定期定额投资基金的简称,是指每隔固定时间,对某固定基金投资固定金额,形式类似于银行的零存整取,具有参与门槛低、操作便捷、分散风险、投资灵活等特点,也被称为“小额投资计划”,是一种适合新手投资的“懒人理财”。
通俗理解:像交房贷一样自动买基金——每月10号,银行卡自动扣1000元买基金,不用操心何时买、买多少。定投本质:“纪律性投资”,用纪律战胜人性,用时间熨平波动,分散风险。
计算公式:
- 定投总投入 = 每期金额 × 期数
- 平均成本 = 累计投入总金额 / 累计持有份额;
- 收益率 = (当前市值 – 累计投入总金额) / 累计投入总金额 × 100%
使用场景:适合有长期理财目标、缺乏专业投资经验、时间有限的人群。

13、基金转换 – 基金搬家
官方定义:投资者在持有本公司发行的任一开放式基金后,可将其持有的基金份额直接转换成本公司管理的其它开放式基金的基金份额,而不需要先赎回已持有的基金单位,再申购目标基金的一种业务模式。
通俗理解:投资者将一家基金公司旗下的某只基金产品份额,转换为该公司旗下的另一只基金产品的业务。
转换本质:在同一家基金公司内,把A基金”直接搬家”到B基金,省时省钱不踏空。
关键限制:同一基金公司内,通常同TA账户(同一家销售机构),不能跨公司(如从易方达转不到汇添富)。

计算公式:
- 转出金额 = 转出基金份额 × 转出基金当日单位净值;
- 转出基金赎回费 = 转出金额 × 转出基金赎回费率;
- 转换费用 = 转出基金赎回费 + 申购补差费;
- 转入金额 = 转出金额 − 转换费用;
- 转入份额 = 转入金额 / 转入基金当日单位净值。
使用场景:长期理财目标、需灵活调整资产配置的投资者。

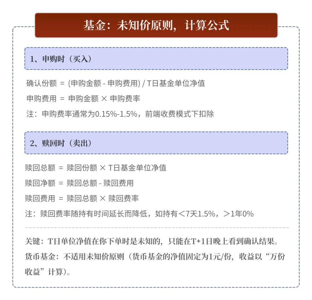
14、未知价原则
官方定义:投资者在申购或赎回开放式基金时,无法预先知道成交价格,只能以申请日收市后计算的基金份额净值为成交依据。
通俗理解:投资者在买/卖基金时,根本不知道成交价格是多少!像“盲买”基金:先下单,晚上才知道到底花了多少钱、买了多少份。
产生原因:交易时净值未知、按收盘净值成交、次日公布净值、适用于开放式基金。
计算公式:有两个计算场景,如下图所示

使用场景:它是开放式基金交易的基础规则,贯穿所有开放式基金的申/赎或买卖操作。

03 费用类
15、认购费
官方定义:认购费是投资者在基金发行募集期内购买基金份额时支付的一次性手续费,其收取标准通常为认购金额的1%左右。
通俗理解:购买基金时支付的一次性手续费。认购费针对新基金。特点:一次性的前端费用、费率通常低于申购费、在认购时直接从金额中扣除。
计算公式:认购费 = 认购金额 × 认购费率。
使用场景:在购买基金时,平台会直接扣除或前端收取这笔费用。
收取对象及结算路径:如下图所示

举栗子:隔壁老王看中“牛掰芯片基金”,参与认购即买买买,在买的过程中会产生的认购费。老王认购10万元新基金,认购费率0.8%,认购费=10万×0.8%=800元,注:从认购资金中一次性扣除。
16、申购费
官方定义:投资者购买基金份额时支付的手续费,依照我国《开放式证券投资基金试点办法》规定,申购费率不得超过申购金额的5%,实际费率通常为1.5%左右,并随申购金额增加而递减。
通俗理解:购买基金时支付的一次性手续费。申购费针对老基金。特点:一次性的前端费用、费率通常高于认购费、第三方平台通常有大折优惠。
计算公式:申购费 = 申购金额 × 申购费率。
使用场景:在购买基金时,平台会直接扣除或前端收取这笔费用。
收取方:第三方销售机构。收取对象及结算路径:如下图所示。

举栗子:隔壁老王看中“牛掰芯片基金”,同时该基金的基金经理是行业的大拿,参与申购即买买买。在买的过程中会产生的申购费。老王申购10万元新基金,申购费率1.8%,优惠后0.18%,申购费=10万×0.18%=180元。(注:从申购费资金中扣除,一次性扣除)欲想学习更多,戳蓝色链接去学习:公募基金到底有哪几种费用?一起来捋捋,揭开基金费用面纱
17、赎回费
官方定义:投资者在开放式基金存续期间卖出基金单位时支付的手续费。根据《证券投资基金销售管理办法》规定,基金管理人应当收取不超过赎回金额5%的赎回费。赎回费率采用阶梯式递减机制,持有时间越长费率越低,场外赎回可分段设置费率,而场内赎回实行固定费率。该费用主要用于抑制短期套利行为,维护基金规模稳定性,扣除必要费用后不低于25%的部分需归入基金财产。不同基金类型实行差异化费率标准,股票型基金费率普遍高于债券型基金。
通俗理解:卖出基金份额时支付的手续费,与持有时间挂钩。特点:持有时间越短,费率越高,反之越低。
计算公式:赎回费 = 赎回份额 × 赎回日基金净值 × 赎回费率;
使用场景:需要现金、调整投资组合、不看好后市止盈/止损。
收取对象及结算路径:如下图所示,

举栗子:隔壁老王看到“牛掰芯片基金”赚了不少钱,公司需急用钱周转,于是就卖出基金,即赎回。老王赎回100000份基金,赎回日净值1.2元,持有<7天,赎回费率1.5%,赎回费=100000×1.2×1.5%=1800元(注:从一次性赎回费资金中扣除)。
18、基金转换费
官方定义:投资者在同一基金管理公司管理的开放式基金间转换投资时需支付的费用,通常由转出基金赎回费和申购费补差构成,计算可采用费率或固定金额方式。采用费率方式时以基金单位资产净值为基础计算且不得高于申购费率,常规费用率较低,一般维持在百分之零点几的水平。
通俗理解:从A基金搬家到B基金的”搬家费”(比先赎再买省50%以上)。
计算公式:
- 总费用 = 转出基金赎回费 + 转换补差费;
- 转出基金赎回费 = 转出金额 × 赎回费率。
使用场景:市场波动时的风险规避、投资策略调整、资金临时调配、优化资产配置。
收取方:基金公司,转换费 = 赎回费部分 + 申购费补差(持有时间越长,赎回费部分越低)。

19、管理费
官方定义:投支付给基金管理人的管理报酬,其数额一般按照基金净资产值的一定比例,从基金资产中提取。基金管理人是基金资产的管理者和运用者,对基金资产的保值和增值起着决定性的作用。
通俗理解:支付给基金公司的管理报酬。
计算公式:每日计提额 = (前一日资产净值 × 年管理费率) / 365。
使用场景:只要持有基金,每天都在产生,是基金公司的主要收入来源。
收取方:基金公司。
举栗子:隔壁大王成立了“牛掰芯片基金”,募资成功,金额为100亿元,其中总负债合计10亿元,基金净值 = 100-10 = 90亿元,基金总份额90亿份,管理费率1.5%,每日管理费= 90亿×1.5%/365≈36.98万元。

20、托管费
官方定义:基金托管人为保管、处置基金资产向基金收取的服务费用,按基金资产净值的一定比例逐日累计计提,计算公式为H = E × 托管费年费率 ÷ 当年天数(H为每日应计提费用,E为前一日基金资产净值),直接从基金资产中扣除。
通俗理解:支付给托管银行的保管监督费用。
计算公式:每日托管费 = 前一日基金资产净值 × 托管费率 / 365。
使用场景:只要基金有资产在托管,每天都在产生。是保障资金安全的必要成本。
收取方:托管人,费率:0.1%-0.25%。
举栗子:牛掰芯片基金托管给银行,某基金前一日净资产10亿元,年托管费率0.25%,则每日托管费 = 10亿 × 0.25% / 365≈6849.32元。
21、销售服务费
官方定义:特指基金管理人依据基金合同及相关法规,从开放式基金财产中计提的费用,用于支付销售机构佣金、基金营销费用及基金份额持有人服务费等。作为基金运作的重要成本之一,其费率通常不超过基金资产净值的1%,且至少25%需专项用于持有人服务。费用按前一日基金资产净值乘以年费率并除以当年天数逐日计提、按月支付,调整需遵循“孰低”或“孰高”原则执行。
通俗理解:支付给销售机构(如:银行、券商、三方机构)的客户服务费。
计算公式:每日计提额 = (前一日资产净值 × 年销售服务费率) / 365。
特点:按年费率,每日计提、多见于 C类基金份额 。
使用场景:选择C类份额时自动收取。
收取方:银行、券商、三方机构等销售机构,费率:0.2%-0.8%
举栗子:牛掰芯片基金给某银行销售,该基金前一日净值1亿元,销售服务费率0.5%,当年365天,每日销售服务费=1亿 × 0.5% / 365 ≈ 13699元。
22、技术服务费
通俗理解:技术服务费不是独立收费项目,相关成本已含在管理费中,这里不作过多介绍。
23、尾随佣金
官方定义:公募基金公司支付给销售渠道的客户维护费,主要用于维护存量客户和销售激励。
通俗理解:又称 “客户维护费” ,基金公司每月付给销售渠道的”客户维护费”。
计算公式:基金保有规模 × 管理费率 × 分成比例。
特点:隐蔽性、持续性、用途明确、费率可谈判。
使用场景:新基金发行、老基金持续营销、渠道合作绑定、机构客户维护。
收取方:银行、券商、三方机构等销售机构,管理费率 和 分成比例可谈。
举栗子:牛掰芯片基金的管理费率为1.5%/年,销售机构(银行)持有该基金的保有规模为1亿元(份额×单位净值),与基金公司约定的分成比例为50%(个人投资者),则:尾随佣金=100000000 × 1.5% × 50%=750000元/年。
敲黑板画重点:梳理下认购费、申购费、赎回费、基金转换费、管理费、托管费、销售服务费、尾随佣金它们在投资者、销售机构、基金公司和托管银行之间信息流和资金流,如下图所示。

04 分红类
24、现金分红
官方定义:基金管理公司将基金收益的一部分以现金形式派发给投资者的分红方式。该方式通过调整基金单位净值实现收益分配,不会增加投资者总资产规模,派发后基金净值会相应下降。
通俗理解:将基金收益的一部分,以现金形式直接打到投资者银行卡/账户里。本质:落袋为安的“真金白银”,直接拿现金回家。
计算公式:现金分红金额 = 持有份额 × 每份分红金额(基金)。
到账时间:通常除息日后 2-3 个工作日。
扣税规则:持有<1个月:20%红利税;持有1-12个月:10%红利税;持有>1年:免税。
使用场景:短期需要用钱、怕亏想锁定收益、不想再买该产品。举栗子:隔壁老王持有牛掰芯片基金1万份,每份分0.2元,现金分红1万 × 0.2 = 2000元。

25、红利再投资
官方定义:基金持有人将现金分红直接转换为基金份额的行为。该方式通过扩大持有份额实现投资规模增长,基金管理公司通常对此免收申购费用。根据基金类型不同,新增份额在 R+1 至 R+4 日间完成确认,且需自确认日起重新计算持有时间。
通俗理解:基金公司将分红的现金自动转换成该基金/股票的份额,继续投资。本质:相信复利,让钱生钱。适合人群:”时间朋友”派、上班族、定投族。
计算公式:红利再投资份额 =(持有份额 × 每份分红金额)÷ 除息日份额净值(基金)。
使用场景:长期投资、看好后市、懒人理财、懒人理财。举栗子:隔壁老王持有牛掰芯片基金1万份,每份分0.2元,除息日净值是1.8元,再投资份额就是(1万 × 0.2)÷ 1.8 ≈ 1111份,总份额变成11111份。

26、权益登记日
官方定义:权益登记日当天及之前确认的基金份额具备分红资格。
通俗理解:基金公司统计哪些投资者有资格参与分红的截止日期。
计算公式:除息价 = 权益登记日净值 – 每份分红金额(基金)。
使用场景:想拿分红的人,一般公告:基金公司提前2-3天发布《分红公告》,明确权益登记日。

27、除息日
官方定义:基金净值扣除分红金额的日期,通常与权益登记日为同一天。
通俗理解:基金净值因分红而扣除相应金额的日期,即分红兑现日。
计算公式:除息日净值 = 权益登记日净值 – 每份分红金额。
使用场景:在除息日,基金单位净值会下降。因为分红的钱已经从基金资产里拿出去了,所以蛋糕本身的价值变低。
影响:调整日,基金净值下跌是分红造成的正常现象,是买入的机会。

05 清算交收类
28、清算
官方定义:基金公司在销售活动中的资金清算、结算和托管。它包含基金公司通过向投资者发售基金份额所募集的资金的管理和清算。通常有:认/申购款、赎回款、分红款等资金的清算交收。
通俗理解:算总账,对当天的全部交易申请进行汇总、核对、计算,确定每一位投资者应收的资金或基金份额的过程。
特点:周期固定、双向确认、中央对手方、自动执行、公开透明性。
计算公式:申购:投资者应收份额 = (申购金额 – 申购费用) / T日基金单位净值
赎回:投资者应付金额 = 赎回份额 × T日基金单位净值 – 赎回费用
基金公司层面:基金总资产变动 = ∑所有申购金额 – ∑所有赎回金额
使用场景:日常申购/赎回、基金分红、基金转换、定投扣款、强制赎回、基金清盘等。

29、交收
官方定义:根据清算结果,交易双方通过转移证券或资金履行债权债务的过程。
通俗理解:钱券两清,根据清算的结果,在约定的时间内,完成资金与基金份额的划拨和登记的行为。特点:周期固定、双向确认、中央对手方、自动执行。
使用场景:在清算完成后(通常是T+1日或之后),基金公司会将确认的基金份额登记到投资者的账户中的资金从基金资产中划拨给销售机构,最终到达投资者的银行账户。
敲黑板画重点:梳理下认购费、申购费、赎回费、基金转换费、管理费、托管费、销售服务费、尾随佣金等如何在投资者、销售机构、基金公司和托管银行之间清算交收,如下图所示。



30、货银对付(DVP)
官方定义:证券交易的结算原则,要求证券交付与资金支付实现实时同步、最终且不可撤销。
通俗理解:一手交钱,一手交货;证券到账时资金必须到账,资金到账时证券必须到账。
特点:消除本金风险、流程复杂、违约率极低、是证券市场的“安全锁”。
计算公式:是规则,非计算公式。其核心逻辑是资金到位,证券必过户。
使用场景:A股、债券、场内基金(ETF/LOF)日常交易。
31、滚动交收

官方定义:某一交易日成交的所有交易,有计划地安排在距成交日相同营业日天数的某一营业日进行交收,如T+1、T+2。
通俗理解:T日下单,按规则在T+1日、T+2日等固定时间完成交割,不会无限期拖延。
特点:分散压力、提高效率、行业标准、风险可控、周期固定。
计算公式:交易日后N天(N=1、3等,市场规则确定),T日买入股票,T+1日完成交收(N=1)。
使用场景:基金市场就是典型的 “T+1滚动交收” ,T日达成的交易,在T+1日完成结算。

32、托管人结算模式
官方定义:公募基金等机构租用证券公司交易业务单元,通过管理人自身的投资管理系统直接进场交易。该模式下,交易前端由管理人自行控制,托管人于每个交易日日终根据沪深交易所和中登下发的数据完成清算交收。
通俗理解:又称银行结算模式或旧模式,基金公司委托托管银行负责证券交易的结算。像“让银行帮你管钱,交易时银行帮你算账”。
特点:交易速度快、数据实时、安全性高、成本较高、资格要求高。计算公式:
最低结算备付金限额 =(上月证券买入金额÷上月交易天数)× 最低结算备付金比例;
结算费用=交易金额 × 佣金费率(由基金公司与托管银行约定)。
使用场景:传统模式,托管银行作为“第三方”,确保资金安全;保险资金投资的基金产品,常用托管人结算。

33、券商结算模式
官方定义:券商交易结算模式下,公募基金等机构依法设立的各类金融产品在证券公司经纪业务体系内开立交易账户,通过证券公司完成场内交易。该模式下,每笔委托均由证券公司进行前端资券足额验证,证券公司于每个交易日日终根据交易所和中国结算下发的数据进行清算交收,并向管理人和托管人发送相关交易结算数据,管理人、托管人、证券公司每日清算后对账。
通俗理解:又称券结,基金公司直接委托证券公司负责证券交易的结算,像“直接让券商帮你交易,券商帮你算账”。
特点:风险分散、职责分离、成本低、灵活性高、速度快。
计算公式:结算费用 = 交易金额×佣金费率(由基金公司与证券公司约定,无最低限制);资金占用 = 0(无需缴纳结算备付金,资金可全部用于交易)。
使用场景:新设基金公司或中小基金公司的选择,降低结算成本、券商自己管理的基金,常用券商结算、需要快速交易的基金,券商结算速度快。
小结:在券商开立资金账户+三方存管账户、由券商对交易账户资券足额、异常交易等事项进行监控和管理的证券交易模式。券商结算模式跟个人投资者的结算方式一样,基金产品使用券商结算模式简单理解就可以理解为大散户。


34、TA系统(登记过户系统)
官方定义:中国证券登记结算有限责任公司于2002年8月构建的中央登记结算平台,分为上海TA系统和深圳TA系统,分别由对应分公司管理。其主要职能为依托证券账户体系,实现开放式基金账户管理、份额登记、交易清算及分红结算等业务,通过统一账户模式支持跨机构转托管,形成了覆盖场内场外基金业务的登记结算架构。投资者通过TA账户记录基金持有情况,交易账户则由代销机构设立,二者构成多对多关联关系。
通俗理解:负责基金份额的登记、过户、清算和结算的核心后台系统,它负责记录每个投资者持有的基金份额。TA系统是连接投资者、基金公司和销售机构的“桥梁”。

使用场景:开户登记、交易确认、分红派息、账户查询、资料变更、异常处理。
06 账户类
35、基金账户(TA账户)
官方定义:基金账户又称TA基金账户(Transaction Account 简称TA基金账户),是指注册登记人为投资人建立的用于管理和记录投资人交易该注册登记人所注册登记的基金种类、数量变化情况的账户。
通俗理解:专属存钱罐,投资者在基金公司(或其委托的中央登记机构,如中国结算TA系统)开立的,用于记录和管理其持有的基金份额及其变动情况的账户。
特点:一对一、终身有效、关联资金账户、被动开立。
计算公式:无、一个记录型账户。
使用场景:买基金、查份额、赎回/分红、基金转换、定投扣款、转托管、账户资料变更等。

36、基金交易账户
官方定义:基金销售机构为投资者开立的记录基金份额交易变动及结余情况的载体,与其对应的基金账户由登记机构设立用于记载持有份额余额及变更信息。
通俗理解:专属存钱罐,投资者在基金公司(或其委托的中央登记机构,如中国结算TA系统)开立的,用于记录和管理其持有的基金份额及其变动情况的账户。
特点:一对多、平台专属、实时更新、交易账户必须关联到一个或多个基金账户(TA账户),才能记录你的份额。
计算公式:无、一个记录型账户。
使用场景:交易操作、查交易记录、资金流转、在不同平台查看不同持仓、跨平台资产配置、家庭资产分账户管理等。

37、资金账户
通俗理解:用户每绑定一张银行卡,鉴权通过后生成一个资金账户。无论这个银行卡是在XX绑定,还是在分销机构绑定,这个资金账号是唯一的。验卡鉴权现在基本是通过快捷鉴权,四要素验证(身份证+手机号+银行卡号+姓名)。
38、基金募集账户
官方定义:基金募集期间,由基金托管人开立的专门接收投资者认购资金的临时银行账户,用于资金归集与验资。
通俗理解:基金发行时专门设立的“临时资金池”,用于接收投资者在募集期(比如新基金卖的时候)的认购资金。这个账户由托管机构开立,全程受监管,确保资金不会被基金管理人或销售机构挪用。
特点:高度监管、临时性、安全性、归集账户。
计算公式:无、一个记录型账户。
使用场景:新基金发行时、老基金扩募时、冷静期资金存放等。

39、基金托管账
官方定义:基金成立后,由托管人(商业银行)为基金资产开立的专门账户,用于存放基金资金资产,并监督基金管理人的投资运作。
通俗理解:用于存放基金的全部资产,这个账户由托管银行开立,基金公司不能直接碰钱,只能通过托管银行划转资金,确保资金安全。
特点:绝对安全、监督执行、永久性、强制托管、分账管理、收费模式、系统对接。
计算公式:每日托管费 = 前一日基金资产净值 × 托管费率 / 365。
使用场景:日常申赎、 投资交易、分红派息、资产保管、估值核算。

40、基金结算专用账户
官方定义:基金销售相关机构用于归集、暂存、划转基金销售结算资金的独立账户体系,分为销售归集账户与支付归集账户两大类,实现资金与自有财产的有效隔离。
通俗理解:基金交易的“资金中转站”,负责归集、暂存、划转基金交易的资金,连接投资者、基金公司和托管机构,保证钱“来得明、去得清”。
特点:专用性:只能用于基金交易、监管严格:受证监会全程监督、 资金封闭运行:不能随便转走。
计算公式:最低结算备付金 = 上月证券买入金额 × 20% ÷ 上月交易天数;
结算保证金 = max(20万元, 最近3天日均买卖净额 × 10%)
可用资金 = 账户余额 – 最低备付金 – 保证金 – 当日应付金额
使用场景:股票买卖、债券交易、场内基金申赎、分红接收、费用支付。

41、基金结算备付金、保证金账户
官方定义:结算保证金:结算参与人根据《证券结算保证金管理办法》向中国证券登记结算有限责任公司缴纳的、以及本公司根据本办法划拨的,用于在结算参与人交收违约时提供流动性保障、并对交收违约损失进行弥补的专项资金。
官方定义:结算备付金账户:结算参与人应当在中登开立资金交收账户,用于存放结算备付金。资金交收账户即结算备付金账户。
通俗理解:
1、结算备付金:基金在证券登记结算机构开立的结算账户中,必须维持的最低资金余额,用于确保证券交易的顺利交收。
2、结算保证金:基金管理人和销售代理人抵押在中登公司的“风险押金”,用于防范违约风险(比如没付钱就跑了)
42、基金募集账户
官方定义:基金募集期间,由基金托管人开立的专门接收投资者认购资金的临时银行账户,用于资金归集与验资。
通俗理解:基金发行时专门设立的“临时资金池”,用于接收投资者在募集期(比如新基金卖的时候)的认购资金。这个账户由托管机构开立,全程受监管,确保资金不会被基金管理人或销售机构挪用。
特点:高度监管、临时性、安全性、归集账户。
计算公式:无、一个记录型账户。
使用场景:新基金发行时、老基金扩募时、冷静期资金存放等。

07 收益与风险类
43、收益率
官方定义:投资的回报率,一般以年度百分比来表达,根据当时市场价格、面值、息票利率以及距离到期日时间计算。对公司而言,收益率指净利润占使用的平均资本的百分比。
通俗理解:投资在特定时期内获得的收益与初始投资成本的比率。
特点:简单直接、不考虑时间、无法比较不同期限投资的真实收益水平。
计算公式:(期末价值 – 期初价值) ÷ 期初价值 × 100%。
使用场景:看基金近期表现、比较同类产品短期表现、评估单次投资成败、不能用于比较不同期限的投资。注:不同时期的收益率发下图所示。

图源于:东方财富网 – 基金
44、年化收益率
官方定义:将当前收益率(日、周、月收益率)按年换算得出的理论收益率,并非实际取得的收益。
通俗理解:将不同期限的投资收益率换算为年度收益率,考虑复利效应。
特点:可比性强、只是一个理论上的平均值,不代表你每年都能拿到这个收益。
计算公式: (1 + 总收益率) ^ (365 / 投资天数) – 1。
使用场景:比较不同期限产品、评估长期投资能力、规划财务目标、避免过度外推。注:不同时期的年化收益率发下图所示。

图源于:东方财富网 – 基金
45、业绩比较基准
官方定义:用于净值型理财产品,净值型理财产品属于非保本浮动收益型产品,也就是说银行不承诺保本,也不承诺最低收益。净值型产品预估收益通过业绩比较基准来体现,所谓业绩比较基准,是银行根据产品往期业绩表现,或同类型产品历史业绩,而计算出来的投资者可能获得的预估收益。业绩比较基准的设定需体现基金核心要素,变更需经多层次程序并接受托管监督。
通俗理解:衡量基金或投资组合表现的参考标准,通常是一个市场指数或指数组合。投资的”参考分数线”,基金经理也要超过这个基准才算及格。
特点:超过基准“优秀”,低于“不及格”;反映基金风格;基金长期低于基准,基金经理可能会被扣绩效(证监会新规要求)。
常见基准类型:单一指数:沪深300指数、中证500指数;混合指数:70%沪深300 + 30%中债指数;同类平均:同类基金平均收益率;绝对收益:年化6%(常见于理财型产品)。
使用场景:判断基金有没有“偷懒”、看基金的“风格”、避免“风格漂移”、评估基金经理真实能力(跑赢基准才算真本事)、选择适合自己的基金、不要只看绝对收益。

46、最大回撤
官方定义:描述买入产品后可能出现的最糟糕的情况。最大回撤是一个重要的风险指标。该指标比波动率还重要。
通俗理解:在选定时期内,基金净值从最高点跌到最低点的最大跌幅。历史上跌得最惨的一次。
特点:最大回撤越小,说明基金净值越稳健,控制风险能力越强。
计算公式:(前最高点 – 最低点) / 前最高点 × 100%
使用场景:评估心理承受能力、风险控制关键指标、选择适合自己的产品、不能单独使用。

47、波动率
官方定义:金融资产价格的波动程度,是对资产收益率不确定性的衡量,用于反映金融资产的风险水平。波动率越高,金融资产价格的波动越剧烈,资产收益率的不确定性就越强;波动率越低,金融资产价格的波动越平缓,资产收益率的确定性就越强。
通俗理解:衡量收益的波动程度,是风险的量化指标。
特点:稳定器、风险量化、同类对比才有意义。
使用场景:衡量基金的稳定性。波动率越大,代表基金净值上蹿下跳,风险越高,资产配置、衍生品定价、假设正态分布。

48、夏普比率
官方定义:在现代投资理论的研究表明,风险的大小在决定组合的表现上具有基础性的作用。风险调整后的收益率就是一个可以同时对收益与风险加以考虑的综合指标,长期能够排除风险因素对绩效评估的不利影响。
通俗理解:衡量每承担一单位风险所获得的超额收益,是风险调整后收益的核心指标。
特点:风险调整后的收益、越高越好、同类对比才有意义。
计算公式:(投资组合收益率 – 无风险收益率) ÷ 投资组合波动率。
使用场景:比较不同风险水平的产品、评估基金经理能力、资产配置决策、不适用于极端风险事件。
敲黑板画重点:梳理下可采用收益率、年化收益率、业绩比较基准、夏普比率、最大回撤、波动率等去评估基金业绩,避免入坑。如下图所示。

08 其他类
49、基金拆分
官方定义:在保持基金投资人资产总值不变的前提下,通过调整基金份额净值与总份额的对应关系,使基金份额数量增加而单位净值降低的资产重组方式。拆分后持有人权益比例不变,基金投资组合及风险收益特征均未发生实质性变化,不影响基金的已实现收益、未实现利得、实收基金等财务指标。
通俗理解:大额钞票换零钱,通过增加份额数量、降低单位净值的方式,使基金净值“变得便宜”。
特点:纯数字游戏,让投资者感觉便宜,能买得起。
计算公式:
- 拆分比例 = 拆分前净值 ÷ 拆分后净值;拆分后份额 = 拆分前份额 × 拆分比例
- 拆分后净值 = 拆分前净值 ÷ 拆分比例。
使用场景:净值过高,投资者觉得”太贵”不愿买、合并后基金净值差异过大,需要统一标准、提升流动性、传递信心。

50、非交易过户
官方定义:不通过场内或场外交易形式实现股票所有权转移的过户方式,包括继承、捐赠、离婚财产分割、法人资格丧失及私募资产管理等经中国证监会认定的情形。
通俗理解:不通过申购、赎回等常规交易方式,直接将基金份额从一个账户转移到另一个账户。
特点:不通过交易、需法律文件、受让方要开户、收过户费。
计算公式:无、具体要看法律法则。
使用场景:继承、捐赠、司法强制执行、离婚财产分割,按法院判决转移、机构合并/分立/解散时的资产划转。

51、α系数(阿尔法)
官方定义:衡量投资或基金实际回报与预期回报差额的指标,源于资本资产定价模型(CAPM)的实践应用。其预期回报通过贝塔系数(β)与市场回报的乘积计算,反映市场整体变动带来的收益;实际回报与预期回报的差值即为α系数。
通俗理解:基金超越市场平均回报所带来的超额收益。代表基金经理通过选股、择时带来的附加价值,基金经理的”真功夫”。
特点:越高越好,是主动管理追求的终极目标。
计算公式:实际收益率 – [无风险利率 + β × (市场收益率 – 无风险利率)]。
使用场景:评估基金经理的真实能力、比较不同基金的超额收益能力、基金经理绩效考核和薪酬计算、资产配置决策(高α资产值得超配)、不适合评估指数基金。
52、β系数(贝塔)
官方定义:一种风险指数,用来衡量个别股票或股票基金相对于整个股市的价格波动情况。β系数是一种评估证券系统性风险的工具,用以度量一种证券或一个投资证券组合相对总体市场的波动性,在股票、基金等投资术语中常见。
通俗理解:衡量基金收益相对于市场基准(如沪深300)波动的敏感度或弹性,指数涨跌的放大器。
特点:衡量市场相关性,而非基金经理能力、衡量系统性风险、与α结合看。
计算公式:投资组合与市场的协方差 ÷ 市场方差。不由感叹下,数学真得很重要
使用场景:判断风险、资产配置、选基金风格,(β = 1:跟市场涨跌一样;β > 1:比市场波动大,牛市涨更多,熊市跌更狠;β < 1:比市场波动小,更稳健)

53、跟踪误差
官方定义:投资组合收益率与基准指数收益率之间的标准差,衡量指数基金或ETF跟踪基准指数的精确程度。
通俗理解:指数基金的”跟屁虫指数”,衡量它跟着大盘跑的精准度,误差越小说明跟踪得越紧。
特点:跟踪误差越小越好、误差越小,说明基金复制指数的效果越好、但受费用影响、受复制策略影响。
计算公式:标准差计算,了解即可。感叹下:数学真得很重要
使用场景:选择跟踪误差小的指数产品、判断基金风格、 评估指数基金/ETF的跟踪效果、基金管理人绩效评估、 套利交易机会识别。

54、收费模式
官方定义:基金运作过程中向投资者收取各项费用的方式和标准,包括申购费、赎回费、管理费、托管费等。
通俗理解:买基金时要付的“手续费”怎么算。主要有三种:前端收费、后端收费、C类收费。
特点:A类长持划算,C类短炒划算。
计算公式:
- 前端收费:申购费 = 申购金额 × 前端费率;
- 后端收费:后端申购费 = 赎回份额 × 申购日净值 × 后端费率;
- C类收费:销售服务费 = 持有金额 × 销售服务费率 × 持有天数/365。
使用场景:不同投资期限需求、不同资金规模、营销策略、产品线差异化。

55、资产单元
通俗理解:资金管理的最小单位,将一个基金的资金分成若干分,每一份资金对应一个资产单元,可以给不同的人员来管理。在一个资产单元内,可以设置多个投资组合,每个组合只能隶属于一个资产单元。可以针对组合进行资产配置,设置相应的一组证券及权重,方便这些组合进行投资管理。
特点:内部管理工具,普通投资者接触不到,但它是构建投资组合的基础模块。
计算公式:无。
使用场景:基金公司内部风控和绩效核算。一个基金经理可能管理一个或多个资产单元。

56、投资组合
官方定义:投资组合是指由多种不同资产(如股票、债券、现金等)构成的投资集合,通过资产配置和分散投资降低风险。
通俗理解:由多种金融资产(如股票、债券、存款等)构成的集合。基金本身就是一个投资组合。
特点:不把鸡蛋放在一个篮子里,降低单一资产的风险、平衡收益、匹配风险承受能力。
计算公式:无。
使用场景:个人和机构资产配置、退休规划等长期财务目标、风险管理和分散、收益目标实现、税收优化策略。

57、基金估值
官方定义:按照公允价格对基金资产和负债的价值进行计算、评估,以确定基金资产净值和基金份额净值的过程。
通俗理解:基金投资组合中持有的所有资产,按照公允价格进行计算,以确定基金净值的过程。每天收盘后计算基金到底值多少钱。
特点:每日进行、按市价计算,是基金净值准确性和公允性的保障。
计算公式:
- 基金单位净值 = (基金总资产 – 基金总负债) ÷ 基金总份额;
- 基金总资产 = ∑(各项资产数量 × 估值价格) + 现金 + 应收利息/股息;
- 基金总负债 = 应付管理费 + 申购费 + 赎回费 + 其他应付款项。

58、交易日期
- T日:交易申请提交,适用未知价原则,成交净值使用周一晚上公布的净值。
- T日收盘后:清算开始。基金公司的TA系统计算该投资者应得的份额。
- T+1日:交收发生。投资者的银行账户完成扣款(资金交收),基金公司确认份额并登记到投资者的TA账户(基金账户)中。投资者收到份额确认通知。
- T+2日及以后:投资者可以查询持仓,并可随时提交赎回申请。
59、FOF(基金中基金)
官方定义:将主要基金财产投资于私募股权投资基金份额、私募证券投资基金份额、资产管理产品份额等标的的私募基金。
通俗理解:FOF(Fund of Funds)是以其他基金为主要投资标的的基金产品,通过持有多个基金的份额,实现二次分散投资。基金中的“选基专家”
特点:双重分散风险、专业选基、门槛低、省心省力、双重收费、收益可能被平滑。
计算公式:FOF净值 = [∑(各子基金数量 × 子基金净值) + 现金] ÷ FOF总份额,了解即可。
使用场景:资产配置小白、基金选择困难、养老长期投资、跨境投资需求、策略分散需求。

60、MOM(管理人中管理人)
官方定义:该基金的基金经理不直接管理基金投资,而是将基金资产委托给其他的一些基金经理来进行管理,直接授予他们投资决策权限,MOM本身的基金经理仅负责挑选和跟踪监督受委托基金经理的表现,并在需要的时候进行更换。
通俗理解:MOM基金经理不直接管理投资,而是将基金的资产委托给多个不同领域的、最顶尖的专业基金经理(称为投资顾问) 来管理。MOM经理的核心工作是 “选人、配资、风控”。”
特点:统一账户、集中风控、专业分工、信息保密、协同效应、管理复杂。
使用场景:机构大资金、多策略需求、跨市场投资、风控严格、人才梯队。

本文由人人都是产品经理作者【围炉喝茶聊产品】,微信公众号:【围炉喝茶聊产品】,原创/授权 发布于人人都是产品经理,未经许可,禁止转载。
题图来自Unsplash,基于 CC0 协议。
- 目前还没评论,等你发挥!

起点课堂会员权益




