预测总不准?四步构建供应链智能决策引擎
在供应链管理中,如何精准预测销售和采购量是关键。本文介绍了精准预测的重要性、技术工具箱、构建智能预测系统的关键要素及产品经理的实践指南,助力企业在多变市场中保持竞争优势。

在供应链管理中,最令人头疼的问题莫过于“接下来销售采购多少?何时采购?”传统的依赖人工经验的做法,在当今日益复杂多变的市场环境中愈发显得力不从心。精准的销售和采购预测是实现供应链优化与成本控制的关键突破口。
01 为什么精准预测如此重要?
销售和采购预测不准会导致两种极端情况:库存积压和缺货风险。前者占用企业大量流动资金,增加仓储成本;后者则可能导致生产中断、客户流失,直接影响企业声誉和市场份额。
根据业界实践,精准的预测能帮助企业实现库存周转率提升25%以上,缺货率下降40%。
整个预测模型的逻辑:建立“数据获取-数据分析-模型搭建-数据预测-智能决策-新数据融入”的完整数据闭环,显著减少了人工决策误差。
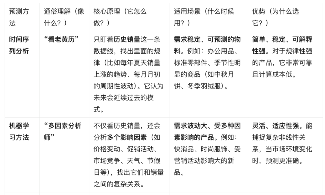
02 销售预测的技术工具箱
实现精准预测,需要综合运用多种技术手段。以下表格总结了不同预测方法的特点和适用场景:

在实际应用中,产品经理会根据不同物料的特点选择合适的预测方法,甚至采用混合策略。例如,对于需求稳定的常规物料,可采用时间序列分析;对于季节性商品通过集成模型进行预测。
接下来,我们对时间序列预测案例进行分析拆解:

核心公式:
预计库存=预计入库-预计出库
安全库存=供应商商品的到货周期

(业务流程设计思路)
03 构建智能预测系统的关键要素
1. 数据是基础
高质量的数据是精准预测的前提。需要整合多源数据,包括:
- 内部数据:历史销售数据、库存记录、促销计划等
- 外部数据:市场趋势、节假日、天气状况、甚至社交媒体信息等

2. 模型选择与训练
模型选择需考虑数据特征和业务需求。老高接触比较多的是时间序列的预测模型;还有更复杂的预测模型,例如,ARIMA模型适用于平稳时间序列,而决策树和神经网络更能捕捉复杂非线性关系。这些还需要更深入的进行了解和学习;
模型训练是一个迭代过程,需要不断调整参数优化性能。
下图直观展示了预测系统如何通过数据闭环持续优化:
04 产品经理的实践指南
作为供应链产品经理,设计预测系统时需要关注以下关键点:
1. 业务场景优先 不要被技术迷惑,始终从业务需求出发。
2. 可解释性与可信度 预测模型不能是“黑盒子”,需要提供清晰的可解释性,让业务人员理解预测结果的依据。
3. 持续迭代 预测系统需要不断优化。
通过合理运用时间序列分析、机器学习等技术,构建数据驱动的智能预测系统,企业可以显著提升供应链响应速度,降低运营成本,最终在多变的市场环境中保持竞争优势。
作者:产品老高 公众号:高见供应链产品观
本文由 @高见供应链产品观 原创发布于人人都是产品经理。未经作者许可,禁止转载
题图来自Unsplash,基于CC0协议
- 目前还没评论,等你发挥!

起点课堂会员权益




