广告系统素材报表:核心搭建逻辑与业务价值
广告素材报表的搭建是企业提升投放效率的核心武器。本文将深度解析如何通过跨平台ID映射、数据归一化管理和多维度关联,实现素材全生命周期的精细化运营,从设计师人效评估到投放效果追溯,揭秘高效素材管理的底层逻辑。

在广告运营中,素材直接决定投放效果与成本,素材报表是素材数据呈现、分析及策略优化的核心工具。
一、为什么要搭建广告素材报表?
无系统化报表时,素材评估依赖主观经验,易出现投放盲目、优化滞后等问题。搭建素材报表的核心价值是通过数据化实现素材全生命周期精细化管理。
二、明确搭建方向
依据使用人群倒推所需内容例如
- 看到每个设计师的素材数据,以此评估人效【归因加素材绑定设计师】
- 看到每个素材在各媒体之间的拒审情况,以此优化素材避坑
- 看到每个素材用于哪些广告,以此快速定位媒体以及广告的投放效果哪个最好
- 看到哪种类型的广告效果最好,以此针对不同媒体和场景下为素材的设计提供方向思路
素材报表搭建的两种方向
由于同样的素材在不同媒体不同账户素材id不同,所以报表搭建就分为以下两个方向:
- 通用素材报表:不做聚合,以媒体素材id为展示纬度,N条就展示N条
- 素材报表:将素材上传至自有系统通过【素材上传接口】素材上传至媒体,将媒体素材id映射到本地的素材id,报表展示以本地素材id为展示纬度
三、具体搭建思路
以素材报表为例:
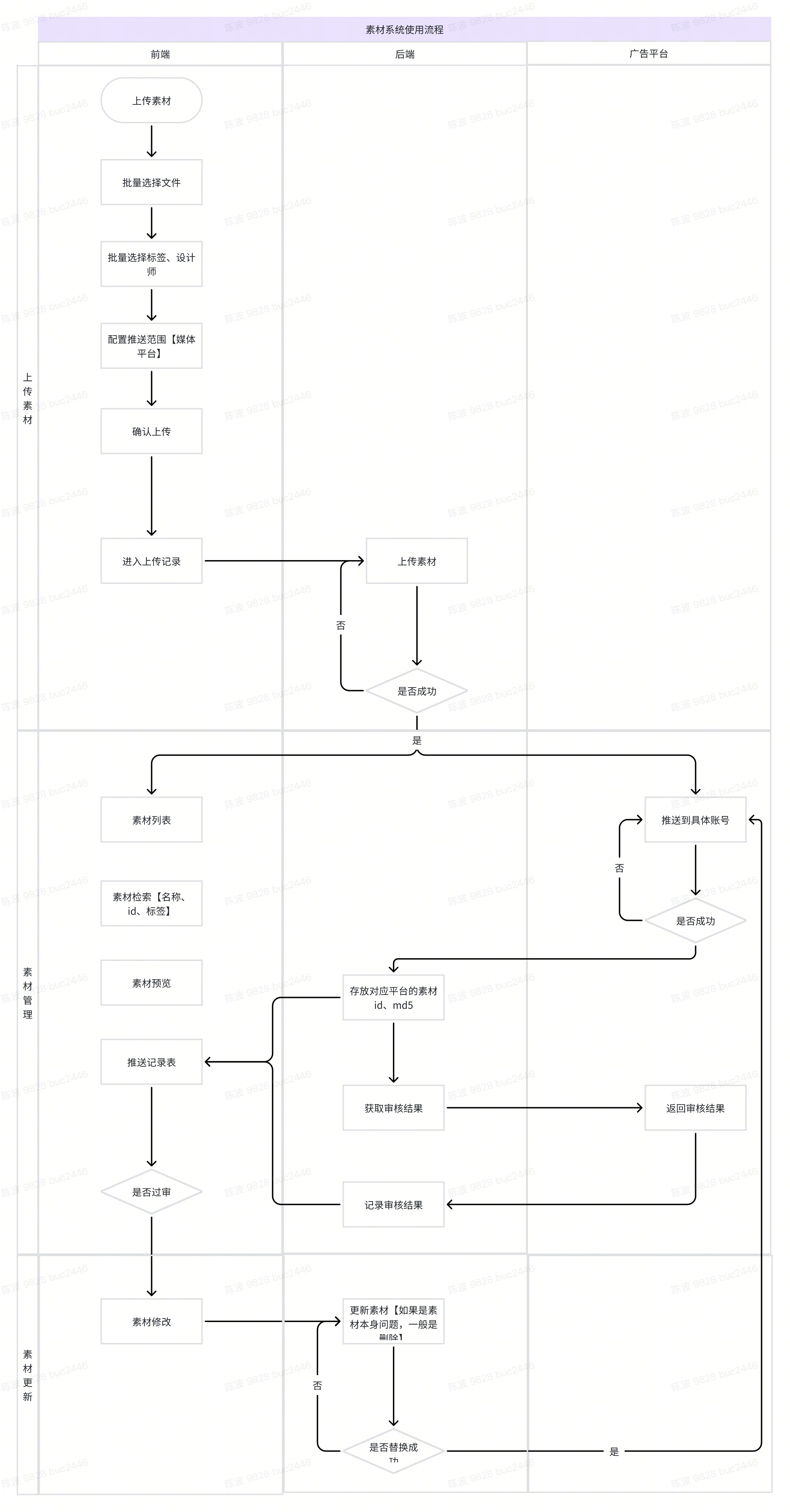
第一步:上传素材流程设计
素材上传环节完成素材与设计师的绑定;素材推送至媒体平台后,媒体会返回对应素材ID,需将该媒体素材ID与本地素材ID建立映射关系。即便同一素材在不同媒体或不同账户下的媒体素材ID存在差异,也可聚合为一条统一的本地素材记录,既支撑用户来源素材的精准归因(流程见下方)
归因:归因成功即可知道用户是基于媒体哪个素材过来的,归因内容可看往期发布文章

第二步:打通媒体数据
素材推送至目标媒体平台后,媒体会返回该素材在其生态内的唯一标识(媒体素材 ID);系统需自动建立「本地素材 ID ↔ 媒体素材 ID」的双向映射关系,形成统一的素材 ID 管理体系。
媒体数据同步阶段,平台会返回各媒体素材 ID 对应的消耗、曝光、点击、转化等核心指标;基于上述 ID 映射关系,可将同一素材在不同媒体、不同账户下的分散数据(即便媒体侧 ID 不同)聚合为一条本地统一素材记录,实现跨媒体、跨账户的素材数据归一化管理。

第三步:素材关联对应广告
通过调用媒体 API 及第三方开放平台接口,获取广告维度核心数据 —— 接口将返回「媒体素材 ID ↔ 广告 ID」的关联关系,明确各广告下实际使用的素材清单;
基于「本地素材 ID ↔ 媒体素材 ID ↔ 广告 ID」的三层关联链路,可精准追溯本地素材的广告投放场景(即该素材被应用于哪些广告),既支撑用户来源素材的精准归因,也为设计师人效评估(如素材产出量、广告投放效果贡献度)提供完整的数据支撑。 
素材对应广告拒审信息
- 通过调用媒体 API 接口,获取「拒审信息 ↔ 广告 ID」的关联关系,接口同步返回各广告下对应素材的拒审详情(含拒审原因、拒审时间等);
- 基于「本地素材 ID ↔ 媒体素材 ID ↔ 广告 ID」的三层关联链路,可将广告维度的素材拒审信息反向追溯至本地素材及对应设计师。
四、总结
综上,本文围绕素材报表的核心业务价值与落地逻辑,构建了「素材 – 设计师 – 广告 – 数据」的全链路关联体系 —— 从素材上传时的设计师绑定、跨媒体素材 ID 映射,到广告关联与拒审信息追溯,再到多维度数据聚合,形成了素材报表的基础搭建框架。
框架虽未涵盖报表的全部进阶能力(如素材智能推荐、效果预测、跨平台批量操作等),但已实现素材数据归一化管理、设计师人效量化、投放效果追溯等核心诉求,落地后可充分满足业务日常运营、数据复盘与策略优化的实际需求。
本文由 @暂时离线 原创发布于人人都是产品经理。未经作者许可,禁止转载
题图来自Unsplash,基于CC0协议
该文观点仅代表作者本人,人人都是产品经理平台仅提供信息存储空间服务
- 目前还没评论,等你发挥!

起点课堂会员权益




