为什么你的竞品分析总被吐槽“没用”?
在流量红利消退的今天,品牌如何突破增长瓶颈?本文从竞品对标、流量拆解到转化优化,手把手拆解一套可落地的竞品分析框架,揭秘如何通过精准定位、差异化创新实现ROI翻倍增长。无论是蓝海人群挖掘还是爆款内容复用,每个策略都直击当前品牌营销的核心痛点。

本文就围绕多数品牌推广成本变高、流量越来越贵、转化低、ROI难突破、不懂竞品差异化的核心痛点,从竞品对标、流量拆解、人群定位、内容优化、产品转化等维度,分享一套全品类通用、落地性极强的竞品分析实操方案,帮大家精准撬动ROI增长。
一、竞品分析的核心定位:找到促进自家ROI的增长机会点
有效的竞品分析,核心是围绕【流量 – 人群 – 内容 – 产品 – 转化】这5个核心维度,找到自己与竞品的差距、竞品未覆盖的机会、行业的共性痛点,最终指向一个目标:找到能提高自己 ROI 的可落地动作。
具体来说,就是要通过竞品分析回答这5个问题:
- 竞品的核心流量来自哪里?哪些渠道 / 投放方式效率高、ROI 好?
- 竞品的核心成交人群是谁?有没有未被覆盖的高价值蓝海人群?
- 竞品的爆款内容是什么逻辑?哪些内容能打动用户、带来高转化?
- 竞品的产品卖点、定价、供应链有什么优势?他们的短板在哪里?
- 竞品的转化环节(直播间、详情页、售后)有什么亮点?哪些环节存在流失漏洞?
脱离这5个问题的竞品分析,都是无用功;不能落地为公司内部具体优化动作的竞品分析,也毫无意义。
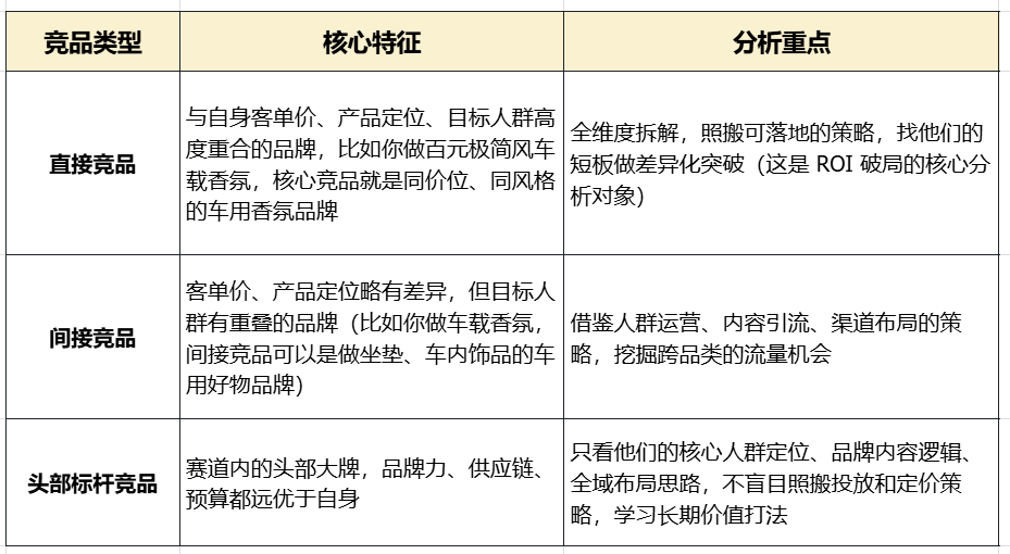
二、找对分析对象,是竞品分析的成功前提
做竞品分析的第1步,不是直接扒数据,而是选对分析对象—— 如果竞品选得不对,分析再细致,得出的结论也无法落地,甚至会带偏自己的策略。
按「竞争层级」分类选品,精准对标
根据与自身品牌的匹配度,把竞品分为3类,不同类型的竞品,分析重点不同,避免盲目对标头部大牌:

筛选竞品的小技巧:精准定位,不贪多
- 每个层级选3-5个竞品即可,太多会导致分析精力分散,太少则无法总结出行业共性;
- 优先选线上推广数据可查、内容素材丰富、转化效果可见的竞品(比如抖音有蓝V、小红书有种草、电商有店铺的品牌),方便后续拆解数据。
三、5大维度挖掘竞品身上ROI破局点
选对竞品后,围绕流量、人群、内容、产品、转化5大核心维度,用 “数据扒取 + 逻辑拆解 + 对比分析” 的方式,深挖竞品的运营策略,同时对照自身情况,找到差距和机会。
维度1:流量拆解,找高效流量渠道,避开低效投流坑
核心问题:竞品的流量从哪来?哪些渠道 / 投放方式 ROI 高?我们能复用吗?

维度2:人群拆解,挖蓝海人群,避开红海内卷
核心问题:竞品的核心成交人群是谁?他们忽略了哪些高价值人群?我们能做这个蓝海人群吗?
人群是决定 ROI 的核心 —— 如果竞品都扎堆某一人群,导致获客成本居高不下,那么挖掘竞品未覆盖的蓝海人群,就是最快的 ROI 破局方式。

维度3:内容拆解,学高转化内容逻辑,做差异化创新
核心问题:竞品的爆款内容是什么逻辑?哪些内容能打动用户、带来高转化?我们能复用并做差异化吗?
内容是引流的敲门砖,竞品的爆款内容,一定是经过市场验证的、能打动目标人群的内容,复用其逻辑并做差异化创新,能让你少走很多弯路,快速做出高转化内容。

维度4:产品拆解,学优势补短板,做差异化产品策略
核心问题:竞品的产品卖点、定价、供应链有什么优势?他们的产品短板在哪里?我们能做差异化突破吗?
产品是转化的根本,竞品的产品策略,直接决定了他们的转化效率和用户口碑。
通过产品拆解,学习竞品的优势,弥补自身的短板,同时找到竞品的产品漏洞,做差异化突破,能从根源上提高转化,降低退款率。

维度5:转化拆解,学高转化承接技巧,堵自身转化漏洞
核心问题:竞品的转化环节(直播间、详情页、话术)有什么亮点?哪些环节存在流失漏洞?我们能优化自身的转化环节吗?
很多商家引流很精准,但 ROI 依旧上不去,问题就出在转化环节—— 流量进来了,却因直播间话术、详情页设计、下单流程等问题导致流失。
通过拆解竞品的转化环节,能快速找到自身的漏洞,堵上流失,提高转化效率。

四、从分析结论到优化动作,只做可落地、可衡量的事
做竞品分析的最终目的,是落地为具体的优化动作,提升 ROI。很多商家分析完竞品,得出了一堆结论,却不知道怎么落地,最终不了了之。
这里教你一个简单的方法:把分析结论转化为 “可落地、可衡量、有时间节点” 的优化动作,避免纸上谈兵。

PS:做竞品分析,不是照搬照抄竞品的所有策略,而是【复用其高效逻辑,做差异化创新】。
比如复用竞品的 “场景化内容逻辑”,但结合自身的产品卖点,做不同的场景;复用竞品的 “蓝海人群触达逻辑”,但制作更精准的内容。
盲目抄袭只会导致同质化竞争,最终陷入红海,无法实现 ROI 的持续提升。
五、做竞品分析,这4个误区千万不要踩!
- 只看表面,不挖底层逻辑:只看竞品拍了什么视频、卖了什么价,却不拆解背后的人群逻辑、内容逻辑、流量逻辑,最终照搬的内容和策略,根本不适合自己;
- 盲目对标头部大牌:把头部大牌当作核心直接竞品,照搬他们的投流策略、定价策略,忽略了自身的品牌力、供应链、预算差距,最终导致投流费浪费,ROI 更低;
- 分析贪多,落地贪全:选了十几个竞品,全维度拆解了一堆结论,想一次性把所有优化动作都做了,结果精力分散,哪个都做不精,最终没有一个动作能落地;
- 只做一次,不持续跟踪:竞品分析不是一劳永逸的事,竞品的策略会不断调整,行业的趋势会不断变化。只做一次分析,不持续跟踪竞品的变化,很快就会被行业淘汰。
竞品分析的核心价值,就是让你站在对手的肩膀上,少走弯路,快速找到自己的 ROI 破局点 —— 避开对手踩过的坑,复用对手的高效策略,挖掘对手未覆盖的机会。
当然,竞品分析只是手段,最终的核心还是回归产品和用户—— 把竞品的策略学过来,结合自身的产品优势和用户需求,做差异化创新,让流量更精准,让转化更高效,让每一分推广费都能转化为实际销量。
专栏作家
Sally,微信公众号:楠开口,人人都是产品经理专栏作家。某年销20亿头部品牌资深顾问,多个知名美妆内训讲师。
本文原创发布于人人都是产品经理。未经许可,禁止转载。
题图来自 Unsplash,基于 CC0 协议。
该文观点仅代表作者本人,人人都是产品经理平台仅提供信息存储空间服务。
- 目前还没评论,等你发挥!

起点课堂会员权益




