产品转行AI产品prat1:实战理解AI、机器学习、深度学习的关系
在AI浪潮席卷各行各业的当下,产品经理如何实现从传统产品到AI产品的转型,已成为职业发展的关键命题。本文将以实战视角,厘清AI、机器学习与深度学习三者之间的本质关系,帮助你构建AI产品的底层认知,为后续的转型之路打下坚实基础。

我觉得这是我们从产品转行AI产品建立技术认知地图的第一步,目标是能清晰地对外行讲明白这三者不是什么高深莫测的黑科技,而是有清晰层次的概念。
一、核心解读
一种包含关系你可以把它们想象成一组同心圆:
- 人工智能(AI):最外层的圆,是目标。它的宏大愿景是让机器能像人一样思考、学习、决策。这是一个宽泛的领域,包含了所有让机器变“智能”的技术。
- 机器学习(ML):中间层的圆,是实现AI的主要方法。它的核心思想是:我们不直接给机器编写“做什么”的指令,而是让机器通过“吃”大量数据,自己“学习”出规律和模式。好比不是教孩子“1+1=2”的规则,而是给他看无数个加法例子,让他自己悟出加法规则。
- 深度学习(DL):最内层的圆,是机器学习的一个强大分支。它模仿人脑的神经网络结构,建立包含多层的“深度”神经网络。正因为“深”,它能从数据中学习非常复杂、抽象的模式,在图像、语音、自然语言处理等领域取得了突破性成就一个经典的比喻:
AI就像“自动驾驶”这个总目标。
- ML是实现自动驾驶的核心技术路径(让汽车通过观察无数人类驾驶视频来学习开车)
- DL则是这条路径上最先进的“发动机”,能处理摄像头、雷达传来的海量复杂数据。
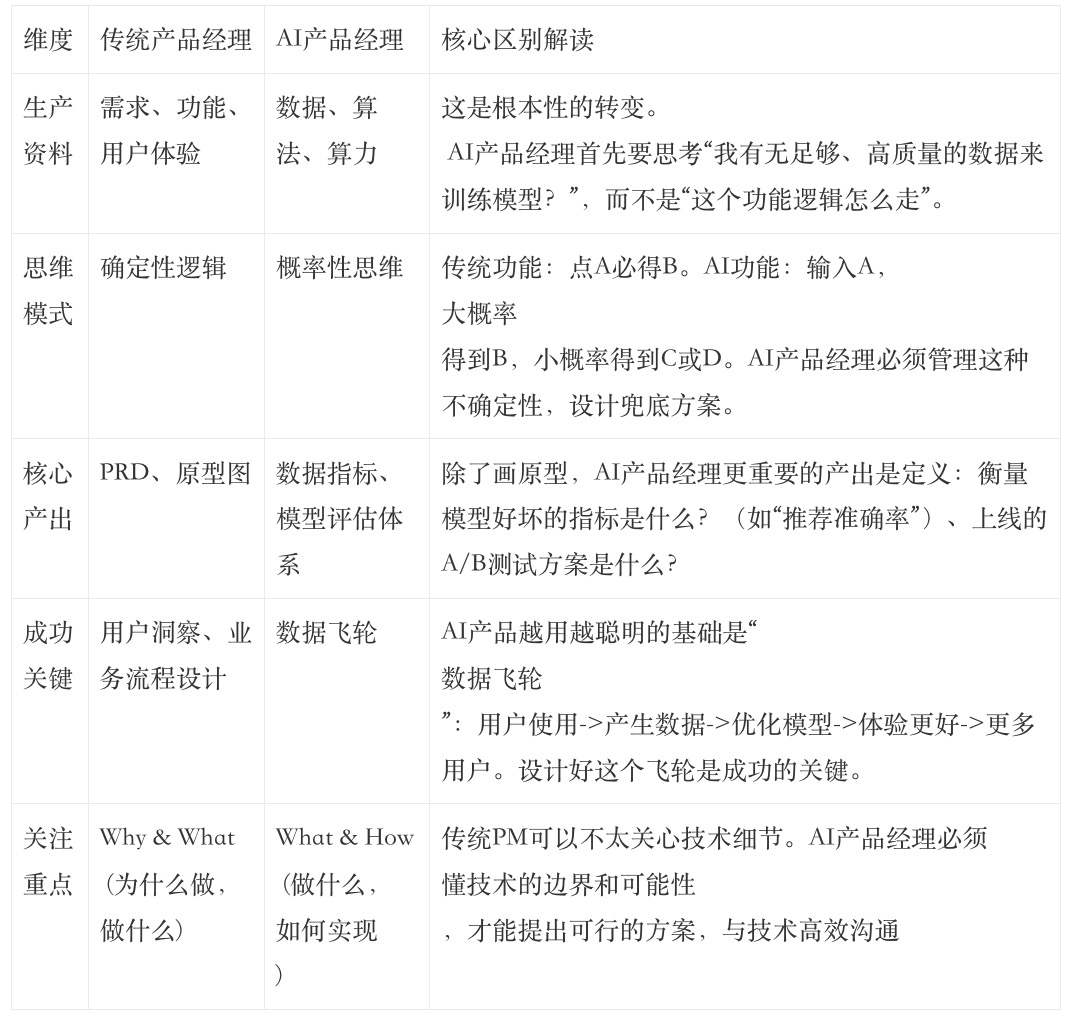
二、AI产品经理与传统产品经理的区别
这是我们思维转型的核心。理解了区别,就知道了需要修炼的新内功。

三、思考数据、算法、算力如何成为新的生产要素
现在,让我们把“数据、算法、算力”这三个词,从概念变成你手中的“武器”。
1. 数据:新的“石油”,但需要提炼
你的新问题:不再是“用户需要什么?”,而是“我的数据从哪里来?质量如何?”
思考框架:
- 来源:是用户主动标注(如点赞/踩),还是被动行为数据(点击流、停留时间)?是内部数据还是需要外部采购?
- 质量:数据是否准确?是否有偏见?(例如,招聘AI如果只用男性程序员数据训练,就会对女性产生偏见)。垃圾进,垃圾出,数据质量直接决定模型天花板。
产品经理的价值:设计产品交互,低成本、高质量地获取数据。例如,“猜你喜欢”功能下的“不敢兴趣”按钮,就是一个宝贵的数据标注入口。
2. 算法:新的“蓝图”,将数据转化为价值
你的新问题:不再是“功能流程怎么画?”,而是“用什么算法模型来解决这个业务问题最合适?”
思考框架:
- 问题定义:是要分类(如判断邮件是否是垃圾邮件)、预测(如预测房价)、还是生成(如写文案)?
- 模型选择:不同的任务有对应的算法工具箱。作为PM,你不需要会写算法,但需要知道什么场景下该用什么工具,并能评估不同工具的利弊。
产品经理的价值:准确地将业务问题“翻译”成算法问题,并与算法工程师共同选择技术方案。
3. 算力:新的“发动机”,决定迭代速度
你的新问题:不再是“服务器预算多少?”,而是“训练这个模型需要多少计算资源?耗时多久?”
思考框架:算力(GPU/TPU)是训练模型和进行推理的“燃料”。复杂的模型需要巨大的算力,意味着更高的成本和更长的迭代周期。
产品经理的价值:在提出产品方案时,要有成本意识。一个需要巨大算力才能实现微小体验提升的功能,可能ROI(投资回报率)很低。你需要做出权衡。
总结一下第一周的核心目标:
完成这一周的学习后,你应该能初步建立起一个认知:AI产品经理是通过管理和优化“数据、算法、算力”这些新生产资料,在概率性的世界里,构建出能产生商业价值的智能产品的角色。
四、核心产出,数据指标、模型评估体系
你的核心角色是:定义模型的“北极星指标”,并确保整个技术团队的努力方向与产品/商业成功对齐。
一个成熟的AI产品经理不会只看一个指标,而是会建立一个分层的评估体系。如下图所示,这是一个从模型本身内在能力,逐步外化到最终业务价值的完整评估框架:
第1层:技术性能指标 – 模型“考试”的成绩单
这是模型在最理想、最干净的数据集(测试集)上的表现,反映了其内在能力。就像学生的模拟考成绩。
对于分类问题(如:判断邮件是否为垃圾邮件):
- 准确率:分对的样本占总数的比例。缺点:在数据不平衡时(如99%的邮件都不是垃圾邮件),模型只要全部预测“非垃圾”,准确率也能有99%,但这个模型是无效的。
- 精确率:在所有被模型预测为“正例”(垃圾邮件)的邮件中,有多少是真的垃圾邮件。关注的是“宁缺毋滥”。(例:模型判断100封是垃圾邮件,其中90封真的是,精确率就是90%)
- 召回率:在所有真正的“正例”(垃圾邮件)中,模型找出了多少。关注的是“一个都不能少”。(例:总共有100封垃圾邮件,模型找出了80封,召回率就是80%)
- F1-Score:精确率和召回率的调和平均数。当二者同样重要且需要平衡时,看F1分数最公平。
对于回归问题(如:预测房价):
MAE(平均绝对误差)、MSE(均方误差):预测值与真实值之间差距的平均值。值越小,预测越准。
产品经理的作用:你需要和算法工程师讨论,根据业务场景决定优先保障精确率还是召回率。
- 反欺诈场景:必须优先保障高精确率。因为误杀(把正常用户判为欺诈)的代价非常大,所以宁可错放一些,也不能冤枉好人。
- 医疗筛查场景:必须优先保障高召回率。要尽可能找出所有潜在病人,哪怕因此让一些健康的人做二次检查。
第2层:产品体验指标 – 模型在“现实世界”的表现
技术指标好,不代表用户买单。这些指标衡量模型对用户体验的实际影响。
- 点击率:最直观的反馈。用户是否愿意点击你的推荐结果?
- 转化率:用户点击后是否发生了核心行为(如购买、关注、阅读时长)?
- 覆盖度:模型能为多大比例的用户/物品提供推荐?避免成为“精英模型”,只服务头部用户。
- 新颖性/多样性:推荐结果是否过于单一?能否给用户带来惊喜?防止“信息茧房”。
- 留存率:长期来看,使用了AI功能的用户是否更愿意回来?这是衡量长期价值的黄金指标。
第3层:商业核心指标 – 模型的“终极审判”
这是模型价值的最终体现,直接关联公司的营收和战略。
- GMV(成交总额)提升:对于电商推荐,这是终极目标。
- 用户时长/粘性提升:对于内容产品,这是核心价值。
- 人力成本下降:对于智能客服,直接看解决了多少人工咨询量。
本文由 @李雪亮 投稿发布于人人都是产品经理,未经许可,禁止转载。
题图来自 Unsplash,基于CC0协议
该文观点仅代表作者本人,人人都是产品经理平台仅提供信息存储空间服务。
- 目前还没评论,等你发挥!

起点课堂会员权益




