手把手教你用AI打造一个会思考、能解决问题的智能客服
AI 客服为何常常“听不懂人话”?问题不在技术不够先进,而在于上下文工程的设计是否到位。本文将手把手带你拆解 AI Agent 的核心机制,从上下文窗口到指令结构,一步步构建一个真正“能听懂、会思考”的智能客服。

上一篇文章制作了一个AI翻译应用,感觉还蛮有意思的,对扣子工作流和低代码有了简单地了解。最近想知道扣子对话流形式的内容是怎么配置出来的,于是乎去学习了一下,实操了一把——制作「水果店智能客服」。
效果
向智能客服问问题,它就会回答,可以点击看效果。
使用工具
扣子对话流智能体
步骤
- 第一步:创建对话流智能体
- 第二步:配置智能体
- 第三步:调试第一步:创建对话流智能体
进入我们的扣子空间,点击创建,使用「智能体」创建。
第一步:创建对话流智能体

完成智能体创建后,我们将智能体改为「对话流模式」。

我们点击添加「对话流」。

给对话流取名后,点击确认,我们就可以进入对话流智能体了。
第二步:配置智能体

首先我们添加一个知识库检索节点,用来在用户端输入问题后,在该节点进行问题检索回复。

我们在知识库检索节点上添加知识库,这里我使用表格格式,上传本地文档定义检索的知识库内容范围。
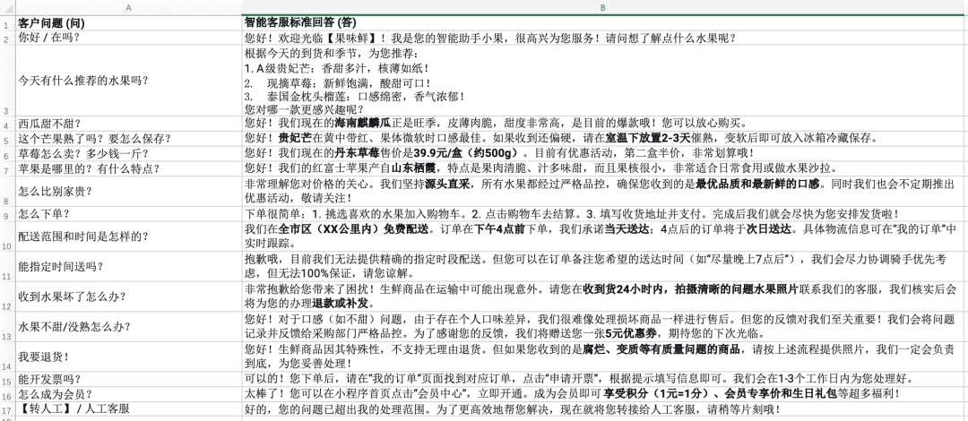
此处我的知识库内容使用deepseek输出的,如果你是为实际业务服务的,可以使用企业自己的知识文档。后续真正使用中,我们向客服提问得到答案,就以此为准。


这是deepseek输出的水果店客服问答表
上述点击「创建并导入」,就会进入到如下第一步了,我们将excel传上去,然后按照每一步的要求,就可以最终把知识库建好。
- 第一步:上传excel
- 第二步:解析excel,配置表结构
- 第三步:预览数据的正确性
- 第四步:处理数据,最终使其可用



然后我们将「开始」节点与「知识库检索」节点进行连接,为知识库检索节点配置上「输入」,「输入」拿的是「开始」节点的「USER_INPUT」;目标知识库选取刚才导入的「水果店客服问答」表。

添加一个「大模型 」节点,连接「知识库检索」节点与「大模型 」节点,然后配置「输入」的值是「知识库检索」节点的output,并写上「系统提示词」,写系统提示词是为了处理「知识库检索」节点的output,进行更加语义化的处理,比如输出内容要温柔、体贴等。

最后将「大模型 」节点与「结束」节点连接,然后配置「输出变量」为「大模型 」节点的output,并配置回答内容与流式输出。

第三步:调试(如有需要可以发布)
好啦,我们可以开始试运行啦,看看效果如何。
我们可以发现,如果输入的内容在知识库内,那么智能客服可以正常回答;如果是在知识库外的,比如我输入了「足球」,智能客服会让我详细地描述下问题。


这个案例也是,我问了打折的问题 ,超出了知识库的范围,它就需要我描述得更加清晰点。
但2这个部分,是属于知识库的范围,因此智能客服进行了反馈。

复盘
这次照着网上老师的分享,完成了对话流智能体,总体来说还算简单的。需要注意的是,我们要上传知识库,为了AI的回答在正确的范围内。
在使用对话流的过程中,我对扣子的对话流和工作流产生了好奇,想知道它们什么区别:// 对话流:关注“怎么聊”
核心是管理与用户的对话过程。 它决定了AI如何与用户进行一轮又一轮的交流,重点关注对话的节奏、逻辑和用户体验。
主要特点
- 对话驱动:以“一问一答”为基础单位。
- 管理状态:会记录用户说了什么,AI回复了什么,从而管理多轮对话的上下文。
- 条件分支:根据用户不同的回答,引导对话走向不同的分支(就像选择题)。
- 主动提问:可以通过“开始节点”主动向用户提问,开启一个结构化流程。
简单来说,对话流解决的是: 如何通过对话,一步步从用户那里拿到所需信息,并给出恰当回应。
工作流:关注“怎么做”
核心是执行一系列具体的任务。 它像一个自动化流水线,当被触发后,会按照预定步骤执行一系列操作,重点关注动作的执行、数据的处理和结果的产出。
主要特点
- 动作驱动:以“执行一个具体任务”为基础单位。
- 线性与并行:步骤可以一个接一个串行,也可以多个同时并行。
- 数据处理:擅长调用API、计算、判断、循环、操作数据库等。
- 无需频繁交互:一个工作流启动后,可以“埋头苦干”,直到产出结果,中间可能不需要和用户多次对话。
简单来说,工作流解决的是: 当我知道目标后,如何自动化、程序化地完成一系列复杂任务。
本文由人人都是产品经理作者【知果日记】,微信公众号:【知果日记】,原创/授权 发布于人人都是产品经理,未经许可,禁止转载。
题图来自Unsplash,基于 CC0 协议。
- 目前还没评论,等你发挥!

起点课堂会员权益




