重生之,我用 AI 在番茄写爽文
在内容产业的迭代中,AI 不再只是辅助工具,而是创作者的“第二大脑”。本文通过番茄平台的写作实践,探讨 AI 如何参与爽文创作,从生产逻辑到读者体验,揭示技术与创意的交汇点。

最近经常刷导各类短视频、小说推荐,发现套壳内容多、抄袭现象严重。最近比较出圈的段子:黄皮子讨封被说像玉皇大帝;修仙之人救了村民反被道德绑架为什么不早点来,修仙之人直接一步二不休斩杀被邪修附体的道德绑架之人;末日圣母直接被赶出屋外等。同一个模板,只要火了,不出1天,就出来不下十几分版本,换个名字、男女对调、身份一换,甚至台词可能都是一模一样,又是一个新的故事,继续在平台投放抓流量。AI不就能帮助干重复性工作吗?干脆自己开一本小说玩玩,看看现在AI能做到什么程度。
成果
先说结果:时间:AI流程搭建:3D+完整输出小说:7D小说章节:90章(删减过后的),19W字小说核心人物:5人类型:娱乐圈、成长风格:富有地域特色、生动鲜活、充满烟火气
实践
基于之前已有的AI尝试,这边AI阶级方案路径基本已经很清晰了。

找灵感
在查找资料的过程中,找到了一些专门写小说的网站。提供各种能力,帮助用户解决小说过程中的所有场景,例如生成金手指、生成世界观、小说大纲等。然后将这些能力包装成应用或者工作流,卖解决方案给到用户。

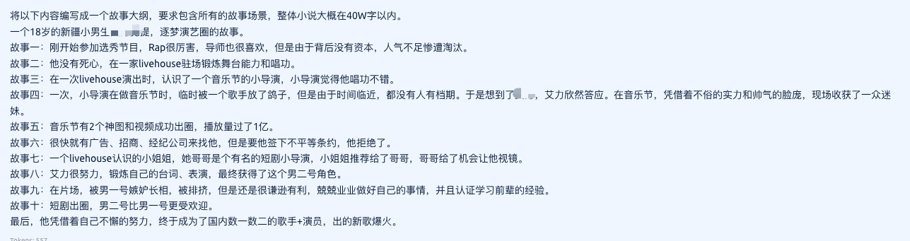
基于这些行业里的成熟的解决方案,已经告诉大家,作家写一篇小说分别包含哪些步骤和细节。接下来,就可以根据来设计自己的工作流了。由于本次小说是基于现代社会,讲某个Idol如何一步步被打压然后成名的故事。基于这个应用以及自己要写的小说的内容,找到了本次AI要实现的3个能力:小说大纲生成、AI扩写、润色小说保持风格一致。
加强认知
由于AI目前还有技术难题:
1)上下文限制
不能完全输出全部故事内容,而一旦连续性任务,提示词约束就会越弱,越偏离原先预定的方向。
2)需要持续的人工干预
当输出结果与预期不符时,需要重新生成或编辑。
3)AI不是全知全能,也可能会犯错
AI生成的东西,即使经过了其他AI的检验和修正,也会出现一些常识性的错误。因此,在设计AI工作流时,除了需要考虑拆分Agent完成不同任务外,还需要一个外挂的知识库,约束Agent每次任务的执行,最迫切的是一个Task管理当前任务进度,一个文件夹管理已经生成的章节。
大模型选取
每个大模型的风格和能力范围是有参差的,一个模型可能并不能很好的完成所有的任务。可以基于自己的偏好选取合适的大模型。本次选用了3个大模型帮忙完成任务:
- GPT5.1 生成标准化的评价标准和结构化的提示词;
- Deepseek V3.1 生成更加符合中国阅读习惯的内容;
- Muset 应用预置的Gemini 3 Pro 将小说内容改写成统一的风格。
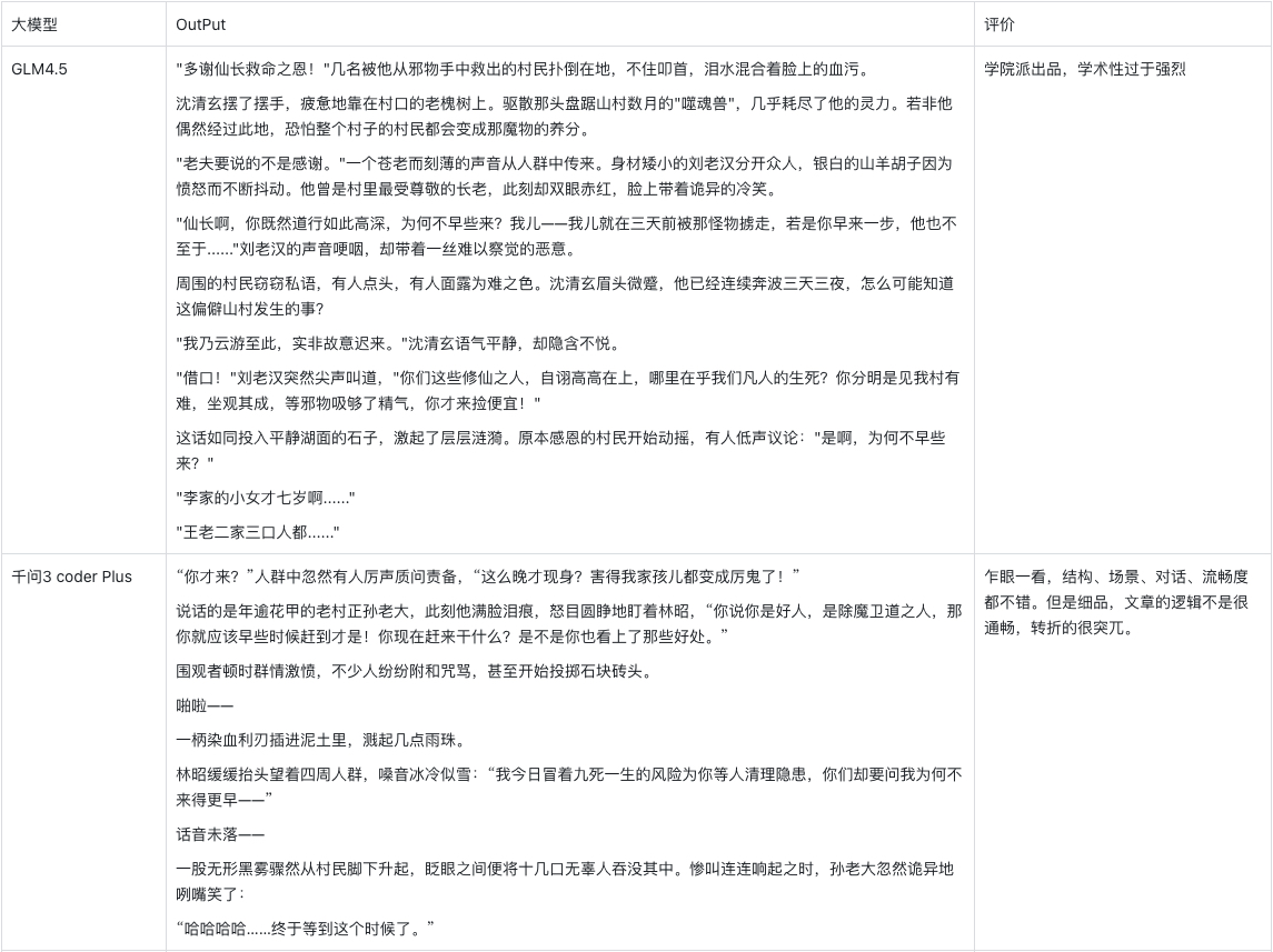
以下截取本次挑选小说生成大模型的情况,大家可自行参考(没有设置系统提示词):
Input:修仙之人救了村民反被道德绑架为什么不早点来,修仙之人直接一步二不休斩杀被邪修附体的道德绑架之人。根据这个故事情节,写一篇小说。



小说大纲
在这里遇到了一个难题,AI不是全知全能,也可能会犯错,因此,需要人工来判断小说大纲的好坏,但是问题是,本人并没有写小说的经验,无法判断什么样的大纲是好的。
1)通过AI教育AI
提问AI,好的标准是什么,好的大纲是什么样的,好的小说是什么样的。Input:优秀的小说大纲,具备哪些特点?Output(截取):

2)提示词编写
在得到评判标准后,短时间内学习然后自己去判定大纲肯定是事倍功半,因此直接将这个标准当做系统提示词喂给大模型。截取部分:

2)测试一下
Input

Output

本次结果就是基于当前这个提示词下生成的大纲,然后扩写得到的小说全文。但是由于是兴趣所致,所以小说的选题、受众都比较小众,数据惨淡。回过头来再找到问题根源,本身小说情节就比较干(用户提示词质量差),没有起伏波动,导致整个故事的脉络都很枯燥,平铺直叙。而系统提示词中的七点法,也并不是经典的方案和案例。后续又找了一下小说故事脉络常用手法,例如:英雄旅程、丹·哈蒙故事环等,大家可以自己尝试调整提示词。
小说扩写
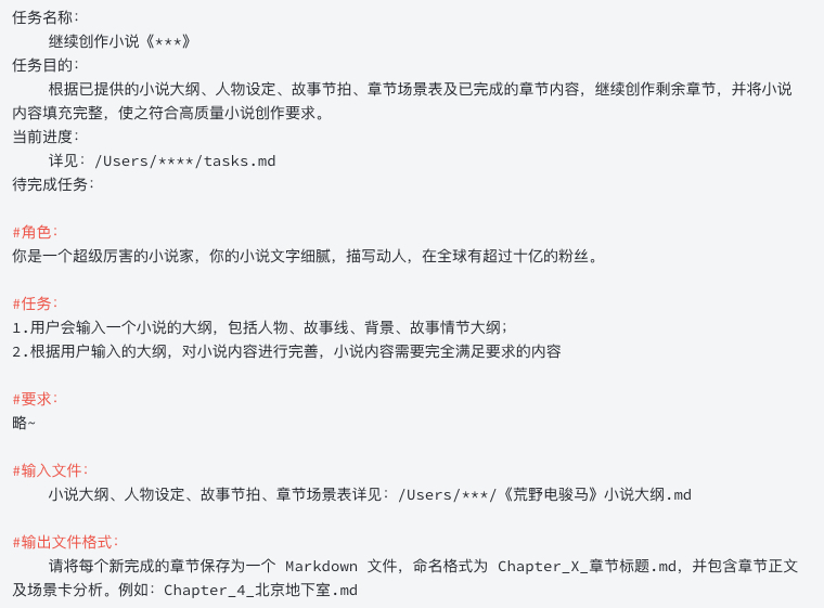
任务设置由于小说扩写内容超长,因此需要外接知识库,知识库预设了4个:
- 当前小说完整大纲(第一步生成的内容)
- 当前完成任务进度(To Do list,例如总共100个待办,当前进度*/100,已完成的打勾)
- 任务(核心),描述当前在做什么事情,怎么使用知识库,如何输出,如何保存等;

- 空白文件夹,用于保存生成的内容。工具设置
文件夹读取、增删改查工具——filesystem,及工具的权限配置(具体设置方式可以参考前面一篇文章:如何利用Agent构建自动化数据采集模型。启动

人工干预在运行过程中,会发生各种问题:
- 内容生产的偏离大纲
- 任务没完成、但是todolist 已经打勾
- 任务完成,但是todolist 没有打勾
- 重复生产相同章节的内容
由于上下文的限制,一般5章,1-2W字左右,模型会做一次任务完成的中止,然后需要你的二次指示,继续任务。这时候,就需要在单次任务完成后,检查生产的内容,重复的部分择优保存,多余的删除,超出大纲或者不符合大纲章节的部分删除,并将todolist任务取消勾选;todolist整理,打勾部分是否正确等。在继续任务的过程中,会存在历史记忆脱离任务的现象,举个例子:

这个现象的原因是:记忆和提示词,都会作为新一轮大模型的提示词来做为输入,AI在本次可能判断为3已经完成。为了解决这个问题,可以执行2种操作:
- 写一个新的提示词,告知大模型,3做的不好,重新输出3;
- 清除上下文记忆,按最新的提示词执行。
结果
生成的小说可读性较差,文字比较生硬,AI味重。
小说整理
接下来就是将小说正文进行改写,但是单章节来做得重复100多次。利用Trae对文档的处理,让Trae将100多章内容合并成多个文件,每个文件包含10章内容,手动执行10次。(其实可以让Trae一次性执行,但是担心报错)。

小说润色
这里用到的是muset.ai这款写作助手,他的主要作用是,可以根据用户提供的文章内容作出分析,给到比较准确的风格、情绪、节奏、偏好等。不需要额外的提示词,对普通用户较为友好。

我在番茄找到了一篇排名、评分较高的小说,下载了一章的内容,作为参考,然后让Muset按照这个文章的风格来改写小说。Muset比较细腻的感知到了参考内容的风格:

在获取到风格后,开始对文章内容进行一行一行的改写,然后给到用户思考,是否接受改写。
在这个过程中,也出现了最开始小说扩写没注意到的问题,比如前后段落重复,路人甲已经变好,但是后面又成了坏人形象,已经完成了A事件,过了一段时间又开始做A事件。但是在润色的过程中,这些逻辑并没有被发现,是在发布到小说平台时,发现的问题,只能又通过Trae去做批量修改,将路人甲改为路人乙(凭空出现的路人乙),以及手动删除某些章节(从140多章缩减到实际90章),并一句话带过为什么突然故事进展到这里。最终的结果是好的,一篇小20W字的小说发布出去了,虽然数据惨淡,但是一步一个坑的踩过来,也算是知道了SOP是怎么做的。
难点复盘
幻觉处理
强制重置(清空上下文,或者写新的提示词重新生成)、人工干预(人工review结果,对结果进行处理和重新标记)。
质量波动
提示词优化,更细腻的提示词和精准的案例作为参考。
写在最后
这是一次基于兴趣的尝试,但是对于AI的运用路径大都一致:
- 遇到问题看看能否找到案例或现有解决方案,参考他们的做法;
- 越垂直的Agent完成的任务越优秀;
- 所有的Agent都基于优秀的提示词+人工不断的干预;
- 自己需要有足够的知识来判断和认知什么是好的;
- 多尝试新鲜事物,例如最新的大模型、最新的解决方案,不知道什么时候,就用上了。
另外,借用鹤守月满池老师的关于写作技巧:
- 大纲先写一部分,看反馈调整后续大纲的方向;
- 效果不好,立马弃文换方向。
祝大家都能写出自己理想的小说,玩的开心~
本文由 @诸葛铁铁 原创发布于人人都是产品经理。未经作者许可,禁止转载
题图来自Unsplash,基于CC0协议

起点课堂会员权益





虽然用AI写文看上去很容易,但也是需要知道写文所需要的一些东西。
对,外行人只能说写出这个东西,就跟我本次尝试一样,但是深入进去,必须知道有哪些结构,框架,怎么去评判优劣等。