从原型到代码:AI如何重塑产品经理工作流
当传统开发流程在紧迫工期前崩溃时,AI工作流如何成为产品经理的救命稻草?本文揭秘从原型到代码的AI全链路实践,通过Pixso、Stitch、AI Studio工具组合,将原本需要数周的前端开发压缩到1小时完成。你将看到产品经理如何跨越设计与开发鸿沟,直接产出可交付代码,彻底重构互联网产品开发范式。

“这个功能下周五要上线,原型什么时候能给?”
上周一早上9:07,领导的这条消息让我的咖啡瞬间不香了。按照传统流程,这个中等复杂度的用户管理后台,从原型到UI再到前端开发,最少需要一个月。但现在,截止日期被硬生生砍到了两周——而此刻,原型还没开始画,UI设计师排期已满,前端开发手上还有三个优先级更高的任务。
那一刻的恐慌是真实的。我看着屏幕上空白的原型文件,大脑飞速计算:就算我今晚通宵出原型,UI设计师最快也要3天,前端开发至少1-2周…数学告诉我,按传统路径根本不可能完成。
正是在这种绝望的倒计时中,我第一次认真考虑之前只偶尔听说的“AI工作流”。当常规路径被堵死,唯一的选择就是寻找非常规路径。如果AI真能像传言中那样从原型直接生成代码,也许还有一线生机。
于是,一场与时间的赛跑开始了——不是通过熬夜加班,而是通过彻底重构工作流程。从那个周一开始,我踏上了从传统产品经理到“AI辅助产品构建者”的转变之路。
传统工作流:漫长的接力赛
让我们先回顾一下传统产品开发流程:
1.产品输出原型 → 2. UI设计师视觉设计 → 3. 前端工程师切图开发 → 4. 后端工程师接口联调
每个环节都是一次信息传递的损耗,一次沟通成本的增加,一次时间线的延长。我曾经计算过,一个中等复杂度的功能从原型到上线,平均需要2-3周时间,其中纯前端开发就占去了5-7个工作日。

AI工作流:从原型到代码的一站式旅程
面对不可能完成的时间表,我知道必须采用非常规手段。在评估了多个AI工具后,我选择了以下组合:
选型逻辑很实际:
- 我要的不是“酷炫”,而是“能用” – 工具必须能产出可直接对接开发的代码
- 学习成本必须极低 – 没有时间看教程,需要即开即用
- 必须兼容现有工作流 – 能与Figma、GitHub等工具无缝衔接
- 产出质量要可靠 – 生成的代码不能是玩具级别的
基于这些标准,我确定了这样的工具链:Pixso(原型)→ Stitch(设计生成)→ AI Studio(代码生成)。这个组合的核心优势在于:它们分别解决了原型可视化、设计系统化和代码工程化三个关键问题。
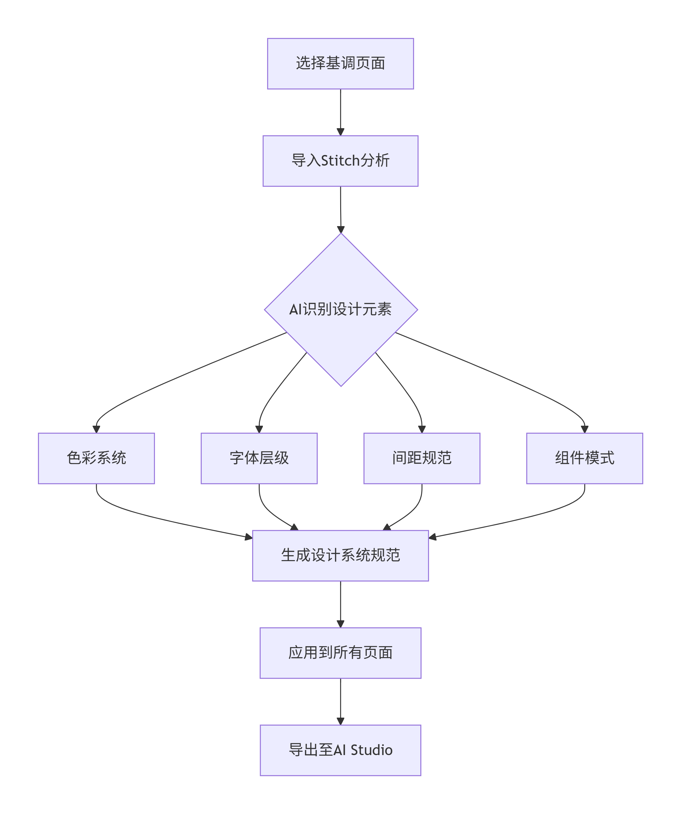
第一步:建立设计基调(15分钟)
我选择一张最能代表产品风格的页面作为“基调原型”,导入Stitch。这个工具理解我的设计意图是通过视觉识别和智能分析。选择色彩系统、字体层级、间距规范——就像与一位理解力超强的UI设计师对话。

这里我以一个案例来进行演示。我想实现一个进行专家抽取的系统,用于对专家库内的专家根据一些筛选条件实现随机抽取,以确保公平性。这里我先通过原型设计软件实现了主界面的原型图绘制工作,包括基础结构、具体字段和大致样式。原型软件通过拖拉拽的方式可以在有了基本构想后,几分钟的时间完成此页面。
1、建立确定版的原型图

2、配置stitch命令
由于UI样式通常有一定的格式,因此这次我输入了一些ui要求。可以多次的和他进行描述调整,来达到想要的ui样式。

第二步:风格批量应用(30分钟)
一旦基调确定,Stitch能将这种设计语言应用到整个原型图中。我发现它能识别出哪些是“卡片”,哪些是“列表项”,哪些是“按钮状态”,并保持一致性。原本需要UI设计师逐页调整的工作,现在变成了批量处理。
1、将确定版导出为AI studio

第三步:AI生成前端代码(惊人的1小时)
将设计导入AI Studio后,真正的魔法开始了:

智能组件识别:AI识别出可复用的组件并建立相应关系
交互逻辑转换:我的原型交互说明被转化为实际的JS逻辑
响应式自适应:生成的同时适配移动端和桌面的代码结构
代码优化建议:AI还会指出潜在的性能问题和更好的实现方案
1、AI studio操作界面

最令我惊讶的是,AI Studio允许我通过自然语言描述复杂功能:“这个表格需要有分页、排序和筛选功能”,它就能生成对应的React组件及状态管理代码。
2、完成剩下的页面
提示词:
针对专家管理页面,请依旧依据刚才的样式风格。生成专家的新建、编辑、删除列表页面

基于对指令更加明确的考虑,我习惯于按页面来进行描述。包括对页面上功能的描述,也可以很轻松的实现。在这里发现原本的“人员配置”按钮被ai调整为了“高级筛选”,因此我需要根据我的需求调整回去。
3、优化功能点
提示词:
项目列表页面,新建项目右侧按钮为人员配置。点击弹出弹窗去控制哪些用户有新建项目按钮权限,哪些是管理员

4、小功能的批量操作
如果在整个系统基本满足的情况下,有很多小的功能点需要调整。这个时候我们就需要分点一次性输入。
提示词:
1、人员权限配置我需要选择哪些用户进来2、新建项目弹窗是配置专家任务的

这里我想提供一个思路是,如果在一个功能不太确定或者想有更多思路的时候,可以很粗略的描述。它会基于整个系统提供你一些逻辑上和思路上的参考。当然,如果有很确定的要求,那就完完全全的告诉他,他会很标准的提供你的想法。

5、下载压缩包
当整个系统已经初步满意后,可以下载zip压缩包进行后续的开发工作。我认为产品在这里就基本完成了前置工作,后续的调整就可以交给开发。当然,如果是希望将整个系统实现,就可以通过编程软件run起来。后续修改就在代码里进行。
工作流变革的涟漪效应
产品与开发的协作模式升级
- 更早的技术可行性验证:我可以在需求阶段就获得“大概的代码实现”,提前发现技术难点
- 更精准的需求沟通:不再是抽象的“我想要这样的效果”,而是具体的“这个组件应该有这样的props接口”
- 更紧密的迭代循环:从“设计→评审→开发→测试”变为“原型→代码→微调→上线”
后端接口定义的前置
有趣的是,当我能快速生成前端页面时,后端接口的定义也必须提前。我现在会与后端工程师一起:
- 基于前端需求定义API规范:因为前端“已经存在”,接口必须匹配
- 并行开发:后端开发接口时,前端“占位”已经可以展示真实的数据结构
- 契约测试:前后端基于明确的接口契约分别开发,减少联调问题
新流程的挑战与对策
产品经理的能力要求变化
我现在需要:
- 更结构化的逻辑思维:AI需要清晰、无歧义的指令
- 基础的技术理解:理解生成的代码结构和潜在限制
- 系统化设计能力:不仅是单个页面,而是整个产品系统的思考
未来展望:AI原生的工作流
我预测未来18个月内,我们将看到:
- 更智能的迭代循环:AI不仅能从原型生成代码,还能从代码反推原型修改
- 全栈产品原型:产品经理可以描述完整功能,获得前后端一体化的解决方案
- 实时协作平台:产品、设计、开发在同一个AI增强环境中协作
- 个性化工作流适配:AI学习团队的工作习惯,提供定制化的流程优化
结语:重新定义产品价值
我依然不会自称“开发者”,但我确实成为了更好的“产品构建者”。AI没有取代任何人,但它重新分配了价值创造的过程。
产品经理的核心价值正在从“传递需求”转向“直接创造”。我们不再只是站在岸边描述对岸的风景,而是开始学习造船的技术——虽然船是AI帮我们造的,但航向和目的地,依然掌握在我们手中。
这场变革最让我兴奋的不是效率提升的数字,而是这种新工作流带来的可能性:当产品思维和实现能力之间的壁垒降低,我们能构建什么?也许,是那些曾经因为“技术实现太复杂”而被搁置的创新想法。
工具在变,流程在变,但不变的是我们创造优秀产品的初心。而AI,正在让这个初心更直接地变为现实。
作者思考:如果你也在探索AI工作流,我建议从一个小的内部工具开始尝试。不必追求完美,重要的是开始这场实验。在这个过程中,你可能会发现,改变的不只是工作方式,更是你对产品可能性的想象边界。
本文基于作者真实实践,所提及工具仅作示例,核心在于工作流变革的逻辑而非具体工具推荐。文中数据为示例性数据,实际效果可能因团队而异。
本文由 @xujingting 原创发布于人人都是产品经理。未经作者许可,禁止转载
题图来自Unsplash,基于CC0协议
- 目前还没评论,等你发挥!

起点课堂会员权益




