劳动法智能顾问开发全记录:从痛点到产品的完整实践
当普通劳动者遭遇违法解除、调岗降薪等职场困境时,面对晦涩的法律条文、昂贵的律师费用和复杂的维权流程,应该如何寻求专业帮助?本文将以基于RAG技术的劳动法智能顾问为实践案例,带你体验从需求分析到系统实现的全过程,并总结出专业领域智能体开发的核心方法论。

先来看看成品


需求背景 PART1
信息获取的”高墙
当员工面临劳动争议时,往往发现自己陷入了信息获取的困境。专业的法律条文如同天书般晦涩难懂,而寻求专业律师咨询又面临着高昂的费用门槛。一次简单的咨询可能需要支付数百甚至上千元的费用,这对于普通工薪阶层来说是一笔不小的开支。更令人困扰的是,传统咨询往往需要预约排队,响应时间长,无法满足紧急情况下的咨询需求。
信息质量的“迷雾”
信息爆炸的时代,用户虽然可以通过搜索引擎获得大量相关信息,但这些信息往往质量参差不齐,甚至互相矛盾。用户很难判断哪些信息是准确可靠的,哪些是过时或错误的。网络上的碎片化信息缺乏系统性和权威性,用户在关键决策时往往感到迷茫和不安。即使是通用的AI助手,由于缺乏专业的法律知识库支撑,也经常给出不准确或不完整的建议。
维权能力的“短板”
面对强势的用人单位,普通劳动者往往处于信息不对称的弱势地位。他们不了解自己的合法权益,不知道如何收集和保全证据,更不清楚维权的具体流程和策略。这种能力上的不足,使得许多劳动者在面临不公正待遇时选择忍气吞声,或者在维权过程中因为操作不当而败诉,无法有效保护自己的合法权益。
服务供给的“瓶颈”
从服务提供方的角度来看,传统的法律服务机构面临着服务效率低、覆盖面窄的问题。有限的专业律师资源无法满足庞大的市场需求,特别是对于一些相对简单但量大面广的基础咨询需求,传统服务模式显得力不从心。这种供需矛盾进一步加剧了用户获取专业法律服务的难度。
产品定位与构思 PART2
产品构思:搭建一个“劳动法避坑盾”智能体
这个系统的核心理念是”让法律服务触手可及”,通过技术手段打破传统法律咨询的壁垒,为每一个有需要的用户提供专业、准确、及时的法律服务。
产品愿景:搭成为每个劳动者身边的专业顾问
当用户遇到劳动法问题时,就像有一位经验丰富的专业律师坐在身边,随时可以为他们答疑解惑。这位”数字律师”不仅知识渊博,熟悉最新的法律法规和司法实践,还能够根据用户的具体情况提供个性化的建议和解决方案。这位”数字律师”没有传统咨询的各种门槛限制。用户不需要预约,不需要支付高昂费用,不需要担心咨询时间限制。无论是深夜突然收到解除通知,还是周末需要紧急了解维权流程,这位智能顾问都能够立即响应,提供专业帮助。
产品的价值:
- 让专业服务变的普惠:通过AI技术,我们将专业的法律知识和经验进行数字化封装,让每个用户都能够以极低的成本获得专业级的法律咨询服务。
- 让复杂问题变得简单:将复杂的法律问题分解为简单的对话流程。用户只需要用自然语言描述自己的情况,系统就能够自动识别问题类型,收集必要信息,并提供结构化的专业建议。
- 让准确答案变的更可靠:每个回答都能追溯到具体的法律依据
技术选型 PART3
为什么选择RAG技术
传统的AI训练方式需要大量的计算资源和时间成本,而且难以及时更新知识。而RAG技术能够将最新的法律法规和判例实时整合到AI的回答中,确保信息的准确性和时效性。
更重要的是,RAG技术具有很强的可解释性。每一个回答都能够追溯到具体的法律条文或判例,这对于法律服务来说至关重要。用户不仅能够得到答案,还能够了解答案的来源和依据,增强了信任度。
从成本角度来看,RAG技术也更加经济实用。我们不需要从零开始训练一个大模型,而是可以基于现有的优秀大模型,通过构建专业的知识库来实现专业化的服务能力。
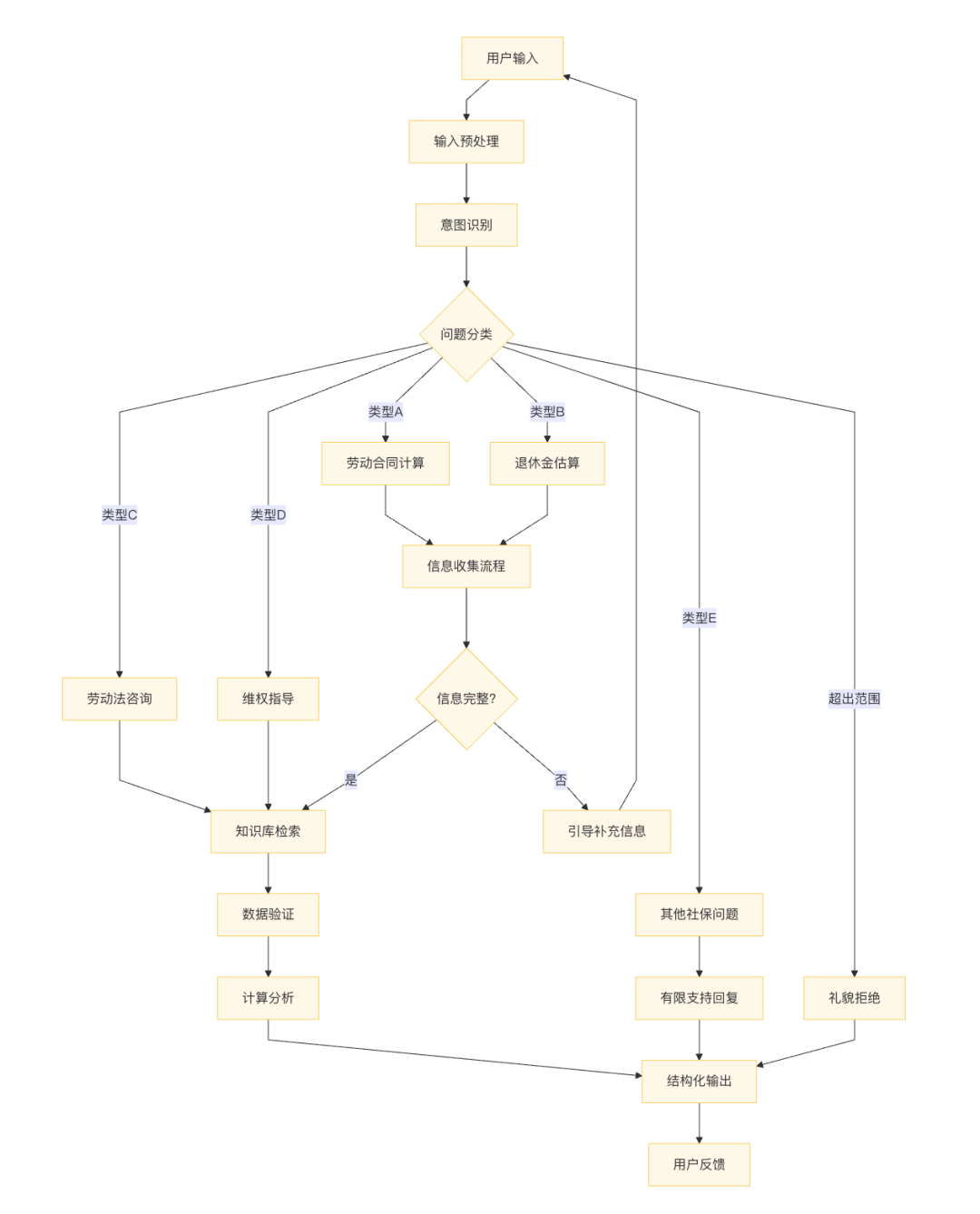
系统设计 PART4
整体架构

知识库设计
“`
01-法律法规/ (高权重)
├── 国家级法律/ # 劳动合同法、劳动法等
├── 行政法规/ # 工伤保险条例等
├── 司法解释/ # 最高法院解释
└── 地方指南/ # 各地裁决指南
02-典型判例/ (中权重)
├── 解除终止争议/ # 违法解除、经济补偿
├── 工伤社保争议/ # 工伤认定、社保缴费
├── 商业秘密竞业/ # 竞业限制、保密协议
└── 其他争议类型/
03-数据标准/ (高权重)
├── 各地最低工资标准/
└── 社会平均工资数据/
04-实操工具/ (中权重)
├── 通知书模板/
├── 申请书模板/
└── 计算工具/
“`

提示词设计
1. 专家人设构建
- 身份定位:15年经验的资深劳动法顾问
- 专业能力:熟悉法规、了解判例、具备实务经验
- 服务理念:专业、客观、实用、负责任
- 沟通风格:通俗易懂,有温度但不失专业性

2. 标准化服务流程
基于用户需求分析,设计6模块标准服务结构
问题分析 – 识别核心法律问题
法律依据 – 按效力位阶引用法条
⚖️ 实务分析 – 结合判例和司法实践
具体建议 – 提供可操作方案
⚠️ 风险提示 – 说明潜在风险
️ 实用工具 – 推荐相关模板
3. 智能化信息收集
- 针对不同咨询类型,设计标准化信息收集流程:
- A类(劳动合同计算):地理位置、工作年限、薪资水平、争议类型
- B类(退休金估算):参保地区、缴费年限、个人账户情况
- C类(法律咨询):具体争议情况和背景
- D类(维权指导):争议阶段和证据状况
- E类(文书模板):当前维权进展和需求

核心功能实现 PART5
1. 精准计算引擎
违法解除赔偿金计算示例:
图4:实际对话截图

2. 智能模板推荐
被迫解除通知书示例:
- 自动识别用户场景(如:公司不缴社保)
- 提供完整可用的通知书模板
- 给出关键操作提示(EMS邮寄、证据保全)
- 说明后续流程(劳动仲裁申请)
3. 专业法律分析
每个回答都包含:
- 准确的法条引用(如《劳动合同法》第38条)
- 相关判例分析
- 实务操作建议
- 风险提示和免责声明
4. 产品体验设计
视觉设计
- 背景主题:法律天平主题,深蓝渐变 + 金色天平
- 色彩理念:专业可信(深蓝)+ 权威温暖(金色)
- 交互设计:结构化展示,重点信息突出
欢迎语设计

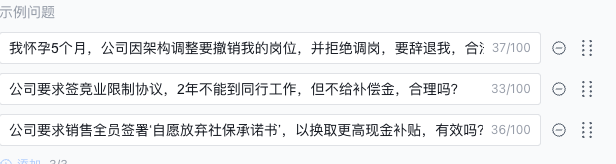
5. 示例问题设计


挑战与解决 PART6
挑战1:提示词工程
问题:如何平衡专业性和易用性?
解决:经过多轮迭代优化
- 第一版:太学术化,用户体验差
- 第二版:专业性不够,缺乏权威感
- 第三版:结构不完整,缺少实用工具
- 第四版:6模块结构化回答,平衡专业性和易用性
挑战2:数据准确性保障
问题:如何确保法律数据的准确性和时效性?
解决:
- 建立严格的数据验证机制
- 要求所有数据必须标注来源
- 设置数据更新提醒机制
- 对无法确认的数据明确说明局限性
挑战3:用户期望管理
问题:如何避免用户过度依赖AI建议?
解决:
- 每次回答都包含免责声明
- 明确说明建议的参考性质
- 复杂案件建议咨询专业律师
- 强调证据收集的重要性
结语 PART7
这个项目让我深刻体会到,技术最大的温度在于赋能。我这个小小的智能体,或许不能解决所有复杂的劳资纠纷,但它希望传递一个明确的信号:
你的权益,可以量化;你的困境,有法可依;你的谈判,可以有备而来。
AI赋能的真正意义,是让每个普通人都能用法律武器保护自己的合法权益。
最后,这个为你而建的“劳动者权益助手”已经就绪。扫描下方二维码,或在微信中打开体验链接,随时向它提问。希望它能在你需要的时刻,为你带来一丝底气和光明。

附上体验链接和二维码
https://yuanqi.tencent.com/webim/#/chat/mlNFEB?appid=2008308601090862080&experience=true

本文由 @二小姐 原创发布于人人都是产品经理。未经作者许可,禁止转载
题图来自Unsplash,基于CC0协议

起点课堂会员权益





非常棒!小建议主页背景去掉蓝色背景,天平元素,直接留白,只保留输入框和查看示例入口,使页面更简约,清爽,更聚焦,现在看这些元素对页面有视觉障碍,不协调。
谢谢,我琢磨琢磨