5E模型如何度量下一代AI产品
GPT-4o等多模态模型的崛起正在重塑AI产品的交互范式,从冰冷指令执行转向人类式心智交互。本文深度重构经典的5E体验模型,揭示如何穿透自然语言模糊性、实现认知卸载、构建人格化吸引力,为AI产品经理提供下一代交互设计的核心方法论。

随着GPT-4o等多模态模型的爆发,AI产品正经历从“指令执行型”向“心智交互型”的代际跃迁。用户不再满足于AI作为一个冷冰冰的效率工具,而是期待其具备类似人类的感知与意图理解能力
当交互对象不再是静态界面,而是一个概率性的、具备自主性的Agent时,传统的点击流分析和F型阅读布局已无法定义体验的好坏
我们需要一套能向下兼容体验底层逻辑,向上适配AI新变量的框架。经典的 5E体验模型 ,正是解构下一代AI产品的绝佳支点
为什么是5E?
5E模型由Whitney Quesenbery提出,是Web时代衡量可用性的黄金标准。但在AI时代,其内涵发生了本质位移:
- 传统GUI :关注人与界面的 交互 ,追求“不让用户思考”
- AI Agent :关注人与智能体的 关系 ,追求“帮用户思考”

以下是基于AI特性的5E模型重构
5E模型维度重构
1. 有效性(Effective):从“功能可用”到“意图达成”
传统软件的“有效”是非黑即白的,如按钮点击成功。但在AI语境下,PM的核心任务是解决自然语言的模糊性
新定义 :AI能否穿透模糊指令,基于上下文洞察用户深层的 JTBD(Job-to-be-Done) ,并直接交付最终结果,而非中间信息
案例对比 :
- 传统搜索 :用户搜“如何做红烧肉”,返回10个网页链接。用户需自行筛选、阅读、整合
- AI Search :阅读多源信息,直接生成包含备菜、步骤、避坑指南的结构化答案
2. 效率(Efficient):从“路径缩短”到“认知卸载”
GUI时代追求“少点击”。AI时代交互本身已极简,真正的效率瓶颈在于 决策与规划
新定义 :通过Agent的规划能力,将原本需要用户拆解的复杂任务链聚合为一次交互,实现极致的 认知卸载
场景落地 :
- 周末出游 :过去需在地图、点评、OTA、天气App间反复跳转
- Agent模式 :指令“安排一家三口周末去郊区,亲子友好”,Agent直接调用工具链生成路书、预订餐厅与门票。效率提升的本质是将复杂度降低
3. 吸引力(Engaging):从“视觉愉悦”到“人格一致性”
对于AI,吸引力不仅仅源于UI,更源于“像人”的程度。
新定义 :AI需具备稳定的 人格设定 和 长期记忆 ,建立基于信任的情感连接
案例分析 :
- Character.AI :用户留存的核心在于AI角色的“人设不崩”及独特的语癖、价值观
- 情感计算 :在车载场景,当监测到用户疲劳时,理想同学等车载助手不仅调节空调,还会切换关怀语气。这种情绪共鸣是AI产品的护城河
4. 容错性(Error Tolerant):从“撤销”到“歧义消解”
大模型的概率属性决定了“幻觉”和“误解”不可避免。传统的报错弹窗在对话中体验极差
新定义:建立优雅的歧义消解与信任修复机制
设计策略:
- 启发式澄清 :当AI置信度低时,不说“请再说一遍”,而提供选项:“您是指财务部的老王,还是隔壁的老王?”
- 静默处理 :利用VAD(语音活动检测)技术。当用户说话卡顿或陷入沉默,AI不应打断说“在呢”,而应通过呼吸灯反馈“倾听”状态,给用户思考空间
5. 易学性(Easy to Learn):从“引导流程”到“零样本适应”
最好的交互是无需学习。如果你需要用户学习复杂的Prompt工程,说明产品的易学性不及格
- 新定义: 零样本适配 。系统主动适应用户的自然表达习惯,而非用户适应机器指令
- 理想态:用户买回智能家电,无需配网设置,直接说“那个灯亮一点”,AI结合多模态视觉理解指令

AI 5E度量体系
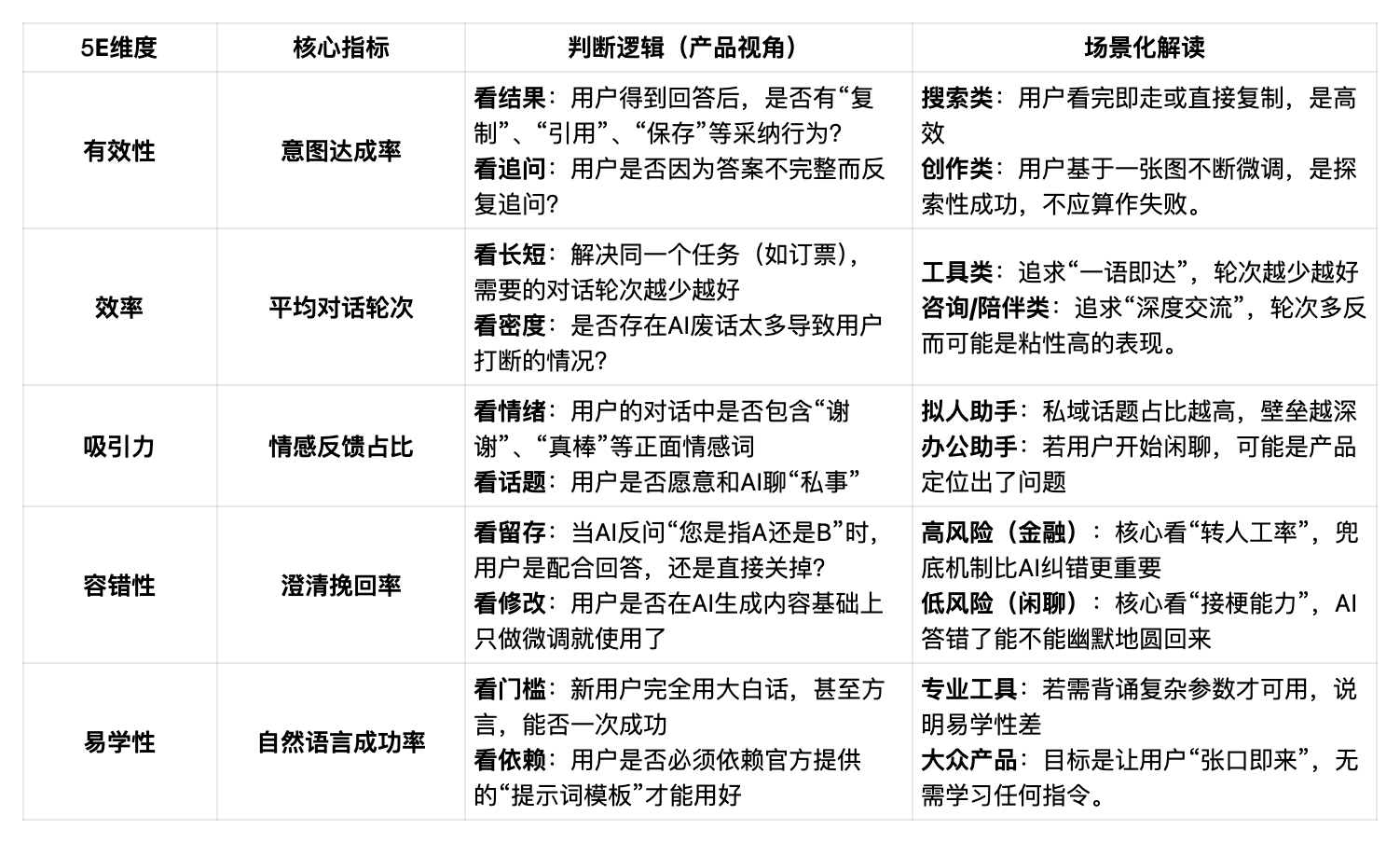
在AI产品中,传统的点击流数据PV/UV很难反映交互质量。产品经理需要建立一套 基于“对话质量”的评估体系,下表整理了5E模型在AI场景下的核心指标与判断逻辑,可直接用于制定产品考核标准:

结语
5E模型的价值,在于它提供了一套独立于技术之外的、以人为本的标尺。无论底层的模型是GPT-4还是未来的GPT-5,用户对“有效、效率、吸引、容错、易学”的追求是恒定的
本文由 @Aaron_陈忠良 原创发布于人人都是产品经理。未经作者许可,禁止转载
题图来自作者提供
- 目前还没评论,等你发挥!

起点课堂会员权益



