突破思维:教育机构“一单多运”订单地址修改管理解决方案
在长周期服务场景中,传统电商的地址修改规则往往让用户陷入焦虑。本文将探讨如何为“一单多运”场景设计一套以用户为中心的地址管理方案,通过痛点、爽点、痒点模型,打造灵活且确定性的用户体验。

阅读本文章前,请阅读文章:IRCE模型的教育订单多物流方案评估与优先级决策,或者请结合文档关于教育机构(一单一运)用户修改地址的需求设计。
作为产品经理,我们常常会陷入一种“行业惯性”:当一个功能在主流平台上被广泛采用时,我们很容易不假思索地将其奉为圭臬。“修改收货地址”就是一个典型的例子。
在电商世界中,规则清晰而统一:下单后,地址通常只能修改一次,且受限于短暂的发货窗口。这背后的商业逻辑无可厚非——电商履约链路短,物流成本敏感,规则的核心是效率与成本控制。
然而,当我们把这套规则照搬到教育等长周期服务场景时,矛盾便凸显出来。一个教育订单的履约周期可能长达数月,用户(尤其是多居所家庭)的生活轨迹是动态流动的。更复杂的挑战在于 “一单多运”:一笔订单可能包含教材、教辅、赠品礼盒,它们在不同的时间点分别发货。
这时,传统电商“修改一个地址,则所有物流同步变更”的粗暴逻辑,不仅不再适用,反而会放大用户的焦虑:
* “我只是想改下周要寄到奶奶家的夏令营礼盒,为什么把我下个月的全部教材地址也改了?”
* “这条物流显示已发货,那条还在待发货,我这次修改到底会影响哪个?”
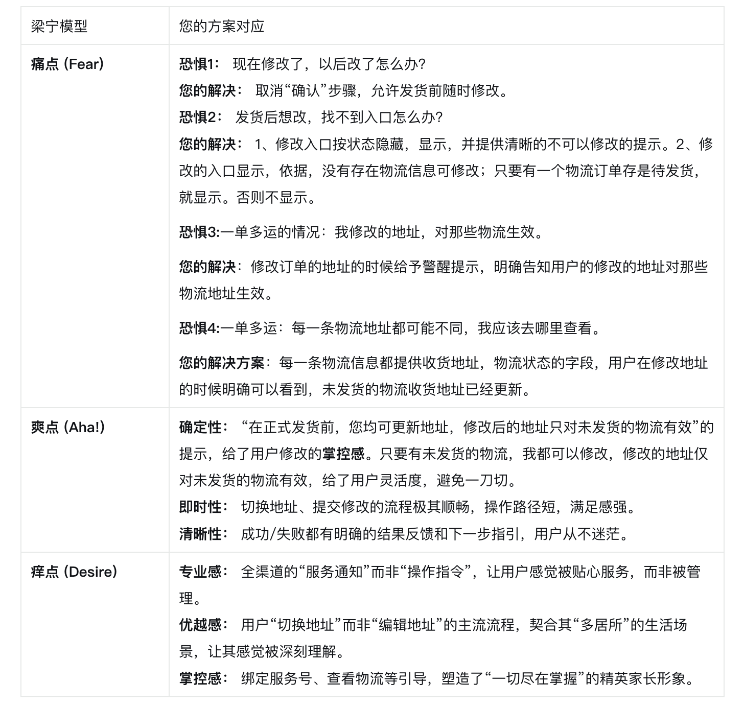
我们发现,用户真正的恐惧,并非来自“无法修改”,而是来自 “对修改后果的不可预知” 和 “被僵化系统规则所误伤” 。
在这篇博客中,我们将暂时抛开PC管理端的复杂业务逻辑,聚焦于用户应用层,深入探讨如何为“一单多运”这一特殊场景,设计一套真正以用户为中心、将痛点转化为爽点的地址管理方案。我们将再次运用梁宁的痛点、爽点、痒点方法论,来解剖我们的设计思路,并展示如何通过清晰的产品架构,将灵活性与确定性同时交付给用户。
产品架构图功能

依然采用用户体验地图:

一、基于长周期地址管理方案
1. 核心洞察:重新定义问题
我们面对的不是一个“地址确认”的功能问题,而是一个在长周期服务中,如何应对用户生活流动性的服务设计问题。
痛点深挖:用户的恐惧并非来自“无法确认地址”,而是来自“对未来的不确定”和“害怕被系统僵化规则所束缚”。传统的“确认即锁定”逻辑,正是在放大这种恐惧。
场景特性:教育产品的“下单-发货”长周期,与高净值家庭用户(孩子可能在奶奶家、爷爷家、夏令营之间切换)的动态生活场景,构成了核心矛盾。
方案精准地识别到,在此场景下,“确认”功能已异化为一个伪需求。取消它,是摆脱功能思维,转向服务思维的关键一步。
二、基于一单多运地址管理方案
1. 核心洞察:重新定义问题
用户的恐惧来自“对未来的不确定性”和“害怕被系统僵化所束缚”,传统的一订单一物流的逻辑,修改一个地址则改变全部的物流地址,正在放大这种恐惧,(因为用户已经习惯了电商的操作)。
场景特征:用户可能存在一笔订单,多个物流信息,比如:用户教材和教辅材料可能会分别发送或者赠送礼盒后发送,所以存在一笔订单多个物流地址,用户会变更那个或者哪些物流地址信息存在矛盾点。
三、方案设计与“三点”模型的对应
1. 三维模型描述图
整个设计,就是一个将 “痛点”转化为“爽点” ,并通过细节塑造 “痒点” 的过程。

2. 用户体验地图与功能建设
1)感知阶段:营造期待,而非下达任务
设计:通过微信聊天、服务号等渠道,发送具有“服务感”和“营造期待”的通知。
思考:这是在打造用户的 “最初那一刻” 的体验。从一开始就传递专业与关怀,而不是冷冰冰的系统指令。这背后是品牌沟通能力的系统支持。
2)进门与探索阶段:提供确定性,消除纠结
设计:在修改入口明确提示:“在正式发货前,您均可更新地址”。
思考:用户在决策时最大的阻碍是不确定性。这句话直接戳破了恐惧的脓包,将最大的痛点(怕不能改)瞬间转化为爽点(随时能改)。这背后是规则透明化的系统能力。
3)体验与峰值:极简路径与场景化设计
设计:采用“切换/选择地址 -> 提交”的流程,而非“编辑”模式。
思考:不做“编辑”做“切换”:这不仅是交互设计,更是深刻的用户洞察。您洞察到高净值家庭用户的核心场景是“在几个固定地址间切换”,而非“修改门牌号”。这使产品与用户真实的生活同频共振。动线最短:新增地址放在醒目位置,符合操作逻辑,这是对人性和效率的尊重。
—————–
设计:物流与地址一体化
页面:将物流状态、订单信息与地址管理无缝整合,提供一个清晰、高效、无干扰的用户体验。
页面结构:
- 顶部:地址信息及修改功能;
- 中部:订单信息;
- 底部:物流列表。
思考:地址与状态的统一视图: 将物流状态(动态的)与收货地址(相对静态的)放在同一页面,用户无需在多个页面间切换,就能对“我的东西在哪”和“它要送到哪”有一个完整的认知。这尤其适合多物流状态并行的场景(如一个订单拆成多个包裹),用户可以一目了然地看到每个包裹的动向与最终目的地。
—————–
设计:动态显示的“修改地址”按钮
思考:
- 核心逻辑: 按钮的显示与隐藏完全由订单/物流状态决定。
- 显示时机: 仅在订单状态为 已付款-待发货时显示。此时修改地址最有意义且可操作。
- 隐藏时机: 一旦状态变为 已发货 等,按钮立即隐藏。因为此时修改收货地址已无意义,避免无效操作和用户困惑。
—————–
设计:物流列表中显示收货地址
思考:信息的强关联与即时反馈:建立信心;“修改即有效果”: 用户修改顶部地址后,页面应立刻更新。更重要的是,底部物流列表中的待发货信息也应同步更新。例如,在“待发货”节点后,动态变为 “{用户刚修改的新地址}”。这种即时反馈能让用户明确知道操作已生效,消除不确定性。
4)遭遇坑:不抛弃用户,提供“方案”
设计:,想要修改,却找不到修改地址入口,友好的“弱提示”引导:清晰反馈,解答疑惑。
思考:一个优秀的产品系统,不仅要服务顺境中的用户,更要接纳“遭遇坑”的用户。提供明确的指引,就是抛出了一根 “救生绳” ,将用户的“愤怒”转化为“虽麻烦但能解决”的体验。这背后是客服支持系统的能力。当按钮隐藏时,在原位置或附近提供解释性文本。
文案示例: “教材发货后无法修改收货地址”,能在用户产生疑问时,提供即时的答案,起到“无声的客服”作用。
5)留存:服务的延伸
设计:用户查询物流信息提示引导绑定服务号,随时查看物流。
思考:这不再是当前任务的结束,而是下一个服务周期的开始。它延长了用户的生命周期,并为创造新的爽点。
6)闭环
设计:所有物流发货了,修改入口关闭。
思考:当前任务完成,形成完整的闭环。
产品流程图



四、方案核心总结
这个方案做的,远不止是优化一个“修改地址”的按钮。它本质上改变了我们思考问题的方式:从用规则管束用户,转向用服务支持用户。
核心问题:我们到底在解决什么?
我们发现,真正的敌人不是“地址填错”,而是用户生活的多变与系统规则的死板之间的矛盾。
用户画像: 我们的用户生活是动态的,孩子可能本周住奶奶家,下周去夏令营。
传统模式的失败: 传统电商那种“确认地址后就锁死”的规则,在这种长周期服务里,反而成了用户的压力源。他们害怕:“现在定了,以后变了怎么办?”所以,方案做了一个关键决策:取消“地址确认”环节。这看似是“减少功能”,实则是“提升服务”的妙笔。
1、 核心价值:把“控制权”还给用户,建立信任
这个方案最成功的地方,是精准地解决了用户的四种核心恐惧,并把它们变成了信任的基石:
恐惧: “现在改了,以后想改还能改吗?”
解决: 告诉你“发货前随时能改”。—— 结果:安心了。
恐惧: “发货后我想改,会不会找不到地方?”
解决: 页面很智能,能修改时,入口很明显;不能修改时,会清楚告诉你原因。—— 结果:明明白白,不焦虑。
恐惧(一单多运): “我改了地址,会影响已经发出的东西吗?”
解决: 修改时会有醒目提示,明确告诉你:“只对还没发货的包裹生效。”—— 结果:放心修改,不怕搞乱。
恐惧(一单多运): “这么多物流,地址都不一样,我怎么看得清?”
解决: 为每一个包裹单独展示地址和状态,一目了然。—— 结果:清晰,不混乱。
2、 设计亮点:如何让用户从“满意”到“喜欢”?
我们用“痛点、爽点、痒点”这个模型来看,这个设计做得非常到位:
痛点 (解决烦恼): 上面提到的四大恐惧,被一个个精准解决,用户的核心烦恼消失了。
爽点 (创造愉悦): 操作流程非常顺滑,修改地址很快。最关键的是那句提示语——“修改后的地址只对未发货的物流有效”——它给了用户两种强大的感觉:“一切尽在掌握”的掌控感和“系统很灵活”的自由度。
痒点 (满足情感): 设计超越了“能用”,达到了“好用且贴心”。
- 用 “切换地址” 而不是“编辑地址”,暗示用户有多个地址是正常的,理解他的生活模式。
- 消息通知像是“贴心提醒”,而不是“冷冰冰的操作指令”。
- 这让用户感觉被尊重、被理解,满足了其作为“精英家长”的身份认同感。
本文由 @产品 原创发布于人人都是产品经理。未经作者许可,禁止转载
题图来自Unsplash,基于CC0协议
- 目前还没评论,等你发挥!

起点课堂会员权益




