AI 时代,产品经理该如何重做漏斗分析?
AI产品的数据分析逻辑正在经历一场范式革命。传统漏斗模型在确定性产品中行之有效的‘动作即价值’假设,在面对AI产品的概率性输出时彻底失效。本文深度剖析AI漏斗的核心变迁:从关注用户路径转向追踪价值流动,揭示有效任务进入、首次可用结果、中段采纳率等关键指标如何重构产品健康度评估体系。

AI 产品并没有取消漏斗分析。它只是把漏斗的重心,从“用户有没有点进来”,改成了“价值有没有稳定发生”。当结果本身是不确定的,当价值要到采纳那一刻才成立,当每一次调用都对应真实成本时,传统的“曝光 – 点击 – 注册 – 留存 – 付费”就不够用了。

如果要用一句话概括 AI 时代的漏斗分析,那就是:过去我们研究的是“用户沿着路径走了多远”,现在我们必须研究“价值到底在哪一层掉下去了”。从这个意义上说,AI 漏斗不是旧漏斗加几个新指标,而是一整套分析视角的重写。
一、旧漏斗为什么解释不了 AI 产品
传统增长模型没有过时。它只是建立在一组今天不再稳固的前提上。
过去的互联网产品之所以适合用标准漏斗解释,是因为用户点击后的结果相对稳定。你打开一页表单,填写完成,提交成功;你进入一个电商详情页,看到价格、库存、规格,再决定是否下单;你注册一个 SaaS,完成引导流程,功能就已经摆在那里。动作和价值之间,距离很短,映射也很稳定。
因此,传统漏斗分析的黄金逻辑其实很简单:入口流量决定规模,路径设计决定转化,功能完成决定激活,习惯培养决定留存,商业设计决定付费。这个逻辑本身没有错。它在确定性产品里非常有效。
问题在于,AI 产品从第一天起就不是一个“点一下就得到固定结果”的产品。它更像一个概率机器。用户输入不同,模型状态不同,任务约束不同,输出质量就可能完全不同。于是,过去那种“动作发生 = 价值发生”的默认关系,被彻底打断了。
这就是为什么很多 AI 产品会出现一种很典型的反常现象:注册率很漂亮,体验人数很多,生成次数也很高,但七日留存并不理想,付费转化也没有预想中那么强。看起来漏斗很宽。实际上,真正有价值的那一段,可能非常窄。
旧漏斗失灵,不是因为用户不再遵循路径,而是因为路径本身已经不是价值发生的核心解释变量。真正的核心变量,变成了任务质量、结果稳定性、可控性、采纳率,以及成本与价值之间的比例关系。

图 2:结果不确定、价值后置、成本实时波动,是 AI 漏斗和传统漏斗之间最根本的三次结构转移。
1.1 传统漏斗最依赖的,其实是“结果确定性”
当产品是确定性的,注册、开通、点击、提交这些动作就天然能充当代理指标。因为你很容易相信,只要动作发生,价值也八九不离十已经发生了。可在 AI 产品里,模型给出的答案只是一个候选解。它能不能被采用,是否可信,够不够快,需不需要二次编辑,决定权并不在产品路径里,而在输出质量和用户判断里。
所以,AI 产品的数据分析最危险的一点,就是还沿用过去那种“先看动作、再猜价值”的分析惯性。动作可以很热闹。价值可能根本没有站稳。
1.2 AI 漏斗的重心,天然向中段迁移
传统产品里,前段漏斗通常最重要,因为入口决定总量,首屏和首步决定转化。AI 产品里,前段当然仍然重要,但真正决定生死的,往往是中段。也就是:模型产出之后,用户有没有继续编辑、有没有复制、有没有导出、有没有拿去发给别人、有没有真的拿去完成工作。
一句话。AI 产品最大的幻觉,往往不是模型的幻觉,而是数据面板的幻觉。
二、有效任务进入
在 AI 产品里,入口页只是门。真正的起点,是用户带着什么问题走进来。
很多 AI 助手的首页看起来都很像:一个输入框,一句欢迎语,几个推荐问题,再加上一些技能入口。页面非常轻。轻到仿佛用户只要来了,就已经开始使用产品。但事实并非如此。
一个用户打开了 AI 助手,不等于一个任务开始了。一个用户输入了一句话,也不等于这个任务具备了可完成性。AI 漏斗的第一层,不应该是访问,不应该是注册,甚至不应该只是“提问”。它应该是有效任务进入。
什么叫有效?至少要满足三件事:第一,目标足够清晰;第二,约束足够具体;第三,模型拿到了足以作答的上下文。没有这三件事,所谓“开始使用”,更多只是一种试探,而不是可分析的价值路径。

图 3:AI 产品的流量质量,首先体现在任务质量上。闲逛型问题可以带来增长,真正决定留存和付费的,是刚需型与嵌入型任务。
2.1 为什么访问不是起点
传统产品的访问,往往已经包含很强的意图。比如进入“结算页”的人,本身就是强意图用户。AI 助手不是。它的访问页更像一个空白工作台。来这里的人可能是闲逛,可能是好奇,也可能真的带着工作来。把这三类人混在一起看同一条漏斗,结论一定失真。
因此,AI 漏斗的第一步,应该从“人是否来了”升级到“问题是否合格”。如果一个用户的问题只是“你会做什么”,这个会话当然可以被统计,但它不应该跟“请基于这份采访纪要写一版发布会通稿”被放在同一个任务漏斗里。
2.2 有效任务进入,决定后面几乎所有指标
为什么有些用户在第一次使用时就被产品“打穿”,而另一些用户明明也生成了内容,却毫无感觉?很大原因不在于模型差异,而在于任务差异。带着明确目标、明确格式、明确素材进入的用户,更容易在第一次就看到可用结果。任务越具体,价值越容易发生。任务越空泛,结果越容易变成“还行,但没法用”。
从这个角度看,AI 产品的获客质量,不只是渠道质量,也包括问题质量。漏斗分析若不把“任务清晰度”纳入起点,一开始就已经错位。
看清任务类型
闲逛、试用、刚需、嵌入,不应该用同一套成功标准。AI 产品要先分层,再看漏斗。
看清上下文是否足够
有没有上传文档、有没有附带样例、有没有指定输出格式,都会显著影响首轮价值达成率。
看清任务成本
高价值任务往往也是高成本任务,漏斗起点越靠近真实工作,后续分析越接近经营现实。
三、第一次“可用结果”
注册可以用来记录身份。激活只能由价值来定义。
在很多传统产品里,注册成功、完成首个关键动作、走完新手引导,这些都可以被叫作激活。AI 产品如果也这么定义,几乎一定会高估自己的真实健康度。因为在 AI 场景里,用户真正期待的不是“我可以开始用了”,而是“它第一次就帮我把事情往前推进了一步”。
这一步,通常不是模型第一次输出文字的时刻,而是用户第一次觉得“这段内容可以拿去改一改就用”“这个总结我愿意发给同事”“这个提纲已经帮我省掉 30 分钟”的那一刻。也就是说,AI 产品的激活,本质上是一种第一次价值兑现。
因此,激活指标必须重做。单纯看首日问答次数,意义不大。更关键的是:第一次结果是否足够快,是否可控,是否被编辑,是否被采纳,是否触发下一次更深入的任务。

图 4:AI 产品的激活发生在“可用结果被用户采纳”时,而不是注册成功时。Time to First Value 往往比注册完成率更重要。
3.1 第一次“可用”,比第一次“惊艳”更重要
很多 AI 产品在早期增长里容易陷入一个误区:过度追求首屏惊艳。比如把生成结果做得非常华丽,把模型介绍做得非常夸张,把各种能力铺得满满当当。问题是,惊艳并不等于可用。用户可以被惊到一次,却不一定愿意把工作交给你第二次。
真正拉开激活差距的,是那种不一定最炫,但足够可靠、结构清晰、能立刻被修改采用的结果。AI 产品要做的,不是单次表演,而是第一次就建立“我愿意继续试下去”的信任。
3.2 激活指标应该从“动作完成”改成“价值达成”
如果让我给 AI 产品列一组最值得盯的激活指标,我会优先看这几项:Time to First Value、首次采纳率、首次导出率、首次二次编辑率、首次关键任务复访率。因为这些指标共同回答的是同一个问题:用户第一次到底有没有被真实地帮到。
这很关键。因为 AI 产品最可怕的不是首日数据差,而是首日数据看起来很好,却没有真正建立价值感。
四、中段漏斗是采纳
“生成成功”只是模型完成了自己的工作。采纳发生,才说明用户认可了产品的工作。
很多团队做 AI 产品时,会天然沉迷于模型层指标:多少次调用、多少次推理、平均上下文长度、平均会话轮次、图片生成总量、视频生成总时长。这些数据当然有用,但它们首先描述的是系统负载,而不是业务价值。
从经营角度看,一次任务进入之后,真正应该被关心的链路通常是这样的:用户提出问题,模型生成答案,用户阅读结果,用户进行编辑或追问,用户复制、导出、分享,最后在外部真实场景中使用。也就是说,AI 产品的中段漏斗,是一个从“机器输出”走向“用户采纳”的过程。
这条链路里,真正有意义的断点几乎都在生成之后。用户是不是看了两眼就关掉?是不是觉得“像样,但不敢用”?是不是必须重新写一遍?是不是复制了,却没有发出去?是不是导出了,但下次再也没回来?这些,才是决定留存与付费的中段真相。

图 5:总生成次数可以非常漂亮,但从生成到采纳往往会急剧收缩。AI 漏斗分析真正要盯的,是这段收缩发生在哪里。
4.1 生成只是动作,不是结果
这件事看起来简单,真正做到的人却不多。因为“生成”太好统计了,系统天然知道什么时候返回了一段文字、一张图、一份表格。而“采纳”很难。你需要追踪复制、导出、分享、继续编辑、插入外部工作流,甚至还要依靠人工标注或语义判断去识别“这次结果到底有没有被真正用上”。
但正因为难,它才重要。越难被观测的那部分,往往越接近真实价值。
4.2 采纳率,才是 AI 产品最接近业务价值的中段指标
对于 AI 写作产品,采纳率往往比总字数更关键;对于 AI 搜索产品,答案被继续追问、被引用、被转发,比单次回答时长更关键;对于 AI 办公产品,导出、插入文档、生成 PPT、提交审批,比“总共对话了多少轮”更关键。
所以,AI 漏斗的中段分析要做的一件核心事情,就是把“生成之后发生了什么”尽可能还原出来。不是看机器说了多少,而是看用户用了多少。
如果你的面板上只有生成、没有采纳,那么你看到的更多是模型的忙碌,而不是业务的进展。
五、AI 留存是回来解决更重的问题
真正的 AI 留存,不是会话留存,而是任务留存、流程留存,最终是组织留存。
AI 产品很容易出现一种表面繁荣:首日下载很高,首周活跃不低,用户反馈也不差。但往后看,留存爬不上去。原因通常不是产品完全没价值,而是价值还停留在“有用一次”,没有爬上“愿意反复托付”的层级。
过去我们谈留存,往往是在谈习惯。比如用户是否每天会打开一次,是否每周回来几次。AI 产品当然也要看这些,但不能只看这些。因为“打开很多次”并不自动说明价值很深。有的人只是把 AI 当搜索框。有的人已经把它当半个同事。这两种留存,含金量完全不同。
因此,AI 留存的本质不是“回来聊天”,而是“回来解决更重的问题”。一旦用户开始把更复杂、更关键、更高风险的任务交给你,留存才真正站稳。

图 6:AI 留存从尝鲜到团队协同,通常会经历五级跃迁。真正有商业价值的留存,至少要爬到“依赖”与“流程嵌入”这一层。
5.1 为什么 AI 产品总是容易“首日惊艳,七日归零”
因为新奇感本身就是一种很强的短期驱动力。第一次看到像样的答案、第一次体验文生图、第一次让模型帮你写稿子,用户很容易留下好印象。但如果这份好印象没有迅速变成“我下次还会把这件事交给它”,新奇感退潮之后,留存自然回落。
说得更直接一点,AI 产品如果只把用户留在“好玩”层,就很难真正走到长期经营。你必须把用户从“偶尔想起你”,推到“做这件事时我自然会用你”。
5.2 留存的真正跃迁,发生在工作流被重写的时候
一个 AI 写作工具,只有当它进入用户的周报、方案、邮件、纪要等固定流程时,留存才会变稳;一个 AI 搜索工具,只有当它变成用户默认的信息入口时,留存才会变稳;一个 AI 办公助手,只有当团队里多人围绕它协作、沉淀模板、形成标准件时,留存才会变稳。
所以,AI 留存最值得看的,不只是回访天数,而是关键任务复访率、模板复用率、自动化流程触发率、多人共享率,以及席位扩张前的深度使用曲线。这些指标共同描述的是:它到底有没有成为工作流的一部分。
六、AI 商业化是价值稳定性
你可以堆一百个能力。真正让用户付费的,通常只有少数几个稳定可交付的能力。
AI 产品的商业化,比传统软件更复杂的一点在于,收入和成本都可能被模型行为即时改变。一次深度推理、一次联网搜索、一次多模态生成,都会带来不同的边际成本。也就是说,AI 产品不能只问“用户愿不愿意付费”,还必须问“用户愿意为哪种稳定价值付费,以及这份价值能不能被盈利地交付”。
因此,商业化最重要的不是功能表越来越长,而是核心任务越来越稳。一个功能很多、但结果常常翻车的产品,很容易在演示时赢,在经营时输。相反,一个功能没有那么夸张,却能在某个关键任务上持续交付的产品,反而更容易拿到续费与扩容。

图 7:AI 付费最终购买的不是“会不会做”,而是“能不能稳定交付”。高稳定性,才是订阅、席位和工作流收费的前提。
6.1 功能多,不等于商业价值高
今天的中文 AI 产品,很多都在做大而全:搜索、写作、PPT、图像、语音、阅读、数据分析、Agent、插件、文档处理、知识库。表面上看,这当然有助于拓宽入口,也有助于提升用户认知。但商业化不会因为“你能做很多事”自动发生。它只会因为“你在某件重要的事上足够稳”而发生。
对于企业来说,稳定意味着可预测。对于个人用户来说,稳定意味着省时间。二者都指向同一件事:结果质量不能大起大落。
6.2 AI 付费,通常发生在“我敢把工作交给它”的时刻
一旦用户从“拿来玩一玩”切换到“这件事我以后默认交给它”,商业化就开始有基础了。此时他买的,不只是一次回答,不只是一次图像生成,而是一种更稳定的生产效率。这也解释了为什么 AI 产品的真正付费信号,经常与留存深度、任务频次和工作流嵌入高度相关。
简单说。AI 产品要想挣钱,先得让用户敢用。然后,才轮到用户愿意多用、愿意长期用、愿意替团队一起买单。
七、AI 漏斗该怎么搭指标与实验
一套能工作的 AI 漏斗分析体系,至少要同时回答四个问题:任务来了没有、结果成了没有、用户用了没有、这笔生意划不划算。
如果你今天还在用“曝光、点击、注册、次留、付费率”去概括整个 AI 产品,那大概率只能看到一个非常粗糙的轮廓。AI 产品需要的不是更多埋点,而是更有结构的埋点。你需要把行为事件、任务语义、结果质量、采纳动作和单位经济性放在同一张地图里。
更进一步说,AI 漏斗分析不应该只是数据团队的事。因为很多关键节点并不能靠机器天然识别。你需要和产品、运营、模型、客服、销售一起定义:什么叫有效任务、什么叫首轮可用、什么叫采纳成功、什么叫风险输出、什么叫值得复访的场景。

图 8:AI 漏斗最少也要同时看四层指标。顶层看商业结果,中层看质量与采纳,底层看成本与供给。少一层,判断就容易失真。
7.1 埋点不能只记录动作,还要记录语义和成本
对 AI 产品来说,埋点至少要回答这些问题:这个任务属于哪一类?用户有没有上传素材?有没有指定格式?模型走的是哪条路由?是否调用了联网或工具?首轮回答有没有被二次编辑?最终有没有复制、导出、分享?这次任务的成本是多少?
换句话说,AI 产品的“事件”已经不只是按钮点击,而是一次任务的语义过程。你不把语义层补上,后面的转化解释就会失去上下文。
7.2 AI 产品做实验,不能只看点击率
过去做 A/B 实验,点击率、转化率、首屏停留时间都很好用。AI 产品里,这些指标依旧有参考价值,但不能独立决策。一个新入口可能带来更多点击,却吸引来更多低质量任务;一个新模型可能提升了平均会话时长,却显著抬高了成本;一个炫目的模板可能提升了首日激活,却没有改善采纳率。
因此,AI 实验至少要同时看三类结果:第一,任务是否更有效地进入;第二,结果是否更容易被采纳;第三,成本是否仍然可控。只有这三类指标一起往好处走,优化才真的成立。

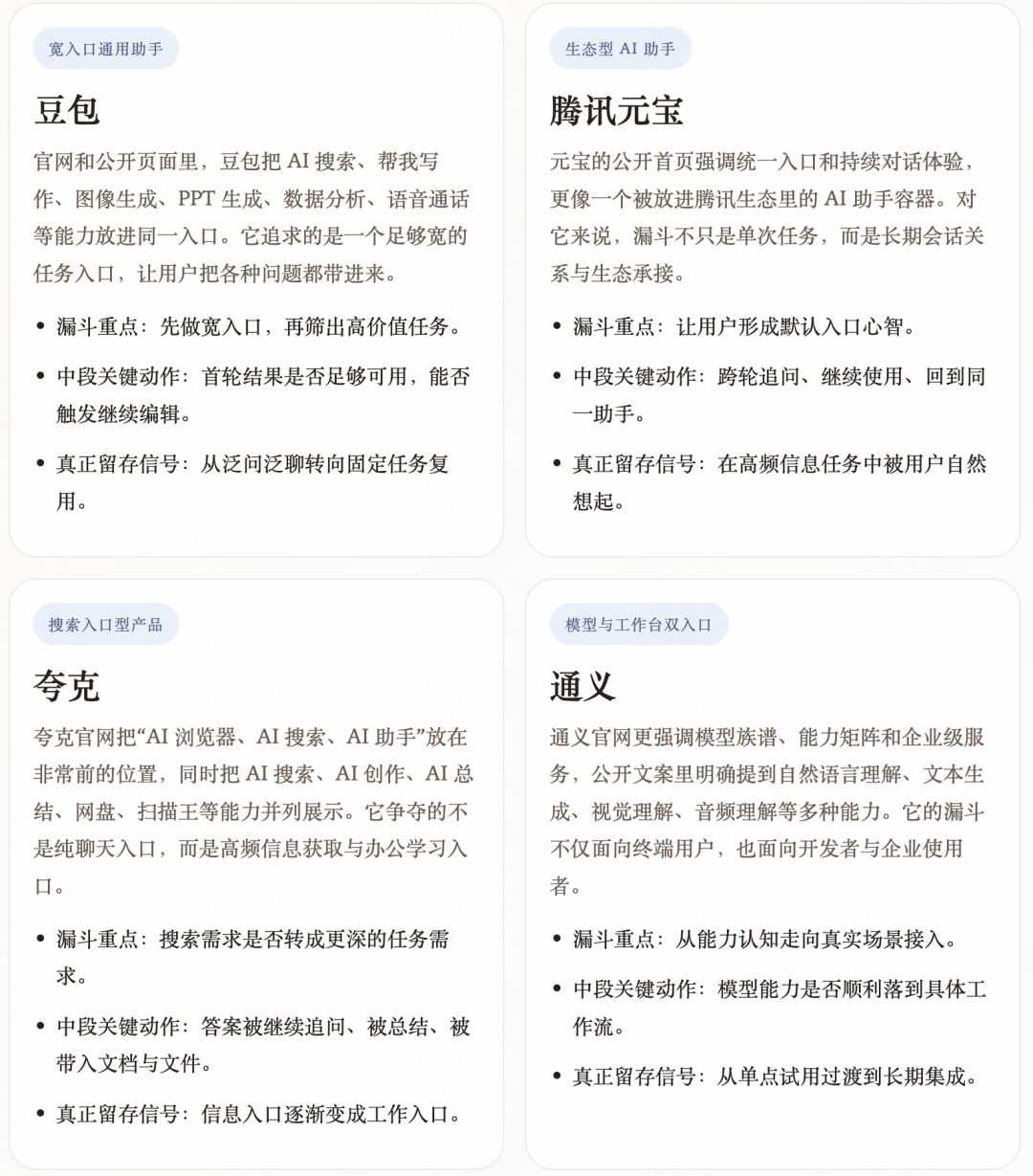
八、从中文 AI 产品看,大家真正争的不是同一层漏斗
从公开官网与产品页面看,中文 AI 产品虽然都叫“助手”,但它们的入口设计、价值兑现方式和留存逻辑并不一样。
这件事非常重要。因为只要你把所有 AI 产品都看成“通用聊天机器人”,你就会天然倾向于用一张统一的漏斗图去解释它们。但现实并不是这样。有人在抢搜索入口,有人在抢工作台入口,有人在抢创作入口,有人在抢企业级工作流入口。入口不同,漏斗的关键节点就不同。

8.1 一条很关键的行业共性:入口越来越宽,留存却越来越靠窄任务
今天的中文 AI 产品几乎都在做宽入口。这是对的。因为 AI 的认知入口本来就应该宽,用户不会一开始就知道该把什么任务交给你。但宽入口并不代表宽留存。真正能把用户留下来的,通常不是“我什么都能做”,而是“有几件重要的事,你以后真的会默认找我”。
也就是说,AI 产品的增长很可能是“大入口拉新 + 窄任务留存 + 工作流驱动付费”的组合结构。用统一的 DAU 思维去看这种结构,往往会漏掉最关键的一层。
九、写到最后
很多 AI 团队不是不会分析漏斗,而是还在用旧问题去问新产品。

图 9:虚荣指标可以帮助你看热闹,有效指标才帮助你看经营。AI 漏斗最怕的,是数据很多,但没有一项真正贴着价值兑现。
9.1 AI 团队最容易踩的几个坑

9.2 最后的判断
AI 产品的起点,不是访问,而是有效任务进入。AI 产品的激活,不是注册,而是第一次可用结果。AI 产品的中段,不是生成,而是采纳。AI 产品的留存,不是回来聊天,而是回来解决更重的问题。AI 产品的付费,也不是因为功能堆得够多,而是因为价值已经稳定到足以被信任。
这不是指标微调。
这是分析范式的切换。
当 AI 产品从“会生成”走向“能交付”,漏斗分析也必须从“看动作”走向“看价值”。
如果你还在用旧世界的面板解释新世界的产品,你看到的就只会是表面繁荣。
真正值得经营的 AI 产品,一定要把价值兑现这件事,精确地量出来。
本文由 @卡萨丁AI 原创发布于人人都是产品经理。未经作者许可,禁止转载
题图来自Unsplash,基于CC0协议
- 目前还没评论,等你发挥!

起点课堂会员权益



