【产品组合管理怎么做?】产品经理,你需要知道的是……
在当前复杂的市场环境中,企业如何有效地进行产品组合管理,实现资源的最优配置,成为产品经理们面临的一大挑战。本文将探讨多产品线并行下的资源分配策略,以及如何通过科学的方法论和工具实现资源优化。

做产品,好像大家都不陌生。
但现在大环境的影响下,真正能实现资源投入与商业回报正向循环的企业却寥寥无几。

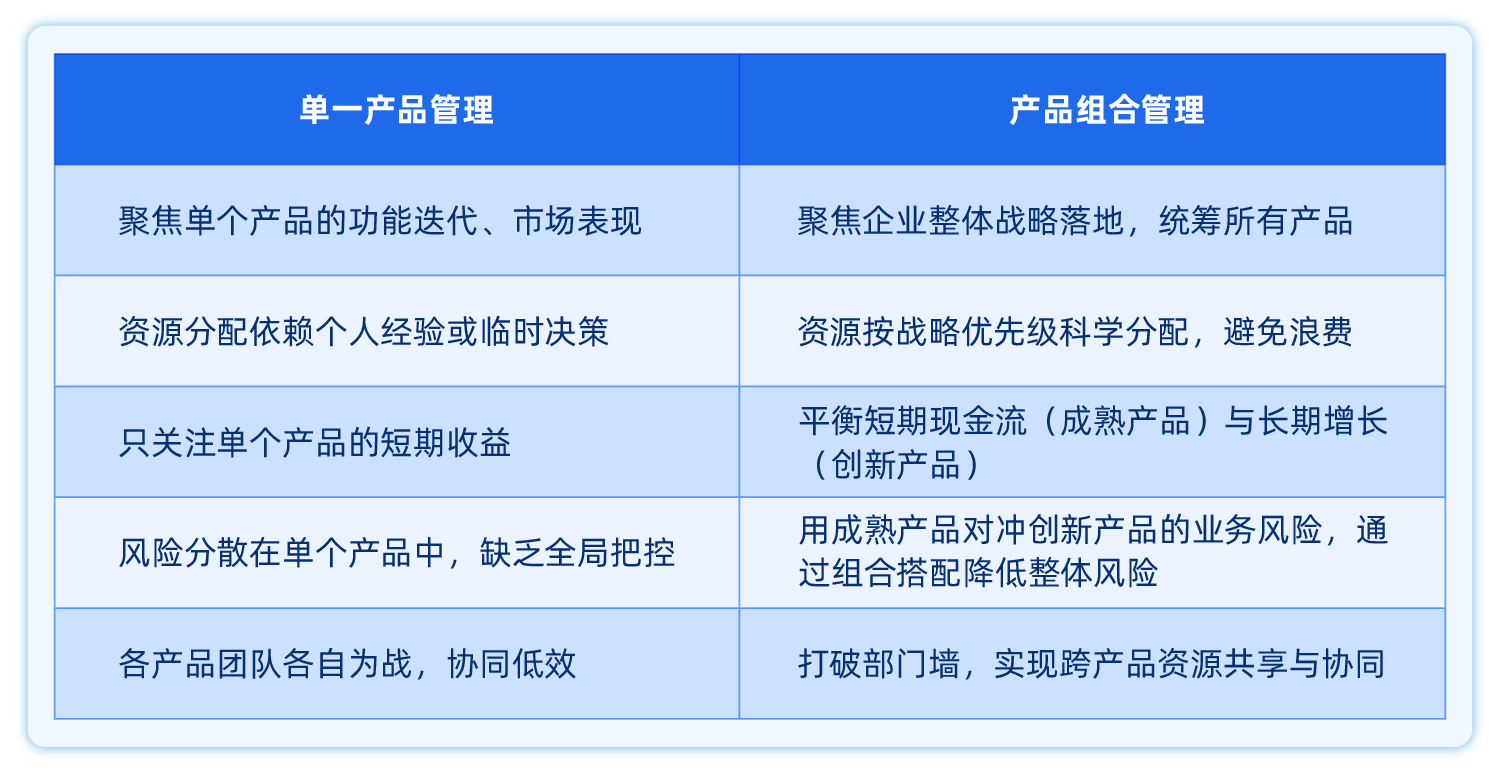
产品的组合管理其实就像做投资,有的产品高风险、低收益,有的低风险、高收益,也有的产品高风险、高收益。
当多产品并行时,我们手中的有限的资金和人力,要往哪些产品倾斜?这就变成一个需要反复考虑、谨慎考量的事情了。
一、多产品线并行,先打破认知
随着消费者需求、市场环境以及团队经营方向的变化,有些没有前景的产品需要被优化,有些产品则需要投入更多的精力与支持。
像可口可乐、奥利奥的经典款不需要太多的资源与技术,也有长期稳定的利润增长。而像大热的能源汽车赛道,即使有很广阔的利润空间,还是有许多汽车产品宣布下线,甚至面临公司倒闭的情况。
雀巢咖啡的2025年前9个月的财报显示,集团的总销售额为659亿瑞士法郎,有机增长率为3.3%。在目前雀巢的共计7个产品品类,超2000个品牌中,咖啡和糖果业务是增长的主要贡献者。

基于此,雀巢也表示接下来将以审慎的方式进行资源分配,优先考虑哪些最具潜在回报的机会和业务。
这正是产品组合管理的核心逻辑:站在一个整体的高度,对所有产品组合进行全生命周期的统筹规划、评估筛选、资源分配与动态优化。
而要做产品的组合管理,就需要先将视角从单产品管理的逻辑中抽离出来。

二、多产品资源分配,做量化决策
当多产品并行时,该如何做资源的分配与约束?
这其中最大的挑战就是在研发、人力、预算等有限资源下,怎样选择最向好发展的产品组合。
互联网等行业的快速迭代特性,更放大了这一需求:有些产品看似需求迫切,但投入大量资源后却收效甚微;有些产品初期投入不高,却能快速带动用户增长。这背后,科学的产品优先级评估体系至关重要。
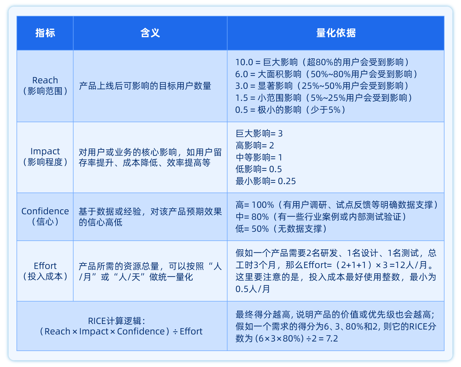
我们可以用RICE模型,通过产品的影响范围、影响程度、信心、投入成本这四个核心指标对各产品进行综合量化:

举个例子,以生活服务类APP为例,计划做一个垃圾分类查询APP和一个智能家电控制APP,通过维度量化,最终发现垃圾分类的分值更高,资源分配的优先级也会更高:

不过要注意的是,这种量化的方法更适合评估短期价值产品,不太适用于技术预研、创新型产品等具有长期价值的产品。
三、从筛选到配置,实现资源优化
实现产品资源分配,可以通过以下五步进行:
第一步:成立评估小组
成立跨职能的评估小组,评估小组可以参考IPD的IPMT配置,覆盖市场、财务、产品、研发等管理者角色,用更多元的视角保证评估的客观、科学。
第二步:梳理产品组合
在筛选前,需要先收集所有待评估的组合项,如各部门提报的新产品、现有产品的迭代需求、技术债务优化等;再明确评估周期、资源上限、公司层面的整体战略目标;做初步筛选,排除明显不符合战略的产品项,减少无效评估。
第三步:计算RICE分数
按上述量化标准填写产品的各维度得分。
示例:
第四步:结合战略调整权重
先按RICE分数从高到低排序,初步筛选出高价值方向为“核心产品性能优化”。
再根据战略的权重(0.5~1.5),对战略优先级高的产品加分。比如企业年度战略为重点拓展中小企业,则新财务产品的权重×1.4,调整后分数= 0.8×1.4=1.12。
最终“新财务产品”资源分配的优先级于要高于其他两项。
第五步:资源配置平衡与复盘迭代
由于产品线大多是并行的,因此会按照优先级做资源的分配,确保核心业务与新业务的平衡、长期业务与短期业务的平衡。
同时要设定复盘周期,跟踪各个产品线的实际进度和效果。若某产品的实际影响范围/程度未达预期,则需重新计算RICE分数,调整资源分配;若市场环境变化,需重新评估战略权重,补充新的候选产品线等等。
上述林林总总讲了一些方法论。但产品组合管理,也更需要系统化的流程和工具,可以与IPD、敏捷等主流研发方法论深度融合。
在IPD中,通过市场管理输出市场机会,基于这些机会筛选项目、分配资源,确保研发活动与市场需求精准对齐,让IPD的系统化研发体系更具战略导向性。
在敏捷中,可以通过产品的组合优化,聚焦多个产品的战略层面,进行统筹规划、优先级排序与资源调配,为敏捷团队明确“做什么”“为什么做”的方向指引。
对企业而言,类似禅道的一些工具中自带的产品管理、需求池管理、报表分析等功能,又为多产品线管理提供了具象化的落地载体,帮助企业实现组合规划的可视化、资源分配的精细化、风险管理的实时化,从抽象方法论转化为可执行、可落地、可量化的管理实践。
不论独立开发者,还是中小企业的产品经理,又或是集团公司的产品负责人,我们需要知道的是:无论团队大小,平衡短期与长期、创新与成熟、风险与收益,才是正向增长。
本文由 @IPD产品研发管理 原创发布于人人都是产品经理,未经许可,禁止转载
题图来自 Unsplash,基于 CC0 协议
该文观点仅代表作者本人,人人都是产品经理平台仅提供信息存储空间服务。
- 目前还没评论,等你发挥!

起点课堂会员权益




