告别爬楼!社群运营“最脏最累”的活,我交给AI了
社群运营中的海量聊天记录是否让你疲于爬楼却收获寥寥?借助腾讯元器打造的'社群运营助手'智能体,通过Multi-Agent架构实现自动化分析,将杂乱消息转化为结构化报告。从需求挖掘到舆情监测,从用户分层到日报生成,这套方案正在重新定义运营效率的边界。

一、背景与痛点:当”有效信息”淹没在99+的聊天中
作为社群运营或产品经理,你是否也经历过这样的场景?
每天早上打开社群,未读消息都是”99+”。你花了半小时爬楼,试图从中找到用户反馈、挖掘潜在需求、感知社群情绪,结果往往是:眼睛看花了,只记住几个零散的抱怨,而真正重要的趋势性需求、核心用户动态、潜在舆情风险却被淹没在海量的”哈哈哈”和日常闲聊中。
核心痛点显而易见
- 信息提取低效:人工阅读和分析成百上千条消息,耗时耗力,且容易遗漏关键信息。
- 分析维度片面:靠人工记忆和感觉,难以系统地从消息量、用户角色、话题演变、情感倾向等多个维度进行结构化分析。
- 决策缺乏依据:运营动作(如活动、话题)的效果如何?用户最痛的点是什么?缺乏数据化的报告支撑,更多是靠“拍脑袋”。
因此,我们迫切需要一位不知疲倦的”数字助理”,能快速”吞下”原始聊天记录,”吐出”结构化的深度分析报告。这正是我借助【腾讯元器】搭建”社群运营助手”智能体的初衷。
二、搭建思路:一个主脑,四位专家
我的目标不是创造一个”万能”的智能体,而是构建一个高效协同的专家团队。
作为一款专为社群运营和产品同学设计的分析工具,核心价值是将非结构化的、繁杂的聊天记录,自动转化为结构化的用户需求报告、舆情分析报告、运营日报及用户分层洞察。
核心架构设计——Multi-Agent模式
我采用”主Agent调度 + 垂直子Agent执行”的架构。这好比一个项目团队:
– 调度主Agent(项目经理):
只负责两件事
(1)检查用户是否上传了”原材料”(聊天记录文件);
(2)听懂用户指令(是要做需求分析、舆情报告还是日报),然后将任务和材料派发给对应的专家。
– 四个子Agent(领域专家):
– 需求分析助手:深度挖掘聊天记录中的功能需求、使用痛点。
– 舆情分析助手:敏锐捕捉社群中的负面情绪、风险信号及扩散情况。
– 运营日报生成助手:快速生成涵盖活跃度、核心话题、关键数据的日报。
– 用户分层分析助手:识别出社群中的KOL、积极贡献者、潜在需求者等不同角色。
这种设计确保了每个任务都由最专业的”大脑”处理,同时用户只需与一个统一的界面交互,体验简洁高效。
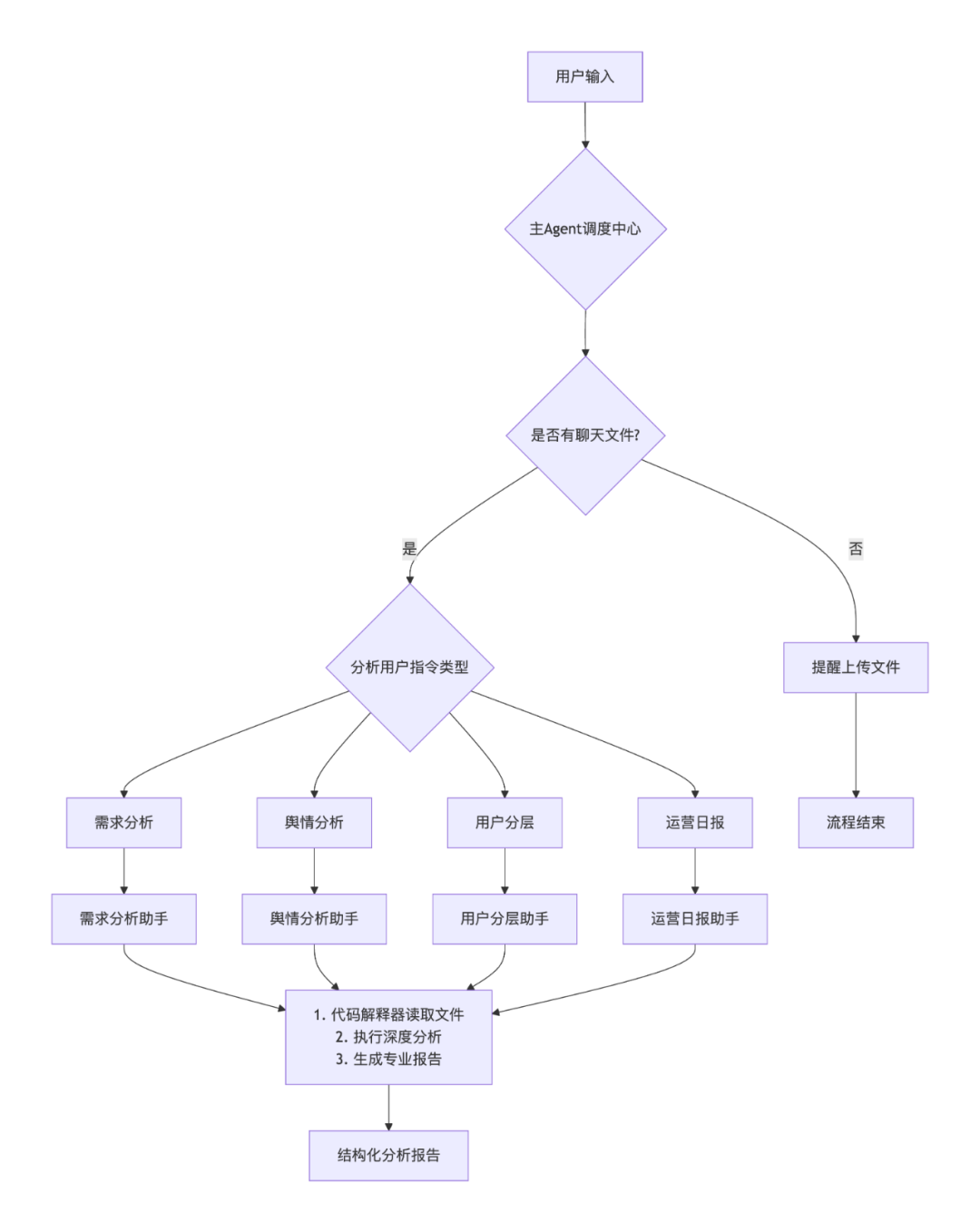
三、实现路径:流程图+搭建步骤
整体工作流程图

第一步:创建主Agent(调度中心)
1. 在元器平台创建新智能体,进行命名“社群运营助手”。

2. 建立主Agent,在指令中明确其角色为“调度工作”。撰写类似以下的提示词:
任务目标作为调度主Agent,只进行任务调度和信息转交任务流程
1.初始文件检查,在任务开始前,检查用户是否提供群消息记录文件,有提供文件进行文件链接提取,没有文件提醒用户上传文件
2.用户需求确认,明确用户是想要生成运营日报、还是进行需求分析、或者舆情分析
3.按照用户需求调度对应的子Agent,并将用户上传的文件URL链接转交给对应agent
-需求分析助手:负责 {需求分析} 的 Agent,完成{用户需求分析报告}
-运营日报生成:负责 {运营日报生产} 的 Agent,完成{运营日报生成}
-舆情分析:负责 {舆情分析} 的 Agent,完成{舆情分析报告}
-用户分层分析:负责 {用户分层分析} 的 Agent,通过社群聊天记录完成社群用户分析
4.将子Agent产出的分析报告内容进行输出
第二步:创建四位Agent助手
以需求分析助手为例:

1. 新建智能体,命名为”需求分析助手”。
2. 启用代码解释器:这是让智能体能够直接读取Excel、TXT、PDF等聊天记录文件的关键。
3. 撰写专家级提示词:将详细的专业分析框架植入,确保分析深度。
其他三个子Agent按相同逻辑创建,分别植入对应领域的专业分析框架。
第三步:建立调度关系并测试
1. 在主Agent的工作流配置中,关联四个子Agent,设置转交关系。

2. 通过上传测试文件,验证整个调度和分析流程是否顺畅。
四、应用效果:从杂乱消息到结构化报告
只需两步,你就能获得一份远超人工效率的深度报告:
1. 上传:将导出的微信群、钉钉群、Discord等社群聊天记录(通常为TXT或Excel格式)上传;建议使用企业微信群,通过会话存档导出。
2. 指令:输入”请帮我做一份详细的用户需求分析报告”。

生成的报告将立即呈现:
由于测试数据有限,以下呈现内容仅供参考
– 数据概览:总消息数、活跃用户数、最活跃时间段一目了然。

– 用户画像:清晰列出谁是KOL、谁是积极贡献者,并附上发言片段作为证据。

– 话题聚类:自动归纳出”产品功能吐槽”、”价格咨询”、”使用技巧分享”等核心话题板块。

– 情感与痛点:明确指出负面情绪集中在哪些问题,并结构化地列出Top 5用户需求。

五、进阶玩法:从分析工具到自动化运营中枢
这个基础框架可以进一步扩展,打造更智能的运营生态系统:
1. 全自动化日报系统
– 技术实现:接入企业微信会话存档API,每天凌晨自动拉取前24小时的聊天记录。
– 工作流程:

– 价值:运营同学每天上班前就已掌握社群全貌,将爬楼时间完全转化为行动时间。
2. 智能活动策划与转化引擎
基于需求分析和用户分层的结果,智能体可以升级为”活动策划专家”:
– 个性化活动设计:识别出”健身爱好者”群体后,自动建议”21天健身打卡挑战”活动方案。
– 精准触达:根据用户分层结果,为KOL设计”体验官”计划,为潜水用户设计”唤醒”活动。
– 转化路径优化:分析聊天中的购买障碍,设计针对性的转化话术和促销策略。
3. 社群智能知识库问答
– 自动归档:将分析出的高频问题、优质解答自动整理为FAQ知识库。
– 智能推荐:当新用户提出类似问题时,自动推荐相关知识条目或过往优质回答。
– 效果追踪:追踪每个运营动作(如一次答疑、一场活动)在社群中的讨论热度和满意度变化。
4. 风险预警与自动应对
– 实时监控:对正在进行的群聊进行准实时分析(如每30分钟一次)。
– 分级预警:设置负面情绪阈值,达到即通过钉钉/微信通知相关运营人员。
– 话术建议:针对识别的具体负面场景,自动生成安抚话术或解决方案建议。
六、实战心得与展望
核心心得
1. 分治思维:复杂的运营分析任务,拆解给多个专业子Agent处理,效果远胜单一”通才”。
2. 工具赋能:代码解释器让AI能直接”消化”原始数据文件,这是质变的关键。
3. 提示词即产品:详细的提示词就是给AI的”岗位说明书”,要求越清晰产出越稳定。
4. 始于分析,不止于分析:分析报告只是起点,基于分析的自动化行动满足用户需求才是价值最大化。
欢迎微信扫码体验:

展望未来,社群运营智能体可以进化为真正的”AI运营”——不仅告诉你发生了什么,还能自动执行最佳的应对策略。
从信息分析到智能决策,从人工操作到自动化执行,这可能是每个运营团队都需要拥抱的未来。
智能体链接:https://yuanqi.tencent.com/webim/#/chat/IryAVI?appid=2000135349890484480&experience=true
本文由 @M 原创发布于人人都是产品经理。未经作者许可,禁止转载
题图来自Unsplash,基于CC0协议
- 目前还没评论,等你发挥!

起点课堂会员权益




