B 端产品+AI如何落地?实操案例:2个月,从0到1快速落地总结
“你们的产品用AI了吗?都是怎么用的?到底有没有效果?”直击灵魂的这3个问题,是最近跟产品同行聚会时大家讨论最多的。能感受到大家的焦虑和困惑:一边是 “不加 AI 怕落后” 的跟风焦虑,一边是 “投入大、落地难、效果不明确”的现实顾虑。

作为一名从业多年的B端产品经理,我们研发的一个项目管理类系统,一直面临着客户反馈多个问题:整个项目管理流程复杂、自行撰写文档材料多、审核工作量大、新人上手慢等。
抱着“用AI解决真实业务问题”的初衷,我们启动了此项目管理类系统+AI功能的落地,从需求调研到上线测试大概用时2个月,已在1家客户试点,反馈良好,单项目周期缩短约2个工作日,效率提升明显。结合这个真实项目,梳理整个+AI产品落地的步骤,分享给大家。
1 需求调研:哪些是“AI可解”的客户真痛点?
1.1 调研对象
核心客户管理层:选取核心管理层2人
一线用户:涉及5个角色,项目经理、工程师、审核员、文档员、销售,每个角色2人。
调研方式:线下跟踪访谈+线上会议录屏记录项目实操过程
1.2 需求梳理
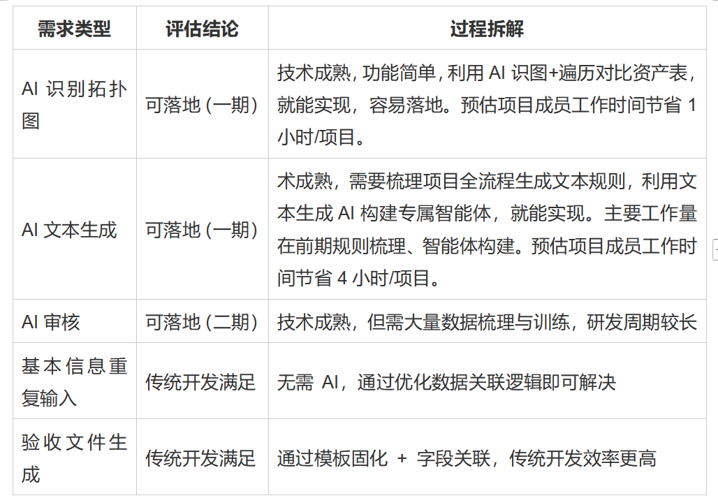
需求1:多个项目共用基础信息,但每个项目都需要重新输入,耽误时间。(简称:基本信息重复输入)
需求2:项目实施现场,需要根据拓扑图,人工对比资产表,如果两边不一致还需要沟通修改。(简称:AI识别拓扑图)
需求3:项目过程涉及大量文字需要人工撰写,部分文字有固定格式要求,需要花费大量精力,项目中花费时间最长的地方。(简称:AI文本生成)
需求4:项目验收阶段,需要按照要求文档模板生成多个文件。(简称:验收文件生成)
需求5:项目完成后,需要按提交审核员审批,涉及项目所有内容都要审核,工作量较大。(以简称:AI审核)
2 需求评审
2.1 初步评估:AI是否为最优解?
1)需求评估维度:
技术可行性、落地难度、预期效果
2)初步结论:
可落地的AI需求:AI识别拓扑图、AI文本生成、AI审核;
传统的开发就能满足:基本信息重复输入、验收文件生成;
3)过程拆解:

2.2 最终评审:确定需求边界
1)需求优先级
一期落地:AI识别拓扑图、AI文本生成;
二期开发:AI审核;
2)功能边界
先完成一期落地功能,客户验收确认无误后再启动二期开发,期间任何其他需求不做延伸开发。
3)数据边界
客户提供项目要求标准文档、模板文档、20个真实项目脱敏数据。
3 产品规划:AI与产品的无缝融合
3.1 产品流程规划:保留旧流程,新增AI分支
功能规划时,考虑兼容性及用户习惯,原有流程保留,AI优化流程作为原有流程分支,AI使用不影响旧版功能的使用。
1)AI识别拓扑图
原有流程:创建项目→创建任务→上传拓扑图→人工对比资产表→人工标识错误→修改拓扑图或资产表;
AI优化流程:创建项目→创建任务→上传拓扑图→AI对比资产表→AI自动标识错误→修改拓扑图或资产表;
核心优化:用 AI 替代 2 个人工步骤,减少工作时长,且不影响旧版功能使用。
2)AI文本生成
原有流程:创建项目→创建任务→人工填写页面所有内容→提交审核;
AI优化流程:创建项目→创建任务→人工填写约10%核心内容→AI生成约90%内容→检查AI生成内容→提交审核;
核心优化:拆分“人工填写”步骤为3步,原来人工填写内容约90%用AI生成代替,提升工作效率。
3.2 原型规划AI注意事项
1)简化操作
AI操作按钮明显突出,支持“一键触发”;
2)AI交互
AI响应速度不可控,设计加载动画、进度提示等待交互;
3)容错机制
AI 生成结果可能存在 “幻觉”,必须支持人工修改。
3.3 Agent规划设计
1)样本数据集与处理
样本数据集:客户提供项目要求标准文档、模板文档、20个真实项目脱敏数据。以上样本数据字段内容严格按照项目流程要求,由产品经理、算法工程师2人确认验收。
数据预处理:数据标准化处理,样本数据中涵盖各种格式类型文档,通过脚本处理、AI读取、人工校对审核等方法完成标准处理。通过去重、缺失值补全等进一步完善数据,最终文档存入RAG知识库。
数据集划分:客户提供20个真实项目脱敏数据,10个一组划分为A、B两组数据集。训练集,使用A组数据;测试集,使用B组数据。
2)开发平台选型
最终选定Dify平台,客户对数据安全有严格要求,必须满足私有化部署,内网专用。
4)Agent类型
轻量化工作流型 Agent,聚焦任务执行与数据流转,低交互、高精准,避免冗余交互。
5)LLM大模型选型
最终选型:Qwen3-30B,本地部署,性价比最高。如后期客户有更多的GPU资源投入,可再考虑部署DeepSeek-R1。
下表为LLM大模型选型评估过程:

4 研发落地:快速验证、避免执念
研发周期分为以下阶段,每阶段同步客户进度。
4.1 团队配置
#产品经理:1 名,需求对接、原型优化、进度把控;
#算法工程师:1 名,模型选型、训练、优化;
#后端开发:1名,模块开发、系统集成;
#前端开发:1 名,界面优化、交互实现;
#UI设计师:1 名,UI界面设计、交互设计;
#测试工程师:1 名,功能、性能、安全测试;
4.2 项目规划排期
以下排期为简化版排期表,实际项目中更复杂。

4.3 核心功能开发注意事项
1)界面功能开发与agent调试并行
产品为WEB端产品,界面功能开发、agent调试可并行开发,各自完成工作后再做集成调试。
2)数据安全
B端产品非常关注数据安全,在数据传输与存储设置安全策略,采用复杂加密算法,规避明文存储,保障数据安全。
3)信息同步
项目内信息及时同步,包括并不限于项目数据、对接参数字段的变动、发版公示、代码更新等内容,避免信息差。
4)测试前置
测试工程师从需求评审通过后就介入项目,准备测试用例等相关文档,单页面/模块功能开发完成后立即开展测试工作。全部模块功能完成后继续开展集成测试相关工作。把可能发现问题前置,规避风险,避免后期修改BUG紧张。
4.4 研发内测
1)功能测试
覆盖测试用例、产品原型、UI设计图,进行全流程测试。客户提供的10个测试集项目要全部遍历完成,并记录AI生成效果,包含精准度、响应速度等。
2)安全测试:
通过主流漏扫设备安全扫描,叠加人工渗透测试,生成渗透测试报告,由测试工程师、产品经理双重验收通过,保障平台没有安全漏洞。
5 客户内测:小范围验证
产品客户是企业组织,上线故障影响面广,先筛选1家客情关系良好的客户,采用以下发版策略确保稳定。
5.1 成立客户测试小组
测试小组成员:小组组长1人、用户4人、测试对接人1人。
职责:组织协调客户成立测试小组,任命有跨部门管理权限的管理人员为测试小组组长,监管测试进度。测试小组用户必须是产品中实际使用人,此处涉及项目经理、工程师2个角色,每个角色2人。我方委派专门测试对接人,负责测试培训、测试问题反馈、沟通协调等事宜。
5.2 制定测试计划(2周)
时间安排:1 周 / 轮,共2周,完成2 轮测试;
工作内容:对每个组员的测试工作,进行统一安排,测评流程培训、测试时间要求、测试集项目分配、验收测试标准等。
5.3 BUG和需求变动策略
1)BUG优先级:
客户测试期间BUG优先级最高,研发全力配合修改BUG。
2)紧急需求变动:
涉及变动需求内容上报需求对接人,需求评审后再决定是否开发。如遇紧急需求,启动紧急需求工作流程,经管理层审批通过后,可调整需求优先级紧急开发。
5.4 客户方内部推广
经客户方测试小组全面验收收后,协助客户制定内部推广策略,制定跟使用AI相关绩效考核策略,奖励效率提升突出者,适度惩罚未使用者,推动落地。
6 反馈闭环:收集客户反馈,迭代优化
6.1 反馈渠道
专属对接:指定产品沟通对接人,客户反馈问题及时响应。
定期回访:每周定期回访重点客户,可根据实际情况约定面谈、在线会议、钉钉、微信沟通等方式,详细沟通用户需求痛点,整理筛选并反馈解决方案,持续迭代优化。
6.2 反馈内容
1)正向反馈:
效率提升:整个项目周期由原来的7天减少到5天,项目周期缩短2天。
降低门槛:新人培训上手时间从5天减少到2天,培训时间缩短3天。
2)负面反馈
#AI生成文字时,速度较慢,生成内容过多,不够精简。
#AI识别拓扑图,分割区域识别精准度较低,文字错乱。
3)优化迭代规划
#优化AI生成文字模型:采用调整AI提示词,优化RAG知识库,提高文字生成质量。
#AI识别拓扑图模型强化训练,整理多区域数据集,专门的强化训练,提升识别图片精准度。
#GPU资源升级:当前服务器配置2块3090显卡,AI响应较慢,申请显卡资源升级至4块。
总结:AI落地核心原则
痛点导向
没有必要跟风一定要+“AI”,有些需求痛点不用AI也能解决,选择那些能够改善流程,真正帮助用户提升效率、节约成本、带来便利的真痛点。
无缝融合
+AI功能紧密融合现有工作流程,尽量不改变原有用户使用习惯,AI 作为优化分支,降低使用门槛;。
快速验证
小步快跑,优先落地低难度、高收益功能,避免过度执念于完美。以实际使用结果服务用户,再不断根据反馈迭代更新。
以上为整个项目落地过程梳理,当然真实场景工作远比写的这些内容要复杂细致很多,例如项目排期中未提及的需求评审时间,此项目终版需求大概用时半个月才真正确定下来,整个项目过程中一直处于沟通、评审、修改的状态。作为产品经理,如何在资源有限的情况下,把控总体进度,平衡各方的需求,也是一门学问,在此不过多阐述。
本文由 @菩提果果 原创发布于人人都是产品经理。未经作者许可,禁止转载
题图来自Unsplash,基于CC0协议
- 目前还没评论,等你发挥!

起点课堂会员权益




