智能客服通用设计思路:从需求到上线,一套可落地的产品框架
智能客服的设计绝非简单的技术堆砌,而是需要精准的业务边界与分级处理策略。本文揭秘一套适用于电商、工具等多场景的通用框架,从需求调研到模型选型,从精准应答到转人工策略,带你避开‘大而全’的陷阱,打造真正可量化上线的智能客服系统。

在企业数字化服务场景中,智能客服早已不是“可选配置”,而是降本提效、承接高频咨询的基础能力。但很多团队做智能客服,容易陷入两个极端:要么追求“大而全”什么问题都想答,结果准确率极低;要么简单堆砌话术,用户体验极差。
真正可用的智能客服,遵循清晰边界、精准应答、分级处理、可量化上线的通用设计思路,这套框架适用于电商、工具、平台、内部服务等绝大多数业务场景。

一、先做需求调研:不调研的智能客服都是“瞎做”
一切设计的起点,不是选模型、不是搭技术,而是搞清楚用户到底问什么。
- 梳理历史客服对话日志,按问题类型、频次、场景分类;
- 统计高频问题:订单、物流、功能使用、退费、规则说明等;
- 明确用户习惯:喜欢短句提问、习惯关键词、是否带情绪、是否重复追问。
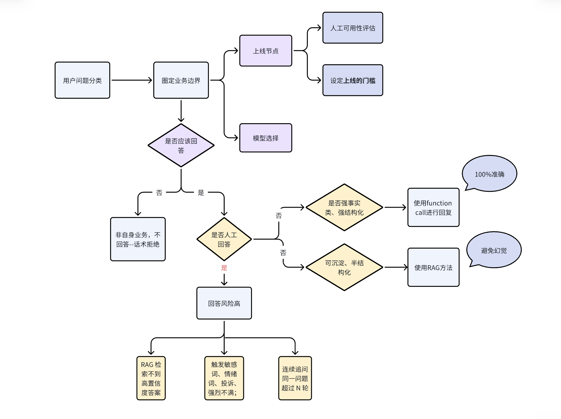
调研的核心目的只有一个:圈定业务边界——哪些该答、哪些不该答、哪些必须转人工。没有边界的智能客服,永远做不好。
二、模型选型:先看场景,再选能力,不盲目追大模型
智能客服不是模型越大越好,而是匹配业务、成本可控、稳定可靠。产品层可按这三条思路选型:
1. 优先明确:你要 AI 做 “三件事”
- 意图理解:听懂用户问什么
- 信息抽取:提取关键词、订单号、手机号等
- 回复生成:给出通顺、合规、不编造的答案
2. 三类模型怎么选
1)轻量垂直小模型 / 意图分类模型
适合:高频简单问题、标准问答、规则强的场景
优点:快、稳、便宜、不易胡说
适用:大部分企业客服的主链路
2)通用中大型模型
适合:需要自然对话、情绪理解、复杂句式
优点:理解强、对话自然
注意:必须加指令约束 + 事实校验,禁止自由发挥
3)官方垂类客服模型
适合:对合规、时延、准确率要求高的场景
优点:针对性优化、 hallucination 更少、对接生态成熟
产品原则:能用轻量解决的,不用大模型;必须用大模型的,一定要加 “护栏”。
三、根据问题类型 “对症下药”:结构分开,技术解耦
确定需求后,再匹配技术方案,而不是先用大模型再凑场景。通用思路如下:
1. 产品/订单/库存等精准信息:必须走 Function Call
像“我的订单什么时候发”“某商品规格是什么”“运费规则”这类强事实、强结构化问题,绝对不能让大模型自由生成。
- 设计标准意图识别;
- 通过 Function Call 调用后台数据库/CRM/OMS 接口;
- 用固定模板返回结果。
只有这样,才能保证信息 100% 准确,避免大模型“一本正经地胡说八道”。
2. 使用指南/规则说明类:用 RAG 外挂知识库
对于操作步骤、功能说明、客服手册、常见故障等非结构化但可沉淀的知识,采用 RAG(检索增强生成) 方案:
- 把客服手册、SOP、帮助中心文档入库;
- 用户提问后先检索、再生成、再引用;
- 保证回答有据可依,不编造、不超纲。
3. 非业务范围问题:统一话术,不硬答
智能客服不是万能问答机器人。
- 闲聊、无关业务、超出服务范围的问题;
- 直接返回统一礼貌话术,不承接、不扩展、不“装懂”。
- 守住边界,体验反而更专业、更可信。
三、无法回答就转人工:建立清晰的转接策略
当算法判断“回答风险高”,必须果断转人工,避免越答越乱:
- 触发敏感词、情绪词、投诉、强烈不满;
- RAG 检索不到高置信度答案;
- 用户连续追问同一问题超过 N 轮。
转人工不是失败,而是智能客服最关键的兜底能力。
四、上线前必须做:可用性测试 + 量化打分
很多智能客服上线就翻车,原因是只看技术通不通,不看回答好不好。
1)正式灰度前,必须做人工可用性评估:
由真实客服/运营标注;
- 采用打分制:100 分制 / 5 分制均可;
- 打分维度:准确率、相关性、礼貌度、是否误导。
2)建议设定上线门槛:高频问题准确率 ≥95%
前期需要灰度开关,整体可用率达标后再全量开放
用数据把关,而不是靠感觉上线。
总结:好的智能客服,遵循 4 条底层逻辑
- 先定边界,再做功能:不该答的坚决不答;
- 精准问题走接口,通用问题走知识库:结构与非结构分开处理;
- 答不上就转人工:不硬扛、不糊弄;
- 用打分机制上线:可量化、可复盘、可迭代。
智能客服的本质,不是“让 AI 像人”,而是在业务范围内稳定、准确、低成本地解决用户问题。遵循这套通用思路,即便业务不同,也能快速搭出一套可用、可上线、可迭代的智能客服体系。
本文由 @Totoro畅 原创发布于人人都是产品经理,未经许可,禁止转载
题图来自 Unsplash,基于 CC0 协议
- 目前还没评论,等你发挥!

起点课堂会员权益




