AI产品经理的数据能力体系:从指标设计到价值证明
AI产品的核心竞争力正从技术转向数据驱动能力。本文深度解析AI产品经理必须掌握的'关系-对比-场景'三维数据分析框架,拆解'北极星+星空'双层指标体系设计秘诀,并针对增效型、赋能型、决策型三类AI产品给出差异化度量方案。从埋点设计到合规边界,这份实战指南将重塑你对AI产品数据能力的认知边界。

AI产品正快速演化,数据能力已从”加分项”变为”生存线”。这不是会做表的问题,而是能否用数据定义目标、驱动产品演化、证明个人价值的问题。本文提炼AI产品经理在数据方面必须掌握的核心方法与落地框架,覆盖指标体系、埋点设计、报告叙事、合规边界与不同AI产品类型的差异化度量。
一、数据观:任何数字都必须置于”关系-对比-场景”
在AI产品的数据分析实践中,最常见的误区是孤立看待数据指标。一个单独的数字,无论是高是低,本身并不具备决策价值。真正有意义的数据分析,必须将数字置于特定的”关系-对比-场景”三维框架中进行解读。这意味着,每当我们面对一个数据指标时,必须清晰回答三个核心问题:这个数字是和谁对比得出的(基期数据/竞品表现/策略调整前后)?是在什么具体场景下产生的(特定人群/特定任务/特定平台)?以及,分析这个数据是为了解决什么问题(验证什么假设/推翻什么结论)?
这种数据观要求产品经理超越简单的数字记录,进入深度的数据分析思维模式。例如,当我们看到”对话成功率下降至65%”这样的数据时,不能简单得出”产品体验变差”的结论,而应该进一步追问:这个成功率是与上周的75%对比下降了,还是与行业平均的60%相比仍然领先?是所有用户群体的成功率都下降了,还是特定年龄段用户的表现异常?是在复杂任务场景下的成功率下降,还是所有类型对话的表现普遍下滑?只有回答了这些问题,数据才能真正成为产品决策的依据。
报告措辞框架(适用于短期数据不好看时)
- 事实:当前指标=X(样本期Y天)。清晰陈述客观数据,包括具体数值和统计周期,避免模糊表述。
- 假设:低/高的可能原因(功能认知、策略滞后、冷启动、口径问题)。列出多种可能性,不急于下结论。
- 计划:延长观察窗(1周/半月)+并行优化项(引导/教育/排序/渠道)。提出具体的验证方案和改进措施。
- 复核:对比改善前后与控制组。设计严谨的验证机制,确保结论的可靠性。
这种结构化的报告框架特别适用于短期数据表现不佳的情况。它能够帮助产品经理在面对压力时保持理性,避免基于片面数据做出仓促决策。例如,当新上线的AI对话功能首周成功率低于预期时,产品经理可以使用这个框架进行沟通:首先明确陈述”新功能上线3天,对话成功率为58%”这一事实;接着提出”可能原因包括用户对新功能认知不足、冷启动阶段数据不稳定、或算法策略需要调整”等假设;然后制定”延长观察期至2周,同时优化功能引导文案和算法排序策略”的计划;最后设计”对比优化前后数据及与对照组差异”的复核机制。这种沟通方式既展现了对数据的专业理解,又体现了负责任的产品态度。
数据观的核心在于认识到:所有数据都是在特定条件下产生的,脱离了这些条件,数字本身没有意义。建立”关系-对比-场景”的思维框架,是AI产品经理进行有效数据分析的基础,也是避免被表面数据误导的关键保障。

二、指标体系:北极星+星空的双层设计
构建科学合理的指标体系是AI产品数据化运营的核心任务。一个设计精良的指标体系能够清晰反映产品价值、引导团队方向、衡量改进效果。经过实践验证,”北极星+星空”的双层指标设计框架被证明是最有效的指标体系构建方法之一。这种框架将产品目标分为两个层级:代表终极价值的北极星指标,和支撑这一终极目标的星空指标集群,形成既有战略高度又有执行抓手的完整指标体系。
北极星指标:业务增长的”唯一目标”
北极星指标(North Star Metric)是对业务增长最有穿透力的”唯一目标”,它应该能够最直接地反映产品为客户创造的核心价值,同时具备可衡量、可影响、与长期价值正相关的特性。选择合适的北极星指标是产品战略制定的关键一步,它将决定团队的资源分配方向和优先级排序。
不同类型的AI产品会有截然不同的北极星指标。例如,电商类AI产品的北极星指标可能是客单价(AOV),因为它直接反映了用户的消费能力和平台的变现效率;内容社区类AI产品可能将老客占比作为北极星,因为社区的健康发展高度依赖用户粘性;创作者工具类AI产品可能关注创作者活跃度,因为这直接关系到平台的内容供给;而对话机器人类产品则可能将对话成功率作为北极星指标,因为它最能体现AI理解和满足用户需求的能力。
选择北极星指标时需要避免两个常见误区:一是选择容易提升但不反映核心价值的”虚荣指标”,如单纯的下载量或注册用户数;二是试图同时追踪多个”北极星”,导致团队精力分散,失去明确方向。真正有效的北极星指标应该是”唯一的”,它能够指引团队在纷繁复杂的产品决策中做出一致选择。
星空指标:支撑北极星的可控子目标
仅有北极星指标是不够的,因为它通常是一个相对宏观的结果指标,无法直接指导日常产品迭代。因此,需要设计一组能够支撑北极星指标的星空指标——这些是团队可以直接影响和控制的子目标,通常3-5个为宜,每个星空指标都应该对应到明确的产品杠杆和具体的责任人。
例如,如果一个AI客服产品的北极星指标是”对话解决率”,那么它的星空指标可能包括:”意图识别准确率”(由算法团队负责)、”常见问题覆盖率”(由内容团队负责)、”用户等待时长”(由工程团队负责)和”转人工率”(由产品团队负责)。这四个星空指标共同构成了影响对话解决率的关键因素,每个指标都有明确的负责团队和可操作的改进空间。
复合指标命名法推荐(名词+名词结构)
采用”名词+名词”的复合命名方式能够更精准地反映指标内涵,体现产品经理的设计控制力:
- 支付UV:成功完成支付的独立用户数,区别于仅浏览未支付的用户
- 曝光UV:看到特定内容的独立用户数,反映内容触达范围
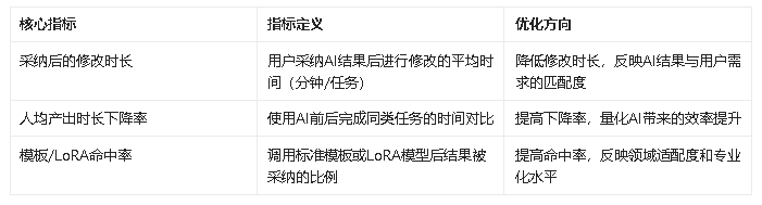
- 采纳-修改时长:用户采纳AI生成结果后进行修改的时间,反映AI结果质量
- 意图识别准确率:AI正确理解用户查询意图的比例,核心NLP能力指标
- 澄清问答满意度:用户对AI澄清提问的满意程度,反映交互自然度
- 功能渗透率:使用过特定功能的用户占总活跃用户的比例
- 二次使用率:生成内容被用户应用于下游场景的比例
- 挽回损失值:通过AI干预避免的用户流失或收入损失金额
虚荣指标的合理定位
在指标体系设计中,另一个重要原则是正确认识和处理”虚荣指标”。虚荣指标通常指那些容易提升但不直接反映产品核心价值的指标,如下载量、应用商店榜单排名、媒体曝光度等。这些指标并非毫无价值,但它们的主要作用应该是用于外部叙事和资本沟通,而不是作为内部产品决策的依据。
例如,一款AI写作产品的下载量从10万增长到50万,这可能是市场推广的结果,并不一定意味着产品体验或核心价值有了实质性提升。如果团队将精力过度集中在提升这类虚荣指标上,可能会忽视真正影响用户留存和价值创造的关键问题。因此,产品经理需要保持清醒判断,将虚荣指标控制在合适的使用范围内,避免让它们干扰核心产品决策。
指标体系是连接产品战略与日常执行的桥梁。”北极星+星空”的双层设计既确保了团队方向的一致性,又提供了具体可操作的改进路径。通过精心选择和定义指标,特别是采用精准的复合指标命名法,产品经理能够更有效地衡量AI产品价值,引导团队资源投向真正关键的领域。
三、AI产品的三类与差异化指标
AI产品的多样性决定了其指标体系的差异化。不同类型的AI产品具有截然不同的价值主张和用户期望,因此需要设计针对性的度量框架。根据产品的核心价值定位,可以将AI产品大致分为三类:增效型、赋能型和决策型。每一类产品都有其独特的成功标准和关键指标,盲目套用统一的指标体系会导致产品方向的偏差和价值误判。

增效型AI产品(写作/编程/设计生成)
增效型AI产品的核心价值在于帮助用户”更快更省”地完成现有任务,而不是追求”零修改即采纳”的理想化状态。这类产品包括AI写作助手、代码生成工具、设计素材生成平台等,它们的目标用户通常已经具备一定的专业技能,使用AI的目的是提升工作效率、降低重复劳动、缩短任务完成时间。
对于增效型AI产品,最常见的指标设计误区是过度关注”采纳率”——即用户直接使用AI生成结果的比例。虽然采纳率在一定程度上反映了AI结果的质量,但将其作为核心指标会引导产品优化走向”短期爽点”而非长期价值。例如,为了提高表面采纳率,算法可能会倾向于生成保守、平庸但”安全”的结果,而这恰恰限制了AI的创新价值和用户的真实效率提升。

增效型AI产品的典型优化动作包括:开发垂直领域专用模板和LoRA模型、建立标准化的提示工程框架、优化训练数据的标签体系、提供结构化的结果导出功能等。这些措施直接针对”降低修改成本”和”提高产出效率”这两个核心目标,能够有效提升产品的实际价值。
赋能型AI产品(作曲、视频、图像创作)
赋能型AI产品的核心价值在于”让无技能者具备创作力”,即将原本需要专业技能才能完成的创作任务变得普通人也能胜任。这类产品包括AI作曲工具、视频自动生成平台、图像创作助手等,它们的目标用户通常是缺乏专业训练但有创作需求的普通用户,产品价值体现在将”不会做”转变为”做得出/用得上/卖得掉”。
与增效型产品不同,赋能型AI的成功不取决于任务完成速度,而在于用户能否通过产品获得原本不具备的创作能力,并将这种能力转化为实际价值。因此,衡量赋能型AI产品的核心指标应该聚焦于用户创作的实际应用价值和长期能力提升,而非短期的使用频率或生成数量。
赋能型AI产品关键指标
- 二次使用率:生成作品被应用于下游场景(电商上架、印刷、剪辑、发布)的比例。这是衡量创作价值的最直接指标,反映了AI生成内容的实际应用价值。
- 用户技能提升分:通过标准化测评或专家打分评估用户创作能力的变化(如从60分提升到80分)。反映产品对用户长期能力的实质性提升。
- 真实使用率/完成率:从生成到发布/交付的转化比例,即用户实际完成创作并将作品投入使用的比例。反映产品帮助用户克服创作全流程障碍的能力。
赋能型AI产品的典型优化动作包括:设计端到端的创作工作流、开发一键式内容生成与发布功能、提供商用合规指引、建立素材交易市场等。例如,一款AI图像创作工具不应仅满足于生成好看的图片,而应进一步帮助用户将这些图片应用于电商商品展示、社交媒体发布或印刷品制作,并最终实现商业价值。这种完整的赋能闭环才是产品核心竞争力的体现。
决策型AI产品(医疗/法律/投顾等高风险领域)
决策型AI产品应用于对结果准确性和可靠性有严格要求的高风险领域,如医疗诊断辅助、法律意见生成、投资顾问系统等。这类产品的核心目标不是提升效率或赋能创作,而是降低决策风险、减少误判可能性、控制责任暴露。由于涉及重大利益甚至人身安全,决策型AI的指标设计必须兼顾准确性、可解释性和安全性,是三类产品中度量体系最为复杂和严谨的。
决策型AI产品面临的核心挑战是如何在提供决策支持的同时,避免过度依赖或误用。因此,其指标体系不仅要衡量AI决策的准确性,还要评估系统的透明度、用户对决策的理解程度,以及风险控制机制的有效性。与其他类型AI产品不同,决策型AI的”不做什么”往往比”能做什么”更重要,因此指标设计中必须包含明确的风险控制维度。

决策型AI产品的典型风险控制动作包括:在所有AI生成结果中标注”AI生成,仅供参考”提示、在高风险场景强制触发人工复核机制、为决策结果提供详细的依据引用、根据风险等级实施分层适用策略(如仅限轻症或常见案由使用)等。例如,医疗AI诊断系统不应直接给出明确诊断结论,而应提供”可能性分析”和”建议检查项目”,并明确提示医生进行最终判断。这种设计既发挥了AI的辅助决策价值,又控制了潜在风险。
AI产品的指标设计必须与其核心价值定位相匹配。增效型产品应聚焦效率提升和任务简化,赋能型产品需关注创作能力转化和实际应用价值,决策型产品则要平衡准确性、可解释性和风险控制。产品经理需要深刻理解不同类型AI产品的本质差异,设计差异化的度量体系,才能真正引导产品向创造核心价值的方向发展,避免陷入”为AI而AI”的技术导向误区。
四、常用指标速查与口径要点
无论何种类型的AI产品,都需要一套基础的通用指标来衡量产品运营状态和用户行为。这些指标构成了数据分析的基本语言,是产品经理日常沟通和决策的基础工具。然而,指标本身只是数字,其价值在于背后的业务含义和计算口径。相同的指标名称可能对应截然不同的计算逻辑,导致数据解读的严重偏差。因此,清晰定义指标口径、统一计算标准是数据驱动决策的前提。
用户与流量指标
用户和流量指标反映产品的用户规模和活跃度,是衡量产品基本盘的基础指标。对于AI产品而言,这些指标需要结合AI特性进行适当调整,不能简单套用传统互联网产品的度量方式。
核心用户与流量指标定义
- DAU/WAU/MAU:日/周/月活跃用户数,按”人”进行去重统计。AI产品需特别关注活跃定义——是简单的打开应用,还是完成了有意义的AI交互?建议定义为”使用AI功能并产生有效交互的用户”。
- PV/UV:页面浏览量/独立访客数。需明确设备/浏览器去重规则,特别是对于跨平台使用的AI产品,要确定是按用户账号、设备ID还是浏览器Cookie进行去重。
- 功能渗透率:使用过特定AI功能的用户占总活跃用户的比例。反映新功能的用户触达和接受程度,对AI产品的功能迭代效果评估至关重要。
- 二次使用率:在特定周期内,使用过某功能的用户再次使用该功能的比例。反映AI功能对用户的长期价值和粘性贡献。
转化与价值指标
转化与价值指标衡量用户从接触到付费/留存的转化效率,以及产品为用户和企业创造的实际价值。这些指标直接关系到商业模式的可行性和产品的可持续发展能力,是AI产品商业化进程中的关键衡量标准。
- CTR(点击率):用户点击特定元素的比例,计算公式为”点击次数/曝光次数”。在AI产品中常用于衡量推荐结果、功能入口或生成内容的吸引力。
- CVR(转化率):完成目标转化行为的比例,如”付费转化率=付费用户数/活跃用户数”。AI产品需关注转化路径的特殊性,如从免费试用AI功能到付费订阅的转化。
- AOV(客单价):平均订单金额,计算公式为”成交总金额/订单数”。反映AI产品用户的付费能力和价格敏感度,对定价策略优化至关重要。
- ARPU(每用户平均收入):计算公式为”总收入/总用户数”。衡量产品的整体变现效率,AI产品需区分基础功能与高级AI功能对ARPU的贡献。
- LTV(用户生命周期价值):估算用户在整个生命周期内为产品带来的总收入,通常计算为”人均年利润×平均生命周期”。AI产品的LTV计算需考虑AI能力提升对用户留存和付费意愿的长期影响。
行为与质量指标
行为与质量指标关注用户在产品内的具体行为模式和AI功能的实际效果质量,是评估AI产品体验和技术能力的核心指标。这些指标往往需要结合AI产品的特性进行定制化设计。

数据对比与统计口径
数据的价值在于对比,而对比的前提是统一统计口径。在AI产品数据分析中,由于算法迭代频繁、用户分群复杂,口径不一致导致的数据误解尤为常见。因此,产品经理必须掌握基本的数据对比方法和口径管理原则。
- 同比/环比:同比指与去年同期对比(如2023年11月 vs 2022年11月),消除季节性因素影响;环比指与上一周期对比(如本月 vs 上月),反映短期变化趋势。AI产品需特别注意算法版本变更对数据的影响,避免将算法优化效果误认为自然增长。
- 百分点(pp)与百分比(%):百分点用于表示比例的绝对变化(如从20%提升到30%是提升了10个百分点),百分比用于表示相对变化(如从20%提升到30%是增长了50%)。在AI产品数据沟通中需明确区分,避免夸大或低估变化幅度。
- SPU/SKU区分:SPU(标准化产品单元)代表一类产品,SKU(库存保有单位)代表具体规格的产品。在AI电商或内容产品中,需明确是按产品类型还是具体规格进行统计分析。
- 账号/设备维度:按UserID(用户账号)或DeviceID(设备ID)进行统计会得到不同结果。AI产品通常建议以UserID为主,同时记录设备信息,以便分析多设备使用场景。
数据合规与安全分类
AI产品的数据分析必须建立在合规基础上,特别是涉及用户行为和内容数据时,需严格遵守数据保护法规。数据分类管理是合规的基础,产品经理需要了解不同类型数据的处理要求。
敏感数据包括用户个人身份信息(姓名、手机号、身份证号)、生物特征数据、财务信息等,处理此类数据需获得用户明确授权,且原则上不应用于AI模型训练。脱敏数据是经过处理去除敏感信息后的数据,可用于统计分析和产品优化,但需确保无法反向识别到个人。加密数据是通过技术手段进行加密保护的数据,通常用于传输和存储环节。AI产品经理需确保所有数据处理活动都符合”最小必要”原则,即仅收集和使用与产品功能直接相关的最少数据。
基础指标是产品数据分析的通用语言,但AI产品的特殊性要求产品经理不能简单套用传统指标,而应结合AI功能特性进行适应性调整。清晰定义指标口径、统一计算标准、掌握数据对比方法、严格遵守合规要求,是确保数据质量和决策有效性的基础。只有建立在准确数据基础上的分析,才能真正指导AI产品的迭代优化方向。
五、埋点策略:按”决策路径×最小颗粒度”设计
埋点是数据采集的基础,决定了后续数据分析的深度和广度。对于AI产品而言,埋点设计尤为关键,因为AI交互过程往往比传统产品更加复杂和非线性,需要更精细的行为捕捉才能准确还原用户体验和功能效果。有效的埋点策略应该遵循”决策路径×最小颗粒度”原则——即沿着用户核心决策路径,捕捉最基本的、不可再分的用户行为单元,从而为数据分析提供丰富的原始素材。
埋点设计的最大误区是”全量埋点”——试图捕捉用户的每一个行为,认为数据越多越好。这种做法不仅会导致数据冗余、存储成本增加,更会使后续数据分析陷入”数据海洋却找不到关键信息”的困境。正确的做法是聚焦核心用户路径和关键决策点,有针对性地设计埋点方案,确保每一个埋点都有明确的分析目的和业务价值。
埋点设计核心原则
AI产品埋点设计三原则
- 抓核心路径,弃边缘行为:聚焦用户从接触到转化的核心流程(曝光→点击→提交→成功→退出),而非边缘的、对决策影响不大的行为。例如,AI写作产品应重点捕捉”选择模板→输入提示→生成内容→修改编辑→保存导出”这一核心路径,而非用户调整字体颜色、更换界面主题等次要行为。
- 定义完整事件属性,确保可分析性:每个埋点事件必须明确定义”触发时机/页面模块/属性字段/示例值”,并与前后端开发团队共同评审确认。例如,”AI生成”事件应包含:触发时机(用户点击生成按钮时)、模块位置(首页推荐区/高级编辑页)、关键属性(模板类型、提示词长度、生成时长、结果字数)等。
- 关注异常与失败场景:不要只埋点成功行为,更要捕捉失败和异常场景(如生成失败、网络错误、用户取消等)。这些数据对于AI产品尤为重要,因为它们往往揭示了算法局限性或用户体验痛点。
典型场景埋点案例
不同类型的AI产品有不同的核心交互流程,因此需要设计针对性的埋点方案。以下是两个典型AI产品场景的埋点设计示例,展示如何将”决策路径×最小颗粒度”原则应用于实际产品。
案例一:出行AI车型推荐功能
对于出行App中的AI车型推荐功能,核心目标是理解用户如何与推荐结果交互,以及推荐策略对用户选择的影响。其埋点设计应聚焦于用户从看到推荐到做出选择的完整决策过程。
- 卡片可视区域曝光:记录推荐卡片进入用户可视区域的事件,包含属性:推荐位置(第1位/第2位/第3位)、车型ID、推荐理由标签(AI推荐/热门选择/优惠车型)、用户当前行程特征(距离/时间/天气)。
- 卡片点击:记录用户点击推荐卡片的行为,包含属性:点击位置、停留时长、前置浏览卡片数量。
- 车型详情页查看:记录用户查看车型详细信息的行为,包含属性:查看时长、重点查看模块(价格/评价/配置/图片)。
- 下单转化:记录用户最终选择并下单的车型,包含属性:选择车型ID、与推荐列表的匹配关系、价格敏感度指标(是否选择最低价/优惠车型)。
- 取消/放弃行为:记录用户在推荐流程中放弃选择的行为,包含属性:放弃节点、前置操作序列、可能原因(无满意车型/价格过高/信息不足)。
通过这些埋点,可以分析不同位置推荐的点击率差异、用户对推荐理由的敏感度、以及最终选择与推荐策略的匹配度,从而不断优化AI推荐算法。特别地,”卡片可视区域曝光序号”埋点可以帮助推断用户的偏好顺序,结合后续下单数据,能够验证推荐排序策略的有效性,动态调整排序算法以提升转化效果。
案例二:AI内容生成产品
对于文本、图像或视频等AI内容生成产品,核心是理解用户如何与AI交互以完成创作任务,以及AI生成结果的实际使用价值。其埋点设计应覆盖从需求输入到内容产出的完整创作流程。

埋点实施与管理
埋点设计完成后,还需要建立规范的实施和管理流程,确保埋点质量和数据准确性。这包括:
- 埋点文档化:创建详细的埋点文档,包含事件名称、触发条件、属性定义、数据类型、示例值等,作为前后端开发和测试的依据。
- 开发评审:与前后端开发人员共同评审埋点方案,确保技术实现与业务需求一致,避免因技术限制导致关键数据无法采集。
- 联调测试:上线前进行埋点联调,验证数据采集的准确性和完整性,特别是边缘场景和异常情况。
- 版本管理:对埋点方案进行版本控制,记录每次变更内容和原因,便于追溯和回滚。
- 定期审计:定期检查埋点数据质量,清理无效或冗余埋点,优化数据采集效率。
特别需要注意的是,AI产品的埋点往往涉及用户输入的提示词和生成的内容,这些数据可能包含敏感信息。因此,埋点设计必须同步考虑数据合规要求,明确哪些信息可以采集、如何脱敏处理、存储期限多久等关键问题,避免触碰数据安全红线。
埋点是连接用户行为与数据分析的桥梁,其质量直接决定了数据驱动决策的有效性。AI产品的埋点设计应遵循”核心路径×最小颗粒度”原则,聚焦关键用户决策流程,捕捉最基本的行为单元,并完整记录事件属性。通过科学的埋点设计和规范的实施管理,产品经理才能获得真实、准确、全面的用户行为数据,为AI产品优化提供可靠依据。
六、报告与决策:用数据解决”谁对谁错”
数据分析的最终目的是支持决策,而报告则是数据通向决策的关键载体。一份高质量的数据报告不仅要呈现事实,更要揭示问题、提出假设、给出方案,最终帮助团队在分歧中达成共识、在不确定中找到确定的行动方向。对于AI产品而言,数据报告尤为重要,因为AI功能的效果往往难以直观判断,需要通过严谨的数据来证明价值或发现问题。
数据报告最常见的误区是变成”数据堆砌”——罗列大量图表和数字,却没有明确的观点和行动建议。这种报告不仅无法支持决策,还会浪费团队时间,甚至导致”数据疲劳”。有效的数据报告应该像一篇结构清晰的议论文,有明确的中心论点,有充分的数据论据,有严谨的推理过程,最终得出有说服力的结论和可执行的建议。
标准报告结构
无论是周度、双周还是月度报告,都应该遵循相对固定的结构,确保信息传递的效率和完整性。这种结构化的报告方式可以帮助团队快速把握核心信息,聚焦关键问题,避免讨论偏离主题。
AI产品数据报告五段式结构
- 现状:关键指标与对比。简明扼要地呈现核心指标当前表现,必须包含对比(与上期比、与目标比、与同类功能比),避免孤立数字。建议使用”指标卡片”形式,每张卡片包含指标名称、当前值、变化率、目标值和趋势图。
- 问题:偏差与影响面。明确指出数据中反映的异常和问题,量化影响范围和程度。例如,”意图识别准确率下降2.3个百分点,导致对话失败率上升15%,影响约8%的日活用户”。
- 假设:原因分解。提出可能导致问题的多种假设,按可能性排序,并说明每个假设的支持证据和排除理由。避免过早下结论,保持客观开放。
- 举措:1-2周能落地的产品改动与AB计划。针对优先级最高的假设,提出具体可执行的改进措施,明确负责人和时间节点。建议包含对照实验设计,以验证改进效果。
- 目标:下周期数值区间。设定清晰、可衡量、有挑战性的改进目标,给出合理的数值区间而非单点目标,如”将意图识别准确率提升至85%-88%区间”。
难看数据的稳健叙事
数据报告不可避免会遇到”数据不好看”的情况——指标未达预期、出现异常波动或功能效果不及预期。这时,如何客观呈现、理性分析、建设性地提出改进方案,考验着产品经理的数据素养和沟通能力。简单地将问题归咎于算法、用户或市场,不仅无法解决问题,还会破坏团队信任。正确的做法是采用”事实-假设-计划-复核”的稳健叙事框架,既坦诚面对问题,又展现解决问题的专业思路。
典型数据异常场景的应对策略
- 冷启动/认知未建立:新功能上线初期数据通常不稳定,此时应强调”冷启动效应”,建议”延长观察窗+教育投放”的组合策略。例如:”新推荐算法上线3天,点击率低于老算法15%,可能由于用户认知不足。计划延长观察期至2周,同时增加功能引导和使用教程,帮助用户理解新算法价值。”
- 数据口径差异:当数据异常可能由统计口径变化导致时,应首先澄清口径问题,统一标准后再进行对比。例如:”本周活跃用户数下降8%,经核查发现是由于统计口径调整(从设备ID改为用户账号去重)。统一口径后,实际用户数下降约2%,在正常波动范围内。”
- 外部冲击:节假日、竞品活动、行业政策变化等外部因素也会导致数据异常。此时应引入”校正对比”,排除外部因素影响后评估产品真实表现。例如:”本周订单量下降12%,但同期行业平均下降15%,主要受春节假期前消费疲软影响。扣除季节性因素后,我们的核心指标实际环比提升3%。”
- 算法迭代影响:AI产品经常进行算法更新,可能导致短期数据波动。此时应强调”长期趋势”和”统计显著性”,避免过度解读短期波动。例如:”算法V2.0上线后,前3天准确率波动较大(±5%),但随着样本量增加,第4天开始稳定在87.5%,比V1.0提升4.2个百分点,达到统计显著水平。”
AI产品特有的数据解读挑战
相比传统产品,AI产品的数据解读面临一些特殊挑战,需要产品经理特别注意:
- 算法黑箱问题:许多AI模型,特别是深度学习模型,具有”黑箱”特性,难以解释决策原因。这使得数据异常的归因变得困难——当AI推荐效果下降时,是用户变化、数据漂移还是算法退化导致的?产品经理需要设计更细致的对比实验和控制变量,逐步定位问题根源。
- 数据漂移现象:AI模型依赖训练数据,而真实世界的数据分布会随时间变化(概念漂移),导致模型效果逐渐下降。因此,AI产品的数据报告需要包含”数据分布监控”,定期检查输入数据与训练数据的差异,及时发现潜在的数据漂移问题。
- 长期效应与短期效应:AI功能可能存在”短期兴奋效应”——用户初期因新鲜感而表现出异常高的使用频率和满意度,随后逐渐回归常态。数据报告需要区分这种短期效应和真实的长期价值,避免基于初期数据做出过度乐观的判断。
- 样本偏差风险:AI功能的早期用户往往是”AI爱好者”或”尝鲜用户”,其行为模式可能与大众用户有显著差异。数据报告需要关注样本代表性,避免将早期用户数据过度推广到全体用户。
数据驱动决策的会议技巧
数据报告最终要在团队会议中讨论,转化为实际决策。产品经理需要掌握一些会议技巧,确保讨论聚焦数据、基于事实、导向行动,避免陷入无意义的争论或”拍脑袋”决策。
- 会前预沟通:重要数据发现提前与关键利益相关者沟通,了解他们的初步看法和可能的反对意见,准备充分的论据。
- 先呈现事实,再引导观点:会议开始先客观呈现数据事实和对比结果,让所有人基于相同的事实基础讨论,避免先入为主的观点引导。
- 量化决策影响:对不同决策方案,尽可能量化其预期影响和风险,例如:”如果采用方案A,预计可提升点击率10%,但可能增加30%的服务器成本;方案B预计提升点击率5%,但成本基本不变。”
- 设计最小验证实验:当团队存在分歧时,建议通过小规模实验验证不同假设,用数据结果解决分歧。例如:”我们可以将用户分为三组,分别测试A、B两种算法和当前算法,一周后根据数据决定方案。”
- 明确决策和下一步:会议结束前必须明确做出的决策、负责人和时间节点,并记录在会议纪要中,确保后续执行落地。
数据报告是连接数据分析与产品决策的桥梁,其质量直接影响决策效率和效果。通过采用”现状-问题-假设-举措-目标”的五段式结构,产品经理可以确保报告的逻辑性和说服力。面对难看数据时,采用稳健的叙事框架能够帮助团队保持理性,避免过度反应或推卸责任。对于AI产品特有的数据解读挑战,产品经理需要设计更细致的监控和对比机制,确保数据结论的可靠性。最终,数据报告的目的不是证明谁对谁错,而是帮助团队找到正确的方向和有效的行动方案。
七、合规与对外叙事
在AI产品的快速发展中,合规与伦理问题日益凸显,已成为决定产品生死的关键因素。随着《生成式人工智能服务管理暂行办法》等法规的出台,AI产品的合规要求从”可选项”变为”必选项”。同时,AI产品的对外沟通也面临挑战——如何在展示产品价值的同时不夸大其词、不误导用户,如何平衡商业推广与合规要求,这些都是产品经理必须掌握的重要技能。
合规与对外叙事看似是两个独立领域,实则紧密相连。不合规的对外宣传可能导致监管风险,而过于保守的沟通又可能限制产品市场潜力。优秀的AI产品经理需要在合规红线和商业价值之间找到平衡点,建立既安全又有效的对外沟通框架。
合规底线与实践要点
AI产品的合规涉及数据安全、内容生成、算法透明度、用户权益保护等多个方面,是一个系统性工程。产品经理不必成为法律专家,但必须了解基本的合规底线,建立合规意识,并将合规要求融入产品设计全过程。
AI产品合规核心底线
- 数据处理合规:全部内部数据视为敏感数据,外发必须使用”脱敏版”。收集用户数据必须遵循”最小必要”原则,获得明确授权,并提供数据删除和退出机制。AI训练数据需确保来源合法,不侵犯知识产权。
- 内容生成合规:生成内容需符合法律法规和公序良俗,建立内容过滤机制,防止生成违法、低俗、歧视性内容。对于生成式AI产品,必须明确标注”AI生成”,避免用户混淆真实与合成内容。
- 算法透明度与可解释性:对于影响用户权益的AI决策(如推荐、评分、审核),需提供一定程度的可解释性,告知用户决策的基本依据。避免使用”黑箱算法”做出对用户有重大影响的决策。
- 用户权益保护:提供人工干预渠道,允许用户对AI决策提出异议并获得人工复核。对于医疗、法律等高风险领域的AI产品,必须明确”辅助决策”定位,不得替代专业人员判断。
合规流程与组织保障
合规不应依赖个人意识,而应建立制度化的流程保障。产品经理需要推动建立”合规评审并轨产品流程”的机制,将合规要求嵌入产品生命周期的每个阶段。
- 需求阶段:进行合规影响评估,识别潜在合规风险点,制定应对方案。例如,涉及用户画像的AI功能,需评估数据收集范围和使用方式是否合规。
- 设计阶段:将合规要求转化为具体产品设计,如隐私政策弹窗、数据授权界面、AI生成内容标识等。
- 开发阶段:与法务、安全团队共同评审技术实现方案,确保合规措施有效落地。
- 测试阶段:进行专项合规测试,模拟监管检查场景,验证产品合规性。
- 上线后:建立合规监控机制,定期检查产品合规状态,及时响应新规要求。
特别重要的是,产品经理不应个人裁定合规与法律风险。当遇到不确定的合规问题时,应及时咨询法务团队,以专业法律意见为准。建立”法务评审绿色通道”,确保合规问题得到及时解答,避免因等待合规评审而延误产品进度。
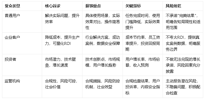
对外叙事框架
对外叙事是AI产品市场推广、用户教育、资本沟通的重要手段。有效的对外叙事应该基于事实、突出价值、管理预期,同时严格遵守合规要求,避免过度承诺或技术夸大。
对外叙事的核心挑战是平衡”吸引力”和”真实性”。AI产品尤其容易陷入”过度宣传”的陷阱——为了吸引用户,夸大AI能力、隐瞒局限性,最终导致用户失望、口碑下滑,甚至引发监管风险。正确的做法是建立”分层叙事”框架,针对不同受众(普通用户、行业客户、投资者、监管机构)传递不同侧重点的信息,同时保持核心事实的一致性。
不同受众的叙事策略

虚荣指标的合理使用
虚荣指标(如下载量、榜单排名、媒体曝光度)在对外叙事中仍有其价值,特别是在品牌建设和资本沟通中。产品经理需要明确区分”内部决策指标”和”外部沟通指标”,避免用虚荣指标指导产品决策,同时善用其进行有效对外沟通。
内部经营与优化应一律以”可复现口径的经营指标”为准,如用户留存率、功能使用率、任务完成率等反映产品真实价值的指标。虚荣指标可用于外部叙事和资本沟通,但使用时需注意:
- 明确指标定义和计算方法,避免模糊表述
- 提供必要的上下文,避免数据误导(如“下载量100万”需说明统计周期)
- 不将虚荣指标与产品实际能力直接关联
- 平衡展示,同时提及产品的实际用户价值和社会贡献
合规是AI产品的生命线,对外叙事是产品价值传递的桥梁。产品经理需要建立清晰的合规底线意识,将合规要求融入产品全生命周期,同时构建分层、真实、有效的对外沟通框架。在合规与商业价值之间找到平衡点,既不触碰监管红线,又能充分展示产品价值,这是AI产品成功的关键要素之一。记住:长期主义的合规与真实叙事,最终将赢得用户信任和市场尊重,这是任何短期流量都无法替代的核心竞争力。

八、证明个人价值:把指标”和你绑定”
在AI产品团队中,产品经理的价值常常被低估或误解。算法工程师有模型准确率,数据科学家有预测精度,而产品经理的贡献似乎难以量化——”你只是画了原型、写了文档,这些谁都能做”。这种误解的根源在于产品经理未能有效证明自己的独特价值,未能将产品成功与个人贡献清晰关联。要改变这种状况,产品经理需要主动构建”价值证明体系”,将核心指标与自己的产品决策明确绑定,用数据证明自己对产品成功的独特贡献。
证明个人价值不是”邀功”,而是建立专业影响力、获得团队认可、确保职业发展的必要能力。尤其对于AI产品经理而言,由于AI项目周期长、不确定性高,更需要主动、系统地证明自己的价值,避免在团队中被边缘化。
价值绑定的核心方法
将指标与个人价值绑定的核心方法是明确”产品杠杆”——即产品经理通过设计决策能够直接影响的关键变量,这些变量最终会传导至核心业务指标。产品经理需要为每个关键指标明确”你的设计杠杆”,清晰回答:”我通过什么具体的产品设计决策影响了这个指标?这些决策是我独立做出或主导推动的吗?没有这些决策,指标表现会怎样?”
个人价值证明的四个关键问题
- 你定义了什么? 指标口径、用户分层标准、AB测试方案、成功标准等。例如:”我重新定义了’对话成功率’指标,从单纯的’完成对话’改为’用户问题得到有效解决’,更准确反映产品核心价值。”
- 你设计了什么? 核心功能、交互流程、算法策略、内容模板等。例如:”我设计了’多轮澄清’交互模式,将复杂问题解决率提升了23%。”
- 你推动了什么? 跨团队合作、资源协调、技术方案优化、数据体系建设等。例如:”我推动建立了用户反馈实时分析机制,将问题响应时间从3天缩短到4小时。”
- 你优化了什么? 基于数据发现的具体问题,通过产品迭代实现的改进。例如:”通过分析用户修改行为,我优化了提示词模板,将采纳后修改时长减少了15分钟/任务。”
这些问题的答案应该具体、可验证、有数据支持。避免模糊的表述如”我负责产品优化”或”我参与了功能设计”,而应使用精确的描述如”我设计并推动上线了X功能,通过Y机制,带来了Z指标的提升”。
复合指标卡片:价值证明的利器
“复合指标卡片”是证明个人价值的有效工具。它将产品经理的具体决策、实施过程、结果变化浓缩在一张简明的卡片中,直观展示个人贡献与业务指标的因果关系。每个核心指标或重要产品决策都应对应一张复合指标卡片,形成个人价值证明的”证据库”。
复合指标卡片的标准结构
- 指标定义与口径:清晰定义你负责的指标,包括计算方法、统计周期、数据来源等。这展示了你对业务的深刻理解和定义能力。
- 数据前后对比:呈现你介入前后的指标变化,最好包含趋势图和具体数值对比。例如:”功能上线前,意图识别准确率为72%;上线后30天,准确率提升至85%,提升13个百分点。”
- 你的具体动作:详细描述你采取的产品决策和实施步骤,突出你的独特贡献。避免泛泛而谈,要具体到”设计了什么功能””调整了什么策略””推动了什么合作”。
- 排除他因分析:证明指标变化确实由你的决策导致,而非其他因素(如算法优化、市场推广、外部环境变化)。这需要通过对照实验、控制变量、时间序列分析等方法。
- 反驳预案:预判可能的质疑并准备回应。例如:”有人可能认为准确率提升是算法团队的功劳,但实际上,算法模型未变,我通过优化用户输入引导和意图澄清流程实现了这一提升。”
复合指标卡片应该简洁明了,一页纸聚焦一项核心贡献。定期更新这些卡片,在季度总结、晋升评审、项目复盘等关键场合使用,能够有效展示你的专业价值和对业务的实质性贡献。
建立个人影响力的关键行为
除了通过指标证明价值,产品经理还需要通过日常行为建立个人专业影响力,让团队认可你的判断和决策。这种影响力不是来自职位权力,而是来自专业能力、判断力和领导力。
- 主动承担”难指标”:选择那些重要但难以提升的指标负责,而非容易出彩的”低垂果实”。解决复杂问题的能力最能体现产品经理的价值。
- 建立”预测-验证”循环:公开预测产品改动的效果,然后用实际数据验证预测准确性。持续准确的预测能力会极大提升你的专业可信度。
- 分享方法论而非结果:在团队分享时,不仅展示数据结果,更要分享你的分析框架、决策思路和经验教训。这展示你的深度思考能力和知识沉淀能力。
- 培养数据敏感度:比别人更早发现数据异常、洞察数据背后的业务含义,提出前瞻性的产品建议。
- 坚持用户中心:在算法导向的AI团队中,始终坚持用户体验视角,提出平衡技术可行性和用户价值的方案,成为用户在团队中的代言人。
避免价值稀释的常见误区
在证明个人价值的过程中,产品经理常陷入一些误区,导致价值被稀释或误解。需要特别注意避免:
- 过度依赖运营或算法:如果你的产品决策必须依赖运营活动或算法优化才能产生效果,那么你的个人价值将被削弱。好的产品设计应该具有内在价值,能够独立产生积极影响。
- 沉迷细节忽视战略:过度关注交互细节、文案优化等”小改进”,而忽视对核心指标、用户体验、商业模式的”大思考”,会让你被视为”执行者”而非”决策者”。
- 缺乏数据证明:仅说”我做了什么”,而不能用数据证明”我做成了什么”,这种价值主张缺乏说服力。
- 抢功或推诿:将团队成果归功于个人,或对失败责任推诿塞责,会严重损害你的专业声誉。正确的做法是客观承认团队贡献,同时清晰界定自己的独特价值。
证明个人价值是AI产品经理职业发展的关键能力。通过明确”产品杠杆”、构建”复合指标卡片”、建立专业影响力,产品经理可以清晰展示自己对业务指标的实质性贡献,摆脱”谁都能做”的价值陷阱。记住:在AI团队中,你的价值不取决于你”做了什么”,而取决于你”通过产品决策改变了什么”——这种改变必须是可衡量、可验证、有独特性的。主动构建你的个人价值证明体系,让你的贡献被看见、被认可、被重视。
九、落地清单(可直接执行)
理论框架需要转化为具体行动才能产生价值。以下落地清单将前文所述的数据方法和指标体系转化为可直接执行的具体任务,帮助AI产品经理快速上手、系统落地数据驱动的产品管理方法。这些任务覆盖指标体系构建、埋点设计、数据闭环、报告机制、合规流程等关键环节,可根据产品实际情况调整优先级和具体细节。
指标体系构建任务清单
- 北极星指标定义:1周内完成。组织产品、业务、数据团队研讨,确定1个最能反映产品核心价值的北极星指标,明确计算口径、目标值和负责人。
- 星空指标分解:2周内完成。将北极星指标分解为3-5个可直接影响的星空指标,每个指标明确:定义与口径、当前值、目标值、负责人、产品杠杆(通过什么产品手段影响)。
- 虚荣指标清单:3天内完成。梳理当前使用的所有指标,标记出”虚荣指标”(仅用于对外沟通,不用于内部决策),明确其适用场景和沟通话术。
- 复合指标命名:1周内完成。对核心业务指标进行重命名,采用”名词+名词”的复合命名法,确保准确反映指标内涵和产品控制力。
- 指标字典编写:2周内完成。编写详细的指标字典,包含每个指标的定义、口径、计算方法、数据来源、更新频率、负责人等,全员同步并定期更新。
埋点设计与实施任务清单
- 核心路径梳理:3天内完成。梳理用户使用AI功能的核心路径(3-5条),明确每个路径的关键决策点和用户行为。
- 事件设计:1周内完成。为每条核心路径设计关键事件(每页3-5个),定义事件名称、触发时机、页面模块、属性字段、示例值。
- 埋点评审会:事件设计完成后1周内召开。组织前后端开发、数据团队、测试团队共同评审埋点方案,确保技术可行性和数据质量。
- 埋点开发与联调:根据开发排期,通常2-3周。跟踪埋点实施进度,确保按设计方案开发。
- 数据验证与优化:上线后1周内完成。验证埋点数据的准确性和完整性,修复数据缺失、重复或异常问题。
- 埋点文档维护:持续进行。建立埋点文档版本管理机制,记录每次变更,确保团队使用最新版埋点定义。
数据闭环与用户反馈任务清单
- 回访脚本设计:1周内完成。设计针对核心指标的用户回访脚本,重点关注”采纳-修改时长/二次使用率/澄清满意度”等AI特有指标。
- 种子用户群建立:2周内完成。招募20-50名核心用户组成种子用户群,定期收集反馈、进行访谈、参与内测。
- 用户行为分析机制:2周内完成。建立用户行为数据的周度分析机制,重点关注AI功能使用模式、异常行为、用户分群差异。
- 反馈收集渠道:1周内完成。在产品内设计便捷的反馈入口,分类收集用户对AI结果的评价(满意/不满意及原因)、功能建议、问题报告。
- 反馈闭环流程:2周内完成。建立”收集-分析-反馈-改进-通知”的用户反馈闭环流程,确保用户知道其反馈被采纳和改进的情况。
报告机制与决策流程任务清单
- 报告模板设计:3天内完成。设计”现状-问题-假设-举措-目标”五段式报告模板,包含固定的数据图表、分析框架和行动建议格式。
- 数据报告节律:立即确定。明确报告频率(建议AI产品采用双周报,兼顾数据稳定性和迭代速度)、参与人员、输出渠道。
- 决策会议机制:1周内建立。确定数据驱动决策会议的频率、议程、决策规则、行动项跟踪机制,确保会议产出明确的可执行任务。
- AB测试流程:2周内建立。制定AI产品AB测试规范,包括实验设计、样本量计算、指标选择、结果评估、结论推广的标准流程。
- 数据异常响应:1周内建立。定义关键指标的异常阈值和响应流程,明确数据异常时的通知机制、分析责任人、处理时限。
合规流程与风险管理任务清单
- 合规自查清单:1周内完成。根据最新AI监管要求,制定产品合规自查清单,包含数据收集、内容生成、算法透明度、用户权益等维度。
- 脱敏数据标准:2周内完成。与数据安全团队合作,制定AI产品数据脱敏标准和操作流程,明确哪些数据需要脱敏、脱敏方法、脱敏后用途。
- 合规评审节点:立即实施。在产品开发流程中嵌入合规评审节点(需求评审、设计评审、上线前评审),确保合规要求在各阶段得到落实。
- 法务沟通机制:1周内建立。建立与法务团队的日常沟通机制,明确合规问题的咨询渠道、响应时限、支持方式。
- 对外宣传审核:立即实施。建立AI产品对外宣传材料(官网、App描述、营销文案、媒体采访)的合规审核流程,确保不出现夸大宣传或不合规表述。
落地清单将抽象的方法论转化为具体行动,帮助AI产品经理系统构建数据驱动能力。建议按照”指标体系→埋点设计→报告机制→数据闭环→合规流程”的顺序推进,每个环节设定明确的时间表和责任人。记住:数据能力的建设是一个持续迭代的过程,不可能一蹴而就。从清单中选择2-3个最紧迫的任务开始,逐步建立完整的数据驱动体系,最终实现”用数据定义目标、驱动产品演化、证明个人价值”的核心目标。
结语
数据不是报表,它是产品的语言与护城河;也是AI产品经理说服团队、经营者与市场的”沟通货币”。在AI技术快速发展但效果难以直观判断的今天,数据能力已从”加分项”变为”生存线”——它决定了你能否清晰定义产品目标、能否有效驱动产品演化、能否有力证明个人价值。
本文系统阐述了AI产品经理的数据能力体系,从”关系-对比-场景”的数据观,到”北极星+星空”的指标设计;从三类AI产品的差异化度量,到埋点设计、报告叙事、合规边界的实践要点;最终落脚到个人价值证明和可直接执行的落地清单。这些方法和工具共同构成了AI产品经理的数据能力框架,帮助你在复杂多变的AI产品开发中找到确定的方向和有效的抓手。
记住,数据能力的核心不是”会做表”,而是”会思考”——思考数据背后的业务含义,思考指标之间的驱动关系,思考产品决策如何影响用户行为,思考如何用数据讲故事、证明价值。建立以”关系-对比-场景”为基底的指标体系,以”最小颗粒度”的埋点捕捉用户行为,以”可复制”的叙事框架沟通数据洞察,你就能让AI产品在不确定中稳步演进,并让你的个人价值被看见、被认可、被重视。
数据驱动不是目的,而是手段——通过数据更好地理解用户、优化产品、创造价值。最终,优秀的AI产品不是由算法或数据定义的,而是由它为用户解决的问题、创造的价值和带来的体验定义的。数据只是帮助我们更清晰地看见这一切,并更有效地实现这一切的工具。掌握数据能力,你将在AI产品的浪潮中把握先机,创造真正有价值的产品,同时成就自己的专业影响力。
© 2025 AI产品经理数据能力体系研究 | 最后更新:2025年11月26日
本文由 @学不会AI 原创发布于人人都是产品经理。未经作者许可,禁止转载
题图来自Unsplash,基于CC0协议
- 目前还没评论,等你发挥!

起点课堂会员权益




