系统操作手册编写指南:功能型与角色型的编写区别
你以为写操作手册就是“列功能+配截图”?其实真正有效的手册,是一次“角色驱动”的任务引导。本文通过对比分析,讲透功能型与角色型写法的适用场景与组织逻辑,帮助你写出“能被用”的文档,而不是“看不懂”的说明书。

一、操作性手册的作用
操作性手册是系统使用的重要指导文档,其核心作用在于帮助用户全面了解系统的功能与操作流程,解决使用过程中出现的各类问题,从而提升用户的工作效率,确保系统能够被正确、高效地应用于实际业务场景中。无论是新用户初次接触系统,还是老用户遇到新的操作难题,操作性手册都能为其提供清晰、准确的指引,减少用户的学习成本和操作失误,保障系统的稳定运行和业务的顺利开展。
二、功能型手册和角色型手册的区别
1.划分依据不同:
功能型手册是以系统的功能模块为划分依据,将系统的各项功能按照模块进行分类介绍,比如:以科技工单系统为例,需要从功能工单创建、工单分配、工单处理、权限管理等模块进行分类介绍。而角色型手册则是以用户角色为划分依据,从不同角色的用户角度出发,比如:业务员、开发工程师、运维专员、部门总监等,介绍其在系统中会涉及的操作功能。
2.适用人群不同:功能型手册适合需要全面了解系统所有功能的用户,如系统管理员、培训人员等,他们可以通过该手册掌握系统的整体功能架构;角色型手册更适合特定角色的用户,如普通员工、部门经理等,他们能快速找到与自己工作相关的操作内容,无需关注其他无关功能。
3.内容组织方式不同:功能型手册按照功能模块的逻辑顺序组织内容,每个功能模块下详细介绍该模块的各项操作,比如:“工单处理” 下介绍 “接收工单”“更新处理状态”“提交修复结果”“驳回工单” 等操作;角色型手册则按照角色的工作流程和操作路径组织内容,描述特定角色登录系统后从哪个功能进入、如何进行操作等,比如:如运维专员登录后,从 “待办工单” 模块进入,选择 “运维类工单” 进行故障处理的操作路径。
三、如何编写系统的操作手册
1. 确定手册类型
根据系统的使用场景和用户需求,确定编写功能型手册还是角色型手册,或者两者都需要编写。如果系统功能复杂,用户角色多样,建议同时编写两种手册,以满足不同用户的需求。
2. 收集整理信息
全面收集系统的相关信息,包括系统的功能模块、操作流程、用户角色及权限、系统截图等。与系统开发人员、测试人员和实际业务用户沟通,确保收集到的信息准确、完整。
3. 手册最基本的要素及编写要点
1.封面:封面是手册的门面,要包含公司 logo、公司名称、软件名称、版本号、文档编号、版本日期等信息。公司 logo 和名称应放置在显著位置,软件名称要准确无误,版本号和版本时间便于用户了解手册的更新情况,文档编号便于手册的管理和查阅。例如:

2.目录:目录应清晰列出功能模块名称及对应的页码,方便用户快速查找所需内容。功能模块名称要与手册正文中的一致,页码要准确无误。
3.版本记录:版本记录需包含版本编码、版本日期、修改者、修改说明等内容。通过版本记录,用户可以了解手册的更新历史,知道不同版本之间的差异。修改说明要简洁明了,准确描述修改的内容和原因。

4.系统概述
- 项目背景:介绍系统开发的背景和原因,如科技工单系统背景:当下企业数字化运营依赖众多软件与数据流程,各部门处理技术相关任务方式各异,缺乏统一管理平台,导致信息不畅、效率低下。为提升科技运维与项目管理效率,整合工作流程,开发综合性科技工单系统势在必行。
- 项目目标和定位:说明系统要实现的目标和在业务中的定位,如科技工单系统的目标和定位:①目标:打造集中化、标准化工单管理平台,实现各类技术工单全生命周期管理,提高处理效率与质量。②定位:作为企业内部科技服务支撑平台,打破部门壁垒,为各相关部门提供协同工作统一入口。
- 使用场景:描述系统的使用场景,如在科技工单系统里:业务提需求,创建工单交开发处理后确认;软件有问题,建bug单经开发修复、测试验证后关闭;软件要发布,建发布单经审核后发布;需改数据,建修改单审批后由管理员操作并验证关闭等不同场景要选用不用的内容。
5.功能模块
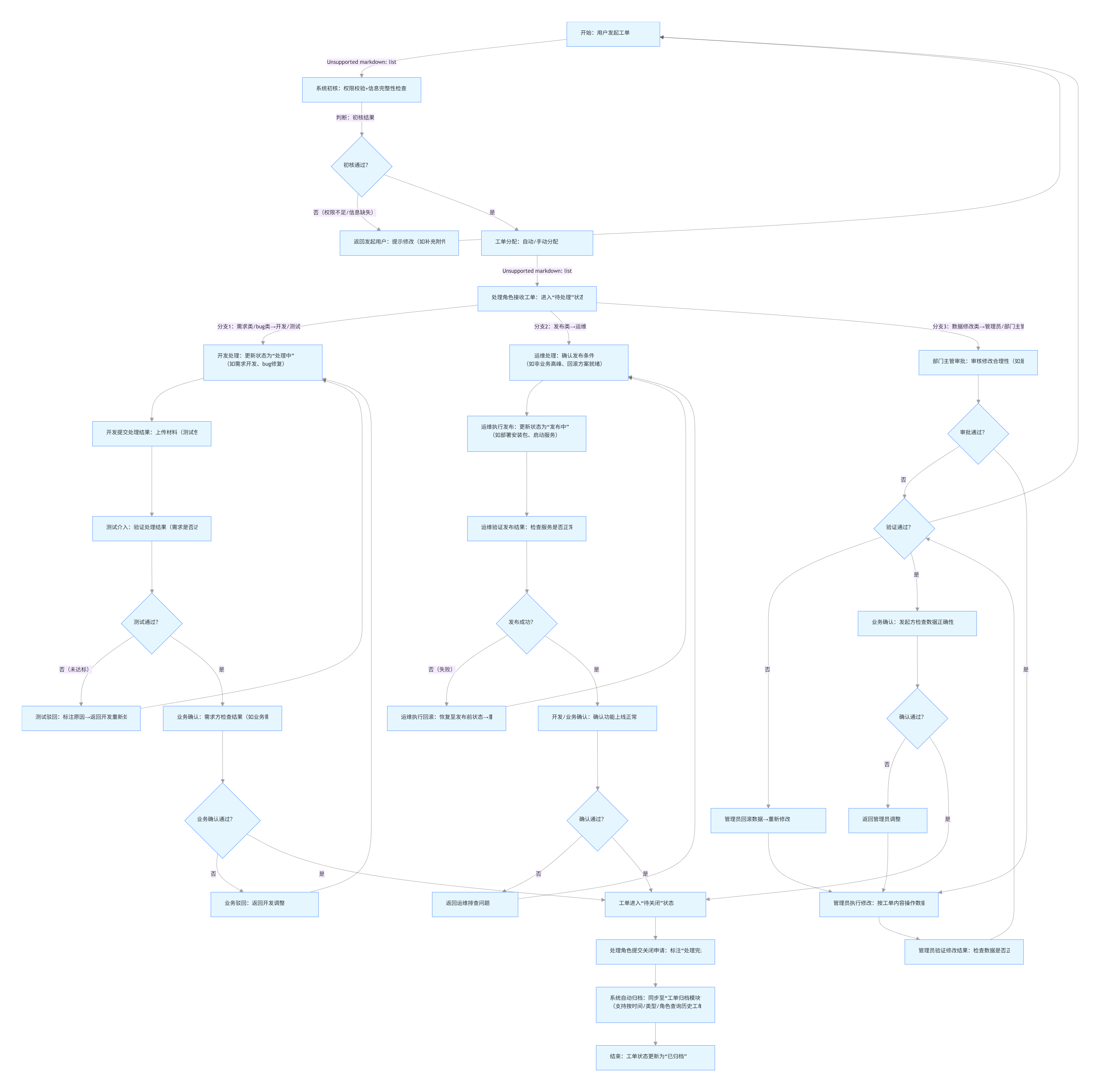
①系统流程图:
绘制系统的整体流程图,展示系统各功能模块之间的关系和数据流向,让用户直观了解系统的运行机制。

流程图核心说明:
- 角色关联:每个节点明确对应操作角色,比如“系统初核”→系统后台,“测试验证”→测试人员,贴合实际业务分工;
- 异常闭环:所有“驳回/失败”节点均设置回溯路径,比如测试不通过→返回开发,避免流程中断;
- 类型适配:通过分支区分不同工单的特殊环节(如数据修改类需“主管审批”,发布类需“运维回滚”),覆盖文档中提及的核心使用场景;
- 状态同步:关键节点标注工单状态变化,比如“待处理→处理中→已归档”,便于用户跟踪进度。
②用户角色权限表:
列出系统中的所有用户角色以及每个角色所拥有的权限,明确不同角色在系统中的操作范围,便于用户了解自己的权限和职责。
应用系统流转人配置表(具体详情可看我往期的工单系统终篇)

用户权限收集表

6.功能操作指南
(1) 功能型:以功能模块为单位进行介绍。首先进行模块介绍,说明该模块的功能和作用;然后附上系统截图,让用户对该模块的界面有直观认识;接着详细描述步骤操作说明,按照操作的先后顺序,清晰列出每一步的操作内容;再进行内容说明,解释操作过程中涉及的各项参数、选项的含义;最后注明注意事项,如操作的限制条件、可能出现的错误及解决方法等。比如以 “工单管理模块 – 创建业务需求工单” 为例:
① 模块介绍:“工单管理模块” 是科技工单系统的核心模块,负责各类工单的创建、查询、跟踪与操作,其中 “创建业务需求工单” 功能用于提报业务侧的功能优化、新功能开发等需求,确保业务需求有标准化提报路径、可跟踪进度、可追溯结果。
② 系统截图:附“科技工单系统 – 工单管理模块 – 创建业务需求工单” 页面截图。

③ 步骤操作说明:
- 登录科技工单系统,在左侧导航栏点击“工单申请”→“创建业务需求工单”;
- 在“业务分类”下拉框中选择业务类型以及对应的应用系统;
- 填写基础信息:“任务摘要和详情描述”;
- 上传支撑材料:点击“附件上传”,选择并上传需求文档;
- 提交工单:确认无误后,点击“提交”按钮,系统提示“工单创建成功,待审批”,同时发送通知给审批人。
④ 注意事项:
- 同一业务需求不可重复创建工单:提报前需先通过“工单查询”功能,在搜索框输入“需求核心关键词”,确认系统内无相同或相似工单,避免重复开发;
- 工单提交后修改规则:若工单状态为“待审批”,可在“我的工单”列表中找到对应工单,点击“撤回”按钮修改内容后重新提交;若工单已进入“审批中”,需联系审批人点击“驳回”,待工单退回“草稿态”后再修改;若工单已“审批通过”,则不可直接修改。
(2) 角色型:在功能介绍时从角色的角度出发。描述用户登录系统后,会从哪个功能进入,接着从哪个功能去操作,同时附上该功能的截图,详细说明操作步骤、内容以及注意事项。例如以 “科技工单系统 – 运维专员” 角色为例。
① 登录与初始页面:登录后,系统默认跳转至 “我的待办” 页面,页面顶部展示 “待处理工单” 数量,页面显示待审批的工单列表。
② 功能操作:比如处理发布类工单
- 点击发布类工单列表详情,比如“客户管理模块V2.0上线”;
- 进入“工单详情页”,查看“发布信息”,发布模块、版本号、发布时间、回滚方案,“开发提交材料”,如安装包、发布脚本;
- 确认发布条件:检查“测试报告”是否为“测试通过”,确认业务部门已在“备注”中注明“非业务高峰时段发布”;
- 填写发布记录:发布过程中,每完成一步,比如“停止旧服务”“部署新安装包”“启动新服务”,在“处理记录”中实时填写进度;发布完成后,选择“处理状态”为“发布成功”,填写“发布结果”,比如“22:00开始发布,22:15完成,无报错,服务正常”;
- 提交结果:点击“提交”,系统自动将发布结果同步给开发部门和业务部门,工单状态更新为“待业务确认”。
③系统截图:系统截图。
④注意事项:
- 执行发布操作前,需再次确认发布时间是否为非业务高峰,避免影响正常业务;若需临时调整发布时间,需在工单详情页“备注”中说明,并通知开发、业务部门;
- 故障处理时,若无法独立解决,比如服务器硬件故障,需点击“转派”按钮,将工单转派给负责硬件的运维工程师,并在“处理记录”中注明转派原因。
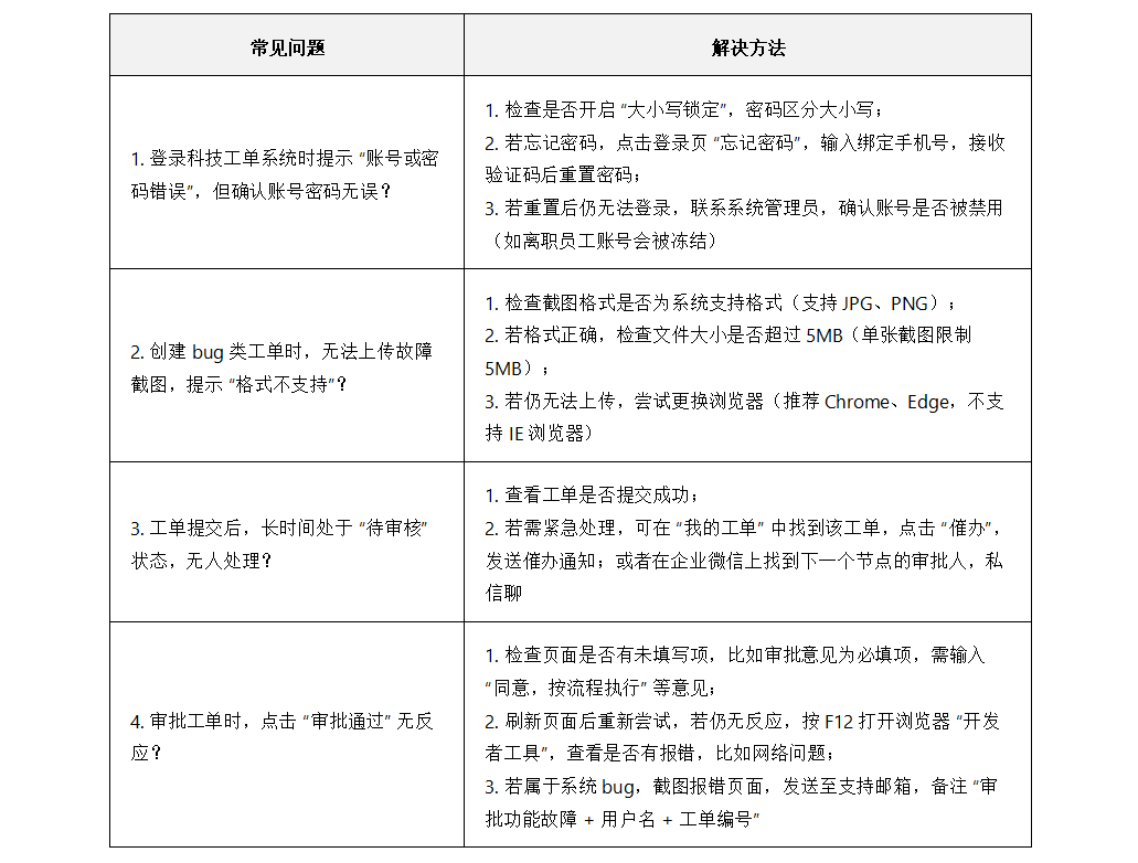
7.常见问题解答:收集用户在使用系统过程中可能遇到的常见问题,以及对应的解决方法。问题要具有代表性,解决方法要简单易行,让用户能够快速解决问题。

附件与支持:提供联系方法、邮箱等信息,方便用户在使用手册和系统过程中遇到问题时能够及时寻求帮助。联系方法可以包括电话、企业微信等,邮箱要确保有效。
五、总结
编写系统的操作手册是一项重要的工作,它能为用户使用系统提供有力的指导。在编写过程中,要明确手册的类型和受众,按照手册的基本要素认真编写,确保内容准确、清晰、易懂。功能型手册和角色型手册各有特点,应根据实际需求选择合适的编写方式,或同时编写以满足不同用户的需求,有时候也会搭配操作指南视频,辅助讲解。通过高质量的操作手册,能有效提高用户对系统的使用效率,充分发挥系统的作用,为业务的顺利开展提供保障。
本文由 @一杯美式 原创发布于人人都是产品经理。未经作者许可,禁止转载
题图来自Unsplash,基于CC0协议
该文观点仅代表作者本人,人人都是产品经理平台仅提供信息存储空间服务
- 目前还没评论,等你发挥!

起点课堂会员权益



