手把手教你挖掘USP,设计高转化的FAB体系(实战篇)
一句"地铁通勤、静享世界"的广告语如何让消费者秒下单?USP与FAB的黄金组合正在颠覆传统营销逻辑。本文深度拆解从认知到行动的销售漏斗四阶段,揭秘如何通过精准匹配用户心理路径,将产品特性转化为购买动力。更有实战手册教你三步挖掘独特卖点,五招设计高转化话术,让产品价值在用户心中生根发芽。

小李想买一台降噪耳机,但是面对琳琅满目的品牌,有选择障碍的他感到有点迷茫。
直到他看到某个品牌的一条广告语:“地铁通勤、静享世界”。
这句独特的卖点一下子抓住了他的痛点。
他点进详情页后,看到上面写著:
“采用Hybrid主动降噪技术,降噪深度高达40dB,让你在嘈杂环境中也能享受纯净的音乐与通话”。
清晰的卖点和层层递进的介绍,让他确信这款耳机能解决他的通勤困扰,果断下了单。
透过这个例子,我们可以感受到当 USP与FAB二者紧密协做时,能够带来非常好的转化效果。
上周五,我们探讨了什么是 独特的销售主张(USP)与 特性、优势、利益(FAB),以及如何通过它们来展现产品的价值。
https://www.woshipm.com/marketing/6303144.html
今天,我们会先将把目光聚焦在整个销售过程中,看看在认知、兴趣、决策和行动这四个阶段里,如何让USP和FAB发挥最大效力,最终实现高效的转化。
最后,手把手教你 挖掘USP 以及 设计FAB 的详细步骤。

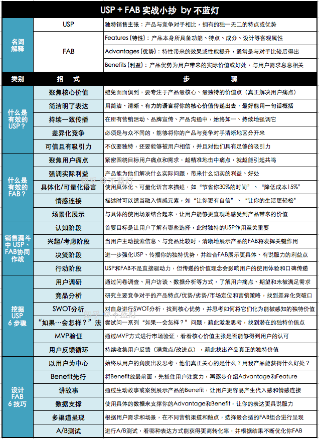
04 精准制导:销售漏斗中的协同作战
用户的购买行为往往经历一个从认知到行动的转化过程,通常可以用“销售漏斗(Sales Funnel Model)”来概括。
这其中包括了四个阶段:
- 认知阶段 (Awareness)
- 兴趣/考虑阶段 (Interest/Consideration)
- 决策阶段 (Decision)
- 行动阶段 (Action)
USP和FAB在这四个阶段扮演着不同的角色。
它们需要如同齿轮般精密配合,在用户决策链路的每个卡点精准发力,才能最终引导用户完成转化。
4-1 认知阶段 (Awareness)
在这个阶段,用户的首要目标是了解有哪些选择,USP的作用至关重要。
一个清晰、独特的USP能够帮助你的产品在众多信息中脱颖而出,抓住用户的眼球,让他们对你的产品产生初步的认知和印象。
你需要通过各种渠道,将你的USP有效地传递给目标用户,让他们知道你的产品是与众不同的。
4-2 兴趣/考虑阶段 (Interest/Consideration)
当用户对你的产品产生初步兴趣后,他们会开始主动搜索更多信息,并与竞争对手的产品进行比较。
在这个阶段,FAB开始发挥关键作用。
通过清晰地展示产品的特性、优势和利益,你可以帮助用户更深入地了解你的产品能够为他们带来什么价值,并让他们相信你的产品能够满足他们的需求。
你需要针对不同的用户群体,提炼不同的FAB组合,以满足他们多样化的需求。
4-3 决策阶段 (Decision)
在这个阶段,用户已经缩小了选择范围,开始认真评估不同的产品。
除了基本的价值之外,他们还会考虑价格、口碑、售后服务等因素。
在这个阶段,你需要进一步强化你的USP,提醒用户你的独特优势,并结合FAB展示更具体、更有说服力的利益点。
例如提供用户评价、案例分析、免费试用等方式来消除用户的顾虑,增强他们的购买信心。
4-4 行动阶段 (Action)
当用户做出购买或使用决定后,你的工作并没有结束。
你需要确保他们能够顺利地完成购买流程,并提供良好的用户体验,最终将他们转化为忠实用户。
在这个阶段,虽然USP和FAB不再是直接的驱动力,但它们所传递的价值理念仍然会影响用户的使用体验和口碑传播。
一个与USP相符的产品体验和持续提供的FAB价值,能够增强用户的满意度和忠诚度。
总而言之:
- USP负责在用户心中建立第一印象,吸引他们的注意力。
- FAB则负责深入阐述产品价值,激发用户的兴趣和信任。
在销售漏斗的不同阶段,你需要根据用户的需求和心理状态,灵活地运用USP和FAB,才能最终实现用户的成功转化。

举个栗子
我们以一款新型智能运动手环为例:
- 认知阶段 : 通过社交媒体广告、科技媒体评测、户外运动KOL的推荐等方式,强调其USP:精准监测运动数据,定制个性化训练计划,帮助用户科学高效地达成运动目标。
- 兴趣/考虑阶段: 用户点击广告或通过其他渠道了解到这款手环后,会搜索更多详细信息,查看产品官网、功能介绍、用户评价等。网站或详情页会详细展示其FAB。例如Feature: 内置高精度传感器、睡眠监测、心率监测、GPS定位。Advantage: 能根据用户运动习惯和身体数据生成个性化训练计划,无需人工干预即可获得科学指导。Benefit: 更科学的运动指导,避免运动损伤,提高运动效率;全面了解自己的睡眠质量和身体状况,更好地管理健康。
- 决策阶段: 用户在此阶段可能会关注价格、外观设计、续航能力、用户口碑等,所以应该更进一步突出其USP的价值,例如提供限时折扣、赠送配件、强调用户好评等。
- 行动阶段: 用户完成购买,开始使用手环。这时候可以通过App引导用户设置个性化信息,提供详细的使用教程和专业的运动建议,确保用户获得良好的使用体验,并鼓励用户分享使用心得,形成口碑传播。

05 转化利器:挖掘USP &; 设计高转化FAB的实战策略
掌握了USP和FAB的理论知识后,更重要的是如何在实践中有效地运用它们。
以下是一些挖掘USP和设计高转化FAB的实战策略:
5-1 挖掘USP的实战步骤
想要挖掘出产品的USP,我提供一个常用的挖掘步骤给大家参考:
- 用户调研: 不要臆想用户的需求,而是要通过问卷调查、用户访谈、数据分析等多种方式,真正了解用户的痛点、期望和未被满足的需求。
- 竞品分析: 研究你的主要竞争对手的产品特点、优势、劣势、市场定位和营销策略。找到他们没有强调或者忽略的价值点,作为你差异化的突破口。
- SWOT分析: 对自身产品进行全面的SWOT分析(优势、劣势、机会、威胁),找到你的核心优势,并思考如何将这些优势转化为用户能够感知到的独特价值。
- “如果…会怎样?”法: 尝试问自己一系列 “如果…会怎样?” 的问题,例如“如果我们的产品是市面上最快的会怎样?”、“如果我们的产品是唯一能解决某个特定问题的会怎样?”、“如果我们的产品拥有最便捷的操作体验会怎样?”通过这种方式,激发思考,找到潜在的独特价值点。
- MVP验证: 如果你正在开发一款新产品,可以通过MVP(Minimum Viable Product,最小可行产品)的方式进行市场验证,看看你的核心价值主张是否能够得到用户的认可。
- 用户反馈循环: 持续收集用户反馈,了解他们对你的产品最满意的地方是什么,以及他们认为哪些方面还可以改进。用户的真实反馈往往能揭示出你产品真正的独特价值。
举个栗子
我们以一款新的天然成分洗发水为例。
- 用户调研: 通过线上问卷调查、线下用户访谈等方式,了解目标用户(例如注重健康、对化学成分敏感、有头皮问题的人群)对洗发水的核心需求是什么?他们最担心的问题是什么?他们对现有洗发水有哪些不满意的地方?(例如,化学成分刺激头皮、清洁力不强、用后头发干涩等)。
- 竞品分析: 分析市面上主要的天然洗发水品牌,它们的成分特点、宣传重点、用户评价如何?它们是否突出了某些特定的功效或成分?(例如,强调植物精油、无硅油、针对某种特定发质等)。
- SWOT分析: 分析我们这款天然洗发水的优势(例如独家天然植物配方、对头皮温和无刺激)、劣势(例如成本可能较高、起泡性可能不如化学洗发水)、机会(例如消费者对健康和天然产品的需求日益增长、细分市场仍有空白)、威胁(例如大型日化品牌的天然洗发水产品线也在不断拓展)。
- “如果…会怎样?”法:问问自己 “如果我们的洗发水是市面上唯一一款真正做到100%纯天然,并且能有效缓解敏感头皮问题的洗发水会怎样?”、“如果我们的洗发水能让用户在清洁头发的同时,还能享受到SPA级的头皮护理体验会怎样?”
- 用户反馈循环: 在产品研发阶段,邀请小范围用户试用,收集他们对产品的使用感受、气味、清洁力、对头皮的刺激性等方面的反馈,根据反馈不断调整和优化配方。
- MVP验证: 推出小批量试用装,在目标用户群体中进行推广,观察用户的购买意愿和反馈,验证“100%纯天然,温和舒缓敏感头皮”这个核心价值主张是否能够获得用户的认可。 通过以上步骤,我们可能会提炼出这款洗发水的USP为:“100%纯天然,专为敏感头皮研发,温和清洁,舒缓不刺激。”

5-2 设计高转化FAB的实战技巧
想要设计出好的FAB来实现高转化的目标,可以采用以下几个技巧:
- 以用户为中心: 始终从用户的角度出发思考,他们真正关心的是什么?他们希望通过使用你的产品解决什么问题,获得什么好处?
- Benefit先行: 在描述FAB时,可以尝试将Benefit放在最前面,先抓住用户的注意力,然后再逐步展开介绍Advantage和Feature。
- 讲故事: 通过生动的故事或案例来展示产品的Benefit,让用户更容易产生代入感和情感连接。 使用感官词汇: 运用更具象、更生动的感官词汇来描述产品的Feature和Advantage,例如“丝滑般的触感”、“令人惊艳的视觉效果”、“如同身临其境的听觉体验”等。
- 数据支撑: 使用具体的数据来支撑你的Advantage和Benefit,例如“效率提升30%”、“成本降低20%”、“用户满意度高达95%”等,让你的表达更具说服力。
- 对比突出: 将你的产品的Feature和Advantage与竞争对手的产品进行对比,突出你的优势所在。
- 多渠道呈现: 在不同的营销渠道和触点,根据用户的需求和场景,选择最合适的FAB组合进行呈现。例如,在产品详情页可以更详细地介绍Feature和Advantage,而在广告文案中则更侧重于Benefit的提炼。
- A/B测试: 对不同的FAB组合进行A/B测试,看看哪种表达方式能够获得更高的转化率。根据测试结果不断优化你的FAB。
举个栗子
我们以一款降噪耳机第2代产品为例:
- 以用户为中心+Benefit先行: 广告文案以“聆听新境界”或“静,由你掌控”等标题开头,直接点出用户最关心的核心利益:卓越的音质和强大的降噪效果。
- 讲故事: 通过生活化场景来展示第二代耳机的Benefit,例如在通勤的地铁上,用户戴上后瞬间隔绝了噪音,沉浸在音乐世界中。
- 使用感官词汇: 描述音质时会使用“清澈透亮的高音”、“浑厚深沉的低音”等词语;描述降噪效果时会使用“宛如置身静谧空间”、“沉浸式的聆听体验”等。
- 数据支撑: 强调“最高可达上一代的 2 倍”的主动降噪效果,用具体数字来增强说服力。
- 对比突出: 透过“通透模式”和“自适应通透模式”的设计,突出了在环境音处理方面比对手强大的优势。
- 多渠道呈现: 在官网的产品介绍页,会详细列出H2芯片带来的各项技术优势(Feature和Advantage);在广告片中,则更多地通过场景化的方式展示其核心Benefit;在发布会上,则会结合数据和用户反馈来强化其价值。
- A/B测试: 可以会在不同的广告文案和宣传材料中测试不同的FAB组合和表达方式,以找到最能吸引用户并促成购买的版本。

06 结语:从参数到价值的翻译
“消费者从不在意你的钻头转速多少转,他们只要墙上的洞。”
美国营销大师菲利普·科特勒在上世纪的这句话,在现今瞬息万变的市场上仍然占有重要的地位。
记住,产品的本质在于价值的传递,而转化的核心在于满足用户的需求。
只有真正理解你的用户,洞察他们的痛点,并用清晰、有力的USP和FAB将你的产品价值准确地传递给他们,你才能在激烈的市场竞争中赢得用户的选择,实现产品的成功。
希望从明日起,当你在讨论你独特的产品技术时,请你同时也问自己:
- 用户是在什么场景下感知到它?
- 它解决了什么具体问题?
- 用户最终获得什么价值?
这或许才是转化率跃升的真正原点。
本文由 @不蓝灯 原创发布于人人都是产品经理。未经作者许可,禁止转载
题图来自Unsplash,基于CC0协议
该文观点仅代表作者本人,人人都是产品经理平台仅提供信息存储空间服务
- 目前还没评论,等你发挥!

起点课堂会员权益




