我搭了一个智能体,帮想转岗AI产品经理的小伙伴更好的准备面试
本文介绍了我基于腾讯元器智能体平台搭建的一款面向 AI 产品经理求职者的面试辅导工具。该智能体能根据岗位 JD 自动拆解考核点并生成模拟面试题,支持具体题目的解析与答题框架构建,结合知识库与联网搜索能力,帮助用户系统化、高效地准备面试,尤其适合转岗、应届或希望提升面试通过率的从业者使用。

越是跨“业务 + 技术”的岗位,面试准备越不应该靠刷题。AI 产品经理就是典型。
你打开一个 AI 产品岗位的 JD,里面既有业务目标(增长、转化、交付周期),又有技术名词(RAG、Agent、向量库、Prompt、评测、A/B、数据闭环),再加上“需要懂模型、懂落地、懂协同”的泛化描述。
看完最大的感受不是“我会不会”,而是不知道从哪拆、怎么押题、怎么答得像一个真正做过的人。
更麻烦的是:
- 押题没方向:刷了很多题,但不确定跟目标岗位的匹配度。
- 回答没逻辑:想到哪说到哪,最后变成“我了解一些/我做过一些”。
- 优质参考难找:面经、案例、报告散落全网,临场才去翻,效率低且容易跑偏。
所以我做了一个小型但非常“实用主义”的智能体:AI产品经理面试押题与辅导顾问。
它不想取代你准备面试,而是把最耗时间的那部分做掉:
你把目标岗位 JD 扔进去,它能拆解岗位核心考核点(尤其是大模型相关技能 + 对应业务场景),再按点押题,每个点给你“怎么答”的结构和示例。
你直接把面试题发给它,它能像一个面试教练一样,从岗位匹配度、技术专业性、落地可行性三条线,给你一套可复用的答题框架。
所有回答基于一个覆盖大部分技术和行业场景的 AI 面试题知识库.
如果知识库里命中不了,它会自动生成检索 query,走联网搜索,把“零散资料”变成你能直接复述的答案骨架。
智能体是面向产品经理的,所以肯定也应该“授之以渔”。
这篇文章分享一下这个智能体的搭建过程,帮助大家了解一下腾讯元器智能体的玩法。
智能体的体验链接在文章最后。
定位&整体交互
产品定位:它在帮谁、解决什么、做到什么程度
目标用户:AI 产品经理求职者、应届生/转行人群、其他想提升面试通过率的从业者
核心价值:“把 JD 翻译成考核点,再把考核点翻译成高概率面试题与高分回答。”
能力边界与拒答策略:
▪ 智能体主模型只负责工作流调度,拒答任何问题
▪ 仅支持 AI 产品经理/算法工程师相关岗位
▪ 超出范围固定回复
调度层通过如下提示词约束:
作为调度员,你将接收到一段用户发来的文本,请仔细辨识文本内容,调用对应的工具来完成任务。
如果用户发送的文本为岗位描述、岗位职责要求等类似 JD 的内容,调用`岗位JD拆解`这个工具/工作流;
如果用户发送的文本为面试题,或者与AI大模型、智能体、Agent 等开发、设计相关问题,调用`面试题解答`这个工具/工作流;
如果用户发送的文本不在以上两种类型之内(如情感陪伴、闲聊吐槽、日常生活咨询),直接告知用户“我目前只能提供AI产品经理、算法工程师相关岗位的面试辅导,其他问题请问别的智能体。”
**除不符合条件的提问外,所有任务,必须调用工具/工作流来完成。你不直接回复用户的问题。**
整体交互设计:两条主路径 + 一个兜底

整体交互实现细节时序图如下,接下来逐个功能点拆分。

三个工作流协同
工作流 1:JD 拆解 & 面试题模拟(主流程)
输入:用户 JD大模型节点拆解 JD 提取:
▪ 大模型相关技能要求(3 个)
▪ JD 描述的业务或期望落地场景(3 个)
循环:将每个“考核点”丢给子工作流(工作流2)
输出:按考核点汇总的面试模拟题 + 回答解析
流程非常简单,直肠子一路走到底型:
输入节点(SYS.UserQuery)
↓
回复节点(后续很慢,先输出一句话稳住用户)
↓
大模型节点(JD拆解,提取技能和场景考核点,提示词在下面)
↓
参数提取节点(当前元器还不支持直接结构化输出,中转一下)
↓
代码节点(把结构化内容拼接,以便接下来输出给用户看)
↓
回复节点
↓
循环节点(工作流 2,把技能考核点转换为面试模拟题和解题思路)
↓
回复节点(告诉用户还有,别走)
↓
循环节点(工作流 2,把场景考核点转换为面试模拟题和解题思路)
↓
回复节点(完工告诉用户)
↓
结束
几个关键节点的内容:
1.JD 拆解节点的提示词
其中/userQuery是引入的变量
<jdContent>/userQuery</jdContent>请对以上岗位描述和要求进行深度分析和拆解,帮助应聘者更好的理解岗位要求、准备面试。
我们正在讨论的AI 是“生成式 AI”技术,类似 DeepSeek、ChatGPT 等工具,而不是传统的人脸识别、自动化技术。
需要注意的是,并不是所有JD 都是专业的,因为生成式 AI 技术仍处于普及中,部分招聘单位会混淆传统 AI 技术,使用类似 NLP、TensorFlow等技能要求,此类表达请忽略。
你的拆解结果会被用来帮助应聘者模拟面试,请确保输出的结果可以被用来创建面试题,即他们应该是可以被转换成具体问题且能被应聘者通过描述相关项目经验和概念理解来回答。
正确的输出结果:熟练掌握 RAG 技术;有AI落地相关经验;了解大模型的底层原理和能力边界……
错误的输出结果:将AI新技术转化为具有市场竞争力的产品;快速理解市场……
从 JD 中提取以下信息:
1.技能或者能力要求:JD 的岗位职责和岗位要求中,提到了哪些与AI 大模型或者岗位相关的能力,给出三个你认为最重要的即可。
2.业务或应用场景描述:JD 的岗位职责和岗位要求中,提到了哪些期望用 AI 来赋能的业务、场景或工作流程,给出三个你认为最重要的即可。
结构化输出你的分析结果:
{
“summary”:”对岗位的整体概述和评价,包括岗位类型(内部效率赋能还是对外盈利产品)、职责要求清晰程度(是否给出了具体的期望,还是泛泛的外行式表达、通用型要求)”,
“skills”:[“技能描述”,”技术要求”],
“scenes”:[“赋能的场景”,”赋能的业务”]
}
只输出结构化 JSON,不包含任何其他解释、Markdown 标识符。
2.参数提取节点
参数提取节点底层是一个大模型,需要非常清晰的描述你要提取的参数。
这里有三个细节,需要做到位,否则很容易直接在这里中断,把失败的结果呈现的前端,用户体验很糟糕。

❶ 提取参数的方式描述清楚,因为我上游输出的是 JSON,这里描述相对简单
❷ “必填”选项尽量不要勾选,否则模型很容易因为提取出不来而直接在前端让用户提供,非常尴尬。这里建议配一个无论如何都能提取出来的参数,确保流程正常运行
❸ 辅助提示词里必须再强调一遍从哪里提取参数,否则极大概率你输入的信息模型看不到。
3.阶段性输出
从开始到这里因为经过了两个模型节点,等待时间会很长,必须提供一些阶段产出,以防用户跑路。
我用了一个代码节点来拼接结构化信息(提取出来的技能和场景考核点),然后用回复节点输出到前端。
效果如下:

4.循环节点开始拆
元器的循环节点是通过引用其他工作流来实现的,输入需要是数组(前面参数提取节点取出来的skills和scenes参数)。
子工作流实现接下来展开。
工作流 2:面试模拟题目生成(子流程)
输入:单个考核点
知识库检索:AI 面试题知识库(100 个 Q&A)
大模型判断:输出结构化字段
▪is_useful:是否匹配
▪answer:最终题目与解析
▪query:不匹配时用于联网检索的检索词
分支:
▪ 命中:基于知识库生成 3 道题 + 解析
▪ 未命中:用query调用 DeepSeek 搜索 → 生成 3 道题 + 解析
这个工作流核心实现就上面这点东西,重点说一下知识库功能。
元器此刻的知识库还不支持自定义分段,所以我对原始数据做了预处理。
数据来源是我过去直播讲解点评了 100 个 AI 岗位面试题,我把直播的回放转文字稿做了总结,最终输出了如下结构的文字稿文档:

每个文档里都有多个题目和答案,直接上传到知识库会被不可控的切分,所以我写了个脚本,把他们拆成了 100 个子文档
每个文档里一个题目

这样就实现了“自定义切片分段”功能。
这 100 个面试真题虽然挺全了,依然无法覆盖全部的情况,所以在知识库检索之后,我增加了一个大模型节点,来判断检索结果是否能支持当前处理技能/场景考察点的面试题响应。
都在提示词里了:
其中/investigation和knowledges是引入的变量,前者是开始输入的技能考察点(上个工作流传过来的),后者是知识库里检索到的结果。
<investigation>/investigation</investigation>
<knowledges>/knowledges</knowledges>
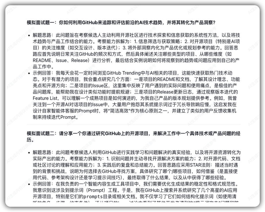
接下来扮演一个面试辅导专家,根据上方提供的待考察能力(Investigation标签内文本)和此考察问题在公司已有面试题库中检索到的结果(Knowledge 标签内文本),生成 3 个模拟面试题和回答思路。
注意:检索结果可能包含与考察能力不相关的资料,甚至资料为空,请仔细辨别。只有当资料与待考察能力相关时才参考引用。
如果资料与待考察能力不相关,请根据待考察能力生成一个用于网络检索的自然语言,如“想要在面试时考察应聘者 XX 相关能力,如何设置面试题目。检索网络信息按如下结构给出答案:
#### 模拟面试题一:XXXXnn
– 解题思路:问题意图分析、考察能力拆解、回答思路nn
– 示例回答:给出示例回答n—n”按如下格式输出:{“is_useful”:”检索资料是否可用,仅输出是或否”,”questions”:”#
### 模拟面试题一:XXXXnn
– 解题思路:问题意图分析、考察能力拆解、回答思路nn
– 示例回答:给出示例回答n—n”,”#
### 模拟面试题二:……”,”for_search”:”如果is_useful字段的值为否,填充此字段”}
伪结构化输出,依然需要一个参数提取节点来提取。
然后是判断分支:如果is_useful的值为“是”,直接把questions字段的值输出的前端;如果为“否”,则走 DeepSeek 搜索分支。

子工作流运行的输出结果长这样:

它会连续运行 6 次(3 个技能考察点、3 个场景考察点),累计输出 18 个面试模拟题和解析。
工作流 3:面试题解析(答疑流程)
输入:用户面试题知识库检索 → 大模型判定(同样三字段)
分支:
▪ 命中:基于知识库给“解题思路辅导”
▪ 未命中:生成检索 query → DeepSeek 搜索 → 给答案骨架与落地建议
这个逻辑其实就是上面子工作流的“微调”版,整体流程一模一样,只是大模型节点的提示词变了。
<question>/user_question</question>
<knowledges>/knowledges</knowledges>
接下来扮演一个面试辅导专家,根据上方提供的面试问题(question标签内文本)和此问题在公司已有面试题库中检索到的结果(Knowledge 标签内文本),为用户提供面试辅导。
注意:检索结果可能包含与面试题不相关的资料,甚至资料为空,请仔细辨别。
按如下格式输出:
{“is_useful”:”检索结果是否可用,仅填写是或否”,”answer”:”检索结果可用时填写此字段,格式如下:’
-**题目解析:**此面试题主要考察 XX、XX 方面能力……n
-**参考回答:**面对此类问题,建议按照如下方式回答……’不可用时留空”,
“query”:”检索结果不可用时填写此字段,格式如下:
‘我正在准备面试,请检索网络资料后根据最新的信息帮我回答此问题,按如下格式回复
-**题目解析:**此面试题主要考察 XX、XX 方面能力……n
-**参考回答:**面对此类问题,建议按照如下方式回答……’。检索结果可用时此字段留空”
}
其它细节
1.等待动画
因为过程中选择了结构化输出,没办法实现流式输出,为了让用户的体验相对好点一点,我在消息节点里放了一个请等待的 gif 图片

用 PPT 的动画几分钟就能搞定。
2.Markdown 渲染
智能体前端是支持 Markdown 语法渲染的,因为这个智能体会输出大量文字,如果是纯文本的话太难受了。
所以我在所有模型输出的内容里要求它输出带标题级别、加粗、无序序列的 Markdown 格式(见提示词)
同时在每个消息前后增加了===========这样的分隔符,让阅读体验能更好一点。
之所以没选—是因为,有时候换行渲染不出来,会把整段都搞成加粗,起到反作用……
拓展和延伸
场景和玩法的延伸
这个面试辅导智能体,核心是基于那套 AI 面试题知识库。
相比于常规 RAG,在根据 JD 出题这个工作流上,他并不是以答案形式提供价值,而是作为一份出题、解题的参考资料。
与此场景相似的,你可以把自己收藏的各种资料(比如爆款写作方法论)整理成知识库后,让大模型参考匹配的资料作为方法论构建提示词。
另外,循环节点也可以延伸出大量的玩法。
元器的循环节点设计,本质上是让你用工作流构造一个“工具插件”,循环调用、生产内容。
同样以写作为例:把一个创作内容的流程“封装”后引入循环节点,就可以在一次任务中产出任意数量/选题 list 的爆款内容。
关于元器智能体
元器此刻的功能和生态已经相对完善了,你可以在上面完成大部分创意的搭建。
关键是它的分发渠道非常硬核:你可以把搭建的智能体直接发布到小程序上。
此刻其他平台的智能体,因为分发渠道的原因,大部分只能自用。
即便可以打包为小程序,但也需要你自己注册主体、备案小程序(涉及到大模型还要再多一个备案)。
我之前有统计过某个头部智能体平台的数据,公开发布的智能体力,有 23% 只运行过一次。
一个应用,如果只是搭了给自己看,都谈不上自娱自乐(排除你搭建过程的乐趣)。
如果把智能体发布到小程序,不用自己搞备案、买服务器,且消耗用户自己的 Token,价值就不一样了。
最近元器也在搞比赛,顺便参赛拿个奖,作为简历的背书非常有意义。
我前面有直播分析过这次比赛的参赛方向,再次贴出来大家参考:

在腾讯元器平台上,构建一个真正有价值的智能体,关键在于它是否承载了你独有的知识体系与工作流程,并能解决某一类广泛而真实的用户需求。正如“人人都是产品经理”,每个人都可以基于自己的专业积累,创造出不只是自娱自乐、更能持续帮助他人的智能体应用。
参与腾讯元器智能体大赛,若能做出这样的优质智能体并获得奖项,不仅能切实帮助他人,也将成为你个人能力的有力背书。如果你也希望打造一个属于自己的、真正有价值的智能体,不妨就从腾讯元器开始尝试。
最后,欢迎体验AI产品经理面试押题与辅导顾问并反馈任何建议或 BUG。
如有其他问题,可以添加豆豆加入官方比赛交流群沟通。

最后,欢迎体验AI产品经理面试押题与辅导顾问并反馈任何建议或 BUG。

本文由 @张佳的AI实战笔记 原创发布于人人都是产品经理。未经作者许可,禁止转载
题图来自Unsplash,基于CC0协议
- 目前还没评论,等你发挥!

起点课堂会员权益




