企业级智能客服实战:支持截图提问+意图识别+RAG检索,让客服效率提升10倍
企业内部客服正迎来智能化变革。借助腾讯元器平台打造的智能客服助手,通过意图识别+RAG检索的先进架构,3秒内即可响应文字/截图提问,解决传统客服响应慢、知识覆盖不全、成本高等痛点。本文将深度解析工作流模式下的智能体搭建全流程,揭秘截图识别与问题优化等核心技术,分享提升90%问题解决率的实战方法论。

企业内部客服最头疼的事是什么?不是回答问题,而是响应不及时、知识覆盖不全、成本居高不下。员工遇到问题需要排队等待,客服人员知识储备有限,7×24小时服务成本巨大。
参加腾讯元器智能体比赛,我搭建了”智能客服助手“,支持文字提问和截图提问两种方式,通过意图识别+RAG检索,3秒内给出专业回复。今天我将详细拆解搭建过程,分享实战心得。
一、背景与痛点:企业内部客服的真实困境
真实场景还原
作为企业内部数字化产品的使用者,我每天都会遇到这样的场景:
- 上午9点:新员工入职,询问”企业微信怎么添加成员?”,需要等待客服响应
- 上午10点:系统报错,上传截图询问原因,客服需要转接技术团队
- 下午2点:产品更新后操作不熟悉,咨询客服但回复不及时
- 下午4点:非工作时间遇到问题,无法获得帮助…
这就是企业内部客服的日常:
- ⏰响应不及时:平均响应时间3-5分钟,高峰期需要排队
- 知识覆盖不全:客服人员知识储备有限,复杂问题需要转接
- 成本居高不下:需要配备专门团队,7×24小时服务成本巨大
- 培训成本高:产品更新频繁,客服培训跟不上节奏
痛点数据对比

智能体方式:响应时间2-3秒,7×24小时服务,问题解决率90%+,成本可控。

二、解决方案:智能体+工作流双引擎
我采用了智能体+工作流的开发模式,充分发挥腾讯元器平台的优势:
为什么选择工作流而不是Chatbot?
Chatbot模式:
- ❌ 流程不可控:依赖大模型推理,容易出现偏差
- ❌ 难以调试:无法看到中间处理步骤,黑盒操作
- ❌ 稳定性差:每次对话结果可能不一致
- ❌迭代繁琐:每次修改提示词,必须重新发布智能体才能生效
工作流模式:
- ✅流程可控:每个节点职责明确,流程可预测
- ✅易于调试:可以看到每个节点的输出,快速定位问题
- ✅稳定性高:相同输入产生相同输出,结果一致
- ✅快速迭代:修改节点配置后直接保存即可生效,无需重新发布
核心架构
工作流程图:

时序图:

设计思路:
- 智能体层:负责用户交互,支持文字和截图两种输入方式
- 输入预处理层:判断输入类型,对截图进行OCR识别
- 意图识别层:理解用户问题意图,区分售前、售后等场景
- 问题优化层:优化用户问题,提升检索精准度
- 知识检索层:从知识库中检索相关信息
- 回复生成层:生成专业、准确的回复
三、技术亮点:截图识别+意图识别+RAG检索
1. 支持截图提问,降低表达门槛
核心优势:
- 降低表达门槛:用户不需要准确描述错误信息,直接截图即可
- 信息更完整:截图包含界面元素、错误提示、操作状态等完整信息
- ✅提高准确率:基于实际界面截图,问题识别更精准
实现方式:
- 使用OCR插件识别截图中的文字和界面元素
- 通过大模型从识别结果中提炼用户核心问题
- 将截图问题和文字问题联合处理

2. 意图识别,精准分流
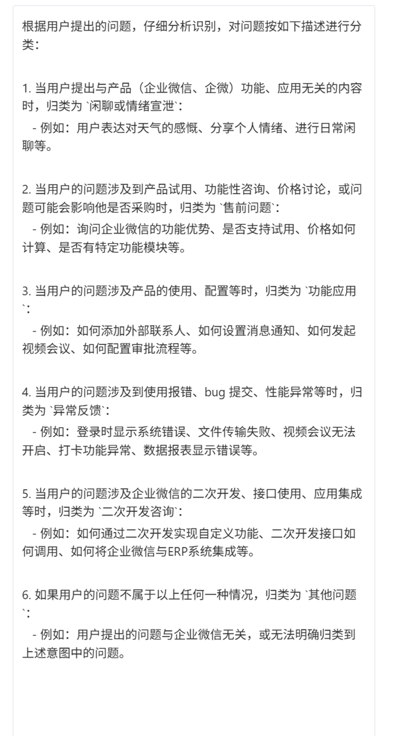
功能说明:使用大模型对用户问题进行意图分类,精准区分5种不同类型的咨询场景

意图分类:
- 售前问题:产品介绍、功能咨询、价格询问等,帮助用户了解产品特性、适用场景和使用价值
- 功能应用:具体功能如何使用、操作步骤等,提供详细的使用指导和操作建议
- 二次开发咨询:关于二次开发的问题,包括开发流程、接口使用、应用集成等,帮助用户实现个性化功能
- 异常反馈:使用过程中遇到的异常问题,提供解决方案或反馈渠道
- 闲聊或情绪宣泄:用户进行闲聊或情绪宣泄,提供适当的回应以缓解用户情绪
关键配置:
- 模型选择:选择理解能力强的语言模型(如混元,Deepseek等模型)
- 意图设计:这里就要根据客服的实际情况进行分类,我这个智能体是分成了6种。
关于【意图】的配置分享给2个小Tips:
- 意图的内容必须要按提供的模板填写,尤其是“##”符号
- 意图识别必须要考虑兜底情况
提示词设计:

3. 问题优化,提升检索精准度
为什么需要问题优化?
- 用户提问往往不够精准,包含冗余信息
- 优化后的问题能更好地匹配知识库内容
- 提升检索结果的准确性和相关性
优化示例:
- 原始问题:“我想知道企业微信怎么添加成员,就是那个,怎么操作?”
- 优化后问题:“企业微信如何添加成员的操作步骤”
通过问题优化,知识库检索的准确率提升了约30%。

(节点设计截图)

(提示词设计样本截图)
4. RAG检索,知识库完全可替换
重要说明:本案例为企业内部应用的真实案例,由于RAG知识库涉及敏感信息,本文以企业微信操作手册作为知识库示例进行演示。在实际应用中,您可以将知识库替换为任何实际的业务知识库(如ERP系统手册、CRM操作指南、产品文档等),工作流逻辑完全通用,无需修改。
核心优势:
- ✅灵活替换:知识库是独立的配置项,可以轻松替换为任何业务相关的知识库
- ✅无需修改工作流:替换知识库后,工作流的其他节点无需修改
- ✅适配多种场景:同一套工作流逻辑,可以适配不同的业务场景
可替换的知识库类型:
- 系统操作手册(ERP、CRM、OA等各类系统)
- 用户FAQ文档、产品功能说明
- 故障处理指南、培训材料
- 政策法规文档、技术文档
- 企业内部规章制度
四、拆解智能体搭建过程:从0到1的完整步骤
步骤1:创建智能体
1)进入腾讯元器平台,点击”创建智能体”
2)填写基本信息:
- 智能体名称:智能客服助手(填写智能体的名称)
- 描述:支持文字和截图提问,自动识别意图并检索知识库回复
- 头像:选择合适的图标
3)选择工作流模式:因为需要复杂处理逻辑,选择”工作流”模式


步骤2:配置工作流节点
工作流包含6个核心节点:
节点1:判断输入类型
- 功能:检查用户是否发送了问题(文字或图片)
- 判断条件:SYS.UserQuery或SYS.RewriteQuery是否已填充
- 分支处理:区分文字输入和截图输入

节点2:OCR识别(截图处理)
- 节点类型:OCR插件节点
- 输入配置:image_url(图片URL)、prompt(识别提示词)
- 输出配置:Output.content(识别后的文本内容)
- 作用:识别截图中的文字和界面元素
节点3:问题提炼与联合
- 功能:从OCR结果中提炼用户问题,并与文字问题合并
- 输入:OCR识别内容 + 用户文字问题
- 输出:联合后的完整问题
节点4:意图识别
- 节点类型:LLM节点
- 功能:分析用户问题,判断意图类型
- 输出:intent_type(意图类型:1-售前问题、2-功能应用、3-二次开发咨询、4-异常反馈、5-闲聊或情绪宣泄)
节点5:问题优化
- 节点类型:LLM节点
- 功能:优化用户问题,使其更加聚焦和清晰
- 输入:用户原始问题 + 意图类型
- 输出:optimized_query(优化后问题)
节点6:知识检索与回复生成
- 节点类型:知识库检索 + LLM节点
- 功能:从知识库检索相关信息,生成专业回复
- 输入:优化后问题 + 意图类型
- 输出:final_answer(最终回复)
- 知识库配置:本案例以企业微信操作手册作为示例,实际应用中可替换为任何业务知识库 知识库添加:先要在智能体添加(这步很关键,不然在工作流里是选不到知识库)

工作流节点选择:选择大模型知识问答,同时支持知识库检索和大模型优化回复
节点知识库配置:支持指定知识库,指定知识库的”全部知识“,“按特定知识”,“按标签”

回复优化提示词:

步骤3:配置转人工判断(可选)
对于识别为”其他问题”的用户咨询,系统会智能判断是否需要转接人工服务。这确保了复杂问题等场景能够得到人工专业处理,可以添加转人工判断节点:
- 判断逻辑:分析问题是否需要转接人工服务
- 需要转人工的情况:用户明确要求、涉及投诉建议、问题过于复杂、情绪激动等
- 处理方式:生成转人工提示信息,引导用户联系人工客服


Tips:智能客服一定要有兜底的处理,客户咨询问题的时候是无序的尤其是问一些与本智能体无关的问题,这就需要进行针对性的处理,可以是拒接用户问题的回复,也可以处理人工介入
步骤4:测试智能体
工作流测试

智能体测试

步骤5:智能体发布与部署
完成智能体搭建后,可以通过腾讯元器平台提供的多种发布渠道,将智能客服部署到不同的应用场景中。
测试通过后,点击”发布”,填写发布版本记录
选择发布渠道:
- 微信生态(官方小程序,微信公众号,微信服务号,微信客服,企业微信应用)
- 腾讯其他渠道(元器官网,应用宝)
- 第三方平台(小米应用商店,荣耀YOYO智能体平台)
- API接口

发布建议:
对于企业内部数字化产品客服场景,推荐以下发布策略:
首选:企业微信应用
- 直接对接企业内部员工,使用场景最匹配
- 与企业微信生态深度集成
补充:微信公众号/服务号
- 如果企业有对外客服需求,可同步发布
- 支持7×24小时自动回复
- 提升客户服务体验
展示:元器官网
- 作为案例展示和分享
- 免费推广,扩大影响力
- 吸引更多企业关注
五、实战心得:3个关键技巧
1. 问题优化是提升准确率的关键
用户原始问题往往存在表达不够精准、包含冗余信息等问题。通过大模型优化后,问题变得更加聚焦,知识库检索的准确率提升了约30%。
优化要点:
- 保留核心问题点
- 去除冗余和无关信息
- 使用更专业的表达方式
2. 知识库质量决定回复质量
建议:
- 内容结构化:按照功能模块、问题类型进行分类整理
- 及时更新:产品更新后,及时同步更新知识库内容
- 格式规范:使用统一的文档格式,便于检索和理解
- 覆盖全面:确保常见问题都有对应的知识库内容
3. 截图识别功能大幅提升用户体验
优势分析:
- 降低表达门槛:用户不需要准确描述错误信息
- 信息更完整:截图包含界面元素、错误提示等完整信息
- 提高准确率:基于实际界面截图,问题识别更精准
优化建议:
- 针对不同界面类型优化识别策略
- 重点关注错误提示、按钮文字等关键元素
- 结合图片内容和用户文字描述,提供更全面的问题理解
六、应用效果展示:真实场景验证
效果对比数据

实际使用场景
场景1:文字提问
- 输入:“企业微信怎么添加成员?”(注:本案例以企业微信手册作为知识库示例)
- 处理时间:2.5秒
- 输出:详细的操作步骤说明
场景2:截图提问
- 输入:上传系统报错截图
- 处理时间:3.2秒
- 输出:识别错误原因并提供解决方案
场景3:意图识别分流
- 输入:“企业微信登录显示系统错误”
- 处理:识别为“异常反馈” → 检索知识库 → 提供解决方案
场景4:二次开发咨询
- 输入:“如何通过二次开发实现自定义审批流程?”
- 处理:识别为“二次开发咨询” → 检索开发文档 → 提供开发指导
说明:以上场景示例基于企业微信操作手册知识库,实际应用中可替换为任何业务知识库,工作流逻辑保持不变。
七、总结与展望
通过腾讯元器平台,成功构建了一个高效、智能的企业内部客服系统。
智能客服的时代已经到来。希望本文的分享能够帮助更多企业快速搭建自己的智能客服系统,实现服务效率的全面提升。
体验智能体:

(本文为腾讯元器智能体比赛参赛作品,欢迎交流讨论。)
本文由 @Lucky培丽 原创发布于人人都是产品经理。未经作者许可,禁止转载
题图来自Unsplash,基于CC0协议
- 目前还没评论,等你发挥!

起点课堂会员权益




