用户说“要喝水”,其实想要“救生圈”?10招教你挖出用户隐性需求!(下篇)
用户说“要喝水”,但他们真正需要的,可能是一只救生圈。在产品设计中,如何识别这种“表象与本质”的错位,是每位产品人必须面对的挑战。本文延续上篇思路,通过10个实战技巧,帮助你系统拆解用户的隐性需求,构建更具洞察力的产品决策体系。

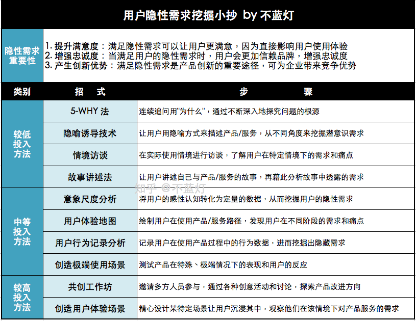
在上周五的文章中,我们了解了什么是显性需求、隐性需求,以及透过较低资源投入来找到隐性需求的4个方法,包含5-WHY 法、隐喻诱导技术、情境访谈与故事讲述法。
本周我们继续来聊挖掘隐性需求的另外6个进阶方法。
它们分别是需要中等资源投入的意象尺度分析、用户体验地图、用户行为记录分析,和创造极端使用场景等四个方法。
以及需要较高资源投入的共创工作坊与创造用户体验场景两个方法。
你可以按照自己目前的资源状况,选择最适合你的方法来挖掘。

这是手把手系列的第13篇文章,全文大约4,400个字,读完大概需要10分钟。这篇文章的内容比较干、思考比较深,但我会手把手教你10种由浅到深、动用资源由少到多、且经过实操验证过的方法,让你更精准的挖掘到用户内心深处真正的痛点,让产品销量翻倍。
04 中等投入方法
5. 意象尺度分析
意象尺度分析(Imagery Scale Analysis)起源于心理学和设计学领域,最早运用在色彩设计方面。
它是一种将用户对产品的主观感受进行测量、计算和分析的方法。通过将用户的感性认知转化为定量的数据,从而挖掘用户的隐性需求。
它通常会选取一些描述产品特征但意义相反的形容词,比如 “现代 – 传统”、“时尚 – 朴素”、“温暖-冷漠”或“复杂-简单”,让用户对产品进行评价。
通过对用户评价的统计分析,可以了解用户对产品的感性认知和偏好,进而挖掘出用户的隐性需求。
举个栗子
以一款笔记本电脑为例。
我们可以设定一些想要探讨的形容词,如 “轻薄 – 厚重”、“时尚 – 古板”、“性能强劲 – 性能一般”等。
再透过问卷调查或访谈等方式,让用户对该款笔记本电脑进行评价。
比如以 “轻薄 – 厚重”为例,可以设定 “非常轻薄”、“比较轻薄”、“适中”、“比较厚重”、“非常厚重” 五个选项让用户评价。
接著对用户的评价进行统计分析,并绘制成意象尺度图,直观地展示用户对产品的感性认知。
比如大部分用户认为该笔记本电脑在 “轻薄 – 厚重” 这个维度上偏向于厚重,在 “时尚 – 古板” 维度上偏向于古板,在 “性能强劲 – 性能差劲” 维度上处于中等水平。
最后根据分析结果,挖掘用户的隐性需求。
在这个案例中,用户对于这款笔记本电脑的隐性需求可能包括更轻薄的设计、更时尚的外观、更强的性能。
笔记本电脑厂商甚至可以将众多品牌的电脑让用户进行评比,然后评比结果找出市场的空白处与隐性需求,对后续的产品优化和改进。

6. 用户体验地图
用户体验地图(User Experience Map)是一种可视化工具。
通过绘制用户在使用产品或服务过程中的整个路径,帮助发现用户在不同阶段的需求和痛点。它一种全面展示用户与产品或服务交互全过程的可视化工具。
地图通常从用户最初接触产品或服务的动机开始,包括发现阶段、决策阶段、使用阶段以及使用后的反馈阶段等。
在每个阶段,详细记录用户的行为、想法、感受和期望。
通过这种方式,可以清晰地看到用户在整个体验过程中的痛点、需求和愉悦点,从而为产品或服务的优化提供方向。
举个栗子
以一款智能电饭煲为例。
首先收集目标用户数据(比如忙碌的上班族或家庭主妇),通过用户访谈、问卷调查、数据分析等方式,了解用户在购买和使用电饭煲前、中、后的行为和感受。
比如上班族可能更关注预约功能和快速烹饪,家庭主妇可能更注重米饭口感和多功能性。
接下来绘制体验地图框架,包括阶段划分,如了解产品信息、购买决策、使用操作、清洁维护、售后反馈等。
在每个阶段中,详细记录用户的行为、想法和感受。
例如,在使用操作阶段,用户可能会觉得按键布局不合理,功能设置复杂等。
接著通过分析用户在各个阶段的反馈来识别痛点和机会点,找出用户体验不佳的地方和潜在的改进机会。
比如,发现用户在清洁电饭煲时,内胆难清洗是一个痛点。
最后根据分析结果进行改进,如改进内胆材质,使其更易清洗;优化操作界面,简化功能设置等。

7. 用户行为记录分析
用户行为记录分析(User Behavior Tracking)是通过记录用户在使用产品过程中的行为数据。
比如软件的使用日志、网站的点击率、页面浏览时间、转化率等,来了解用户的使用习惯、偏好和遇到的问题,进而挖掘出隐藏需求。
举个栗子
以一款智能扫地机器人为例。
首先要确定分析的目标和指标,比如机器人的清扫路径、清扫时间、电量消耗等。
接下来针对目标收集行为数据,例如可以通过机器人内置的传感器和数据分析软件。
收集足够数据后,开始对数据进行整理和分析藉此发现用户行为模式。
例如,透过统计用户在不同时间段启动机器人的习惯,发现用户在周末更倾向于让机器人进行深度清扫,而在工作日则更注重快速清扫。
最后根据行为模式挖掘用户需求。
比如根据用户启动机器人的时间规律,设计定时启动功能,满足用户的隐性需求。
8. 创造极端使用场景
创造极端使用场景(Extreme Use Scenarios)是为了测试产品在特殊情况下的表现和用户的反应。
比如通过设想一些极端的条件,如高温、低温、高湿度、强压力等,观察用户在这些场景下对产品的需求和期望,从而帮助团队发现潜在的问题和隐性需求。
这个方法源自于可靠性工程和用户测试领域,众多工程师和测试人员在产品测试中逐渐形成了创造极端场景以检验产品性能和用户需求的方法。
举个栗子
以一款运动手表为例。
我们可以搭建或者实地寻找一个极端场景,比如高温环境(如炎热的沙漠)、低温环境(如寒冷的雪山)、高湿度环境(如热带雨林)、水下环境等。
接下来邀请用户在极端场景下使用运动手表,并观察他们的反应和需求,比如在高温环境下,用户可能会发现手表屏幕显示不清晰,影响阅读。
在记录下用户所有的反馈和问题后,我们进入分析与评估阶段,例如当用户提出希望手表在高温下能保持屏幕亮度后,我们可以针对手表的散热设计和屏幕材质是否需要改进进行评估。
最后根据分析结果与ROI测算做出最终的改进建议,比如优化散热结构,提高屏幕在高温下的显示效果等。

05 较高投入方法
9. 共创工作坊
共创工作坊(Co-Creation Workshop)是邀请用户、设计师、产品经理、开发人员等多方参与,以「先发散再收敛」的流程,通过各种创意活动和讨论,共同探索产品改进方向和新功能的一种会议类型。
共创工作坊的概念在敏捷开发和设计思维中被广泛应用,其理论基础包括参与式设计、创新管理等理念。
举个栗子
以一款智能空气净化器为例。
首先需要确定此次共创工作坊的目标和主题,比如提升智能空气净化器的用户体验、设计新的功能等。
接著拟定邀请人员名单,包括用户代表、设计师、产品经理、开发人员等。
在会议一开始先对本次工作坊的活动流程进行说明,例如包含开场介绍、头脑风暴、小组讨论、原型制作等部分。
在说明过后开始进行头脑风暴环节,让大家提出各种创意和想法,例如用户可能提出希望空气净化器能根据室内空气质量自动调节风速;设计师可以分享如何将空气净化器与室内装修风格更好地融合等想法等。
接著将大家进行小组讨论,对头脑风暴的结果进行深入探讨和筛选,讨论哪些想法具有可行性,哪些需要进一步改进。
下一步是根据讨论结果,选择一些有潜力的想法制作简单的原型,以便更好地展示和评估,例如可以用纸板和贴纸制作一个初步的智能空气净化器外观原型。
最后,让大家对工作坊的结果进行总结和反馈,并根据工作坊的成果制定产品的改进计划或新功能开发方向。

10. 创造用户体验场景
创造用户体验场景(User Experience Scenarios)就是通过人为地精心设计某个特定场景,让用户沉浸其中,以更好地理解他们在特定情境下对产品或服务的需求。
这不仅涉及到物理环境的营造,还包括人物角色的设定、活动流程的规划等。
通过这种方式,可以激发用户的情感反应和行为表现,从而揭示出他们潜在的需求。
举个栗子
以一款智能投影仪为例。
首先可以将目标设定为年轻家庭用户,并将体验场景设定为家庭电影之夜。
我们可以布置一个舒适的客厅环境,电视、沙发、柜子、地毯、零食等一应俱全,然后邀请年轻父母及孩子们参加体验活动。
规划的活动流程包括打开投影仪、选择影片、观看影片、调整画面和音效等。
透过观察他们在场景中的行为,例如是由谁来操作投影仪、如何操作?是否容易找到所需功能?
同时也注意他们的语言表达和情感反应,比如什么环节感到兴奋、什么时候感到满意或困惑等,利用录影、文字等方式进行记录。
接著分析用户的体验反馈,找出需要改进的地方。
比如用户在选择影片时花费了很长时间,或者对画面质量不满意等问题,提出改进建议,如优化影片推荐算法、提高投影画质等,以更好地满足用户在家庭电影场景下的需求。
06 写在最后
在你日常的产品决策中,你是否曾经思考过:
我是否真正花了足够的时间和精力去挖掘用户的隐性需求?还是仅仅满足于表面的显性需求,错失了创新的机遇?我是否敢于尝试用不同的方法、投入适当的资源,来深入了解用户的内心世界?
在这两周的文章中,我总共介绍了10种挖掘隐性需求的方法。

从较低投入的方法如5-WHY法、隐喻诱导技术、情境访谈和故事讲述法,到中等投入的方法如意象尺度分析、用户体验地图、用户行为记录分析和创造极端使用场景,再到较高投入的方法如共创工作坊和创造用户体验场景。
这些方法各有优缺点,适合在不同阶段和不同资源条件下使用。
建议你同时使用2-3种方法,并且将结果进行交叉验证,如此一来绝对可以帮助你更精准、有效率地挖掘出用户的隐性需求。
我们也才能真正为产品的成功注入源源不断的动力,最后在竞争激烈的市场中脱颖而出。
参考资料
- Zaltman,G.(2003).HowCustomer-FocusedCompaniesWin.HarvardBusinessReviewPress.
- Schuler,D.,&Namioka,A.(Eds.).(1993).ParticipatoryDesign:PrinciplesandPractices.LawrenceErlbaumAssociates.
- Sanders,E.B.-N.,&Stappers,P.J.(2008).“Co-creationandthenewlandscapesofdesign.”
本文由 @不蓝灯 原创发布于人人都是产品经理。未经作者许可,禁止转载
题图来自Unsplash,基于CC0协议
该文观点仅代表作者本人,人人都是产品经理平台仅提供信息存储空间服务
- 目前还没评论,等你发挥!

起点课堂会员权益




